时间:2023-06-07 22:43
人气:
作者:admin
随着应用市场的更新迭代,以及个性化的追求,也为了方便快捷和减小理发成本,越来越多人崇尚自己动手修理发型,特别是家有小孩和老人的家庭,更爱自己动手理发。一款好的电推剪理发器,需要具备低噪音,响应迅速、电机驱动安全稳定等特点,尤其是在电池电压低的时候保持电机正常工作才可在提升剪发效率的同时兼顾安全性。
本文将为大家介绍在便携式电推剪方案中常用的锂电升压方案。
电路板有电源升压芯片FP6277(升压5V)、FP6296(升压5V、9V、12V)、单片机FT61E143(逻辑控制)、Type-C充电口、充电芯片、充电保护芯片、LED灯等等。
1.电源控制:
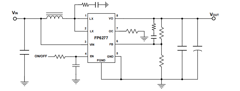
FP6277主要用于电池充电和电源管理功能。电路板上的电源IC可以将电源电压调整为合适的电压条件,以满足电机的工作需求,并进行过流、过压等保护。
FP6296主要用于将电池电压升压至5V、9V、12V等电机工作电压,保持在电池电压低的时电机依然能够正常工作,保证安全。
2.温度控制:FP6277和FP6296采用了温度控制技术,可以根据温度变化自动调整电流和电压,防止设备过热。
3.它采用了高效、稳定的电压调节器,可以帮助设备提高性能和延长电池续航时间。
4.多种保护功能:FP6277和FP6296包括多种保护功能,如欠压保护,过流保护,短路保护,过温保护等,可以保护设备免受损坏。
FP6277是一款同步整流升压IC,封装为SOP-8(EP),它的PWM 电路内置 30mΩ高压侧开关和 30mΩ低压侧开关,使该调节器具有很高的功率效率。内部补偿网络也将外部元件的数量减少到只有 6 个。内线 0.6V 电压连接到误差放大器非逆变输入作为精密参考电压。
内置软启动功能,降低励磁涌流;
输入电压范围:2.4V~4.5V;
可调输出电压高达5.3V;
最大输出功率15W;
PWM固定频率500KHz;
反馈精准电压0.6V(±2%);
静态功耗关断电流小于1uA。

FP6296是一颗电流控制模式升压转换器,脉波宽度调变(PWM),内置15mΩ/10A/15V 的MOSFET,能做大功率高转换效率,周边元件少节省空间,适合用在行动装置,宽工作电压2.7V~12V,单节与双节锂电池都能使用,精准反馈电压1.2V(±2%),过电流保护透过外部电阻调整,电流控制模式让瞬时响应与系统稳定性佳,轻载进入省电模式(Skip Mode),达到轻载高效率, 封装为SOP-8L(EP)。
工作电压范围2.7V~12V
可调输出电压最高13V
固定工作频率400kHz
VFB反馈电压1.2V(±2%)
内置15mΩ,10A,15V MOSFET
关机耗电流最大1μA
过温保护150℃
内置软启动
可调整过电流保护2A~10A

采用FP6277和FP6296升压方案的电推剪具备低噪音,响应迅速、电机驱动安全稳定等特点,尤其是在电池电压低的时候保持电机正常工作才可在提升剪发效率的同时兼顾安全性,不会出现电池电压低电机迟钝卡顿的现象。