时间:2023-02-27 11:08
人气:
作者:admin
简介
FP6293是内置0.14Ω,3.5A,18V的P-MOS的DC-DC异步升压恒压IC,IC的工作频率是1MHz。
FP6293输出的功率最大只能做9W,不管升压输出多少伏,可做5V/1.5A,9V/800mA,12V/600mA。
![]() | 名称 | 脚位 | 描述 |
PGND | 1 | 输入电源的地,MOS串电阻端的地 | |
OC | 2 | 过电流保护设定,悬空默认限流3.5A(不建议) | |
Vcc | 3 | 输入电源的正极,(2.5-5.5V) | |
EN | 4 | 开关控制脚,不能悬空,EN脚电压要低于Vcc的电压 | |
GND | 5 | 输入电源的地 | |
FB | 6 | FB反馈脚(0.6V) | |
NC | 7 | 悬空 | |
LX | 8 | 开关MOS | |
EP | 9 | 输入电源的地,作为芯片散热作用 |
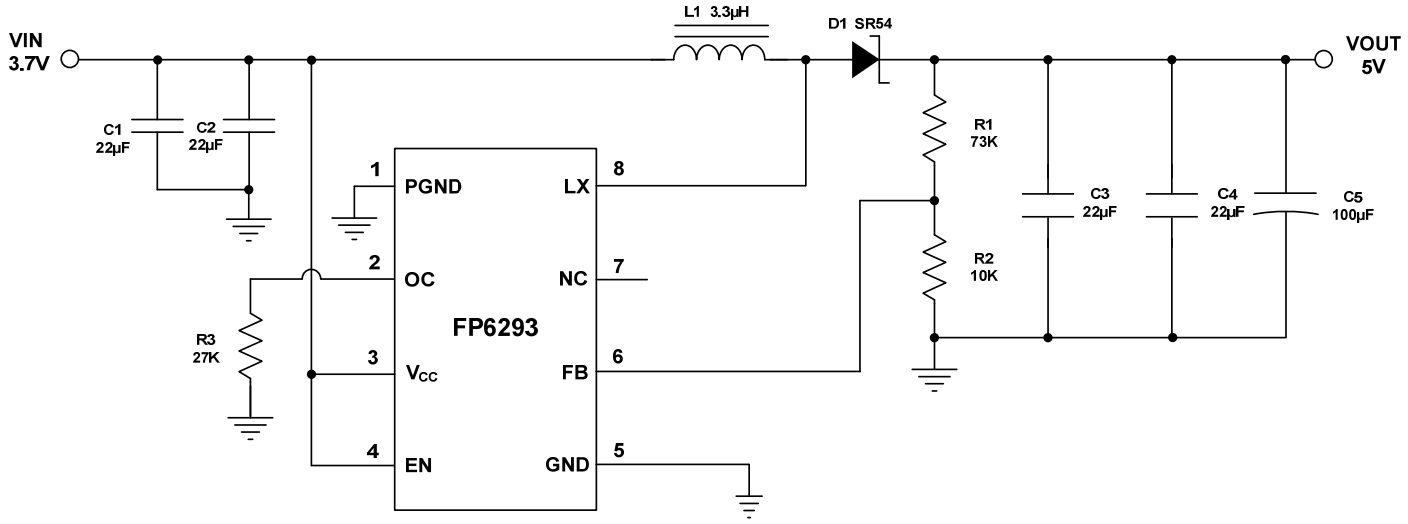
应用电路

升压计算

注:Vout最高电压做到12V,这里输出电压看内置的MOS管的电压。
限电流计算

注:Vocp最高限流为3.5A,这里限流看内置的MOS管的电流,所以R3电阻要在27K以上。
基本参数计算



注:W是IC的功率,功率因数n一般取70%-80%之间,转化效率eff一般取85%之间。