时间:2022-09-20 17:21
人气:
作者:admin
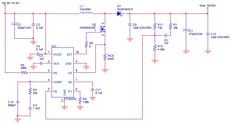
FP5207B是非同步升压控制IC,透过EXT Pin控制外部NMOS,输入低启动电压2.8V与宽工作电压5V~24V,单节锂电池3V~4.2V应用,将Vout接到HVDD Pin;精准的反馈电压1.2V,软启动时间由外部电容调整,工作频率由外部电阻调整;过电流保护,检测电感峰值电流,检测电阻Rcs接在开关NMOS Source端与地之间。
➢启动电压2.8V
➢工作电压范围5V~24V
➢反馈电压1.2V (±2%)
➢关机耗电流小于3μA
➢可调工作频率100kHz~1000kHz
➢可调软启动时间
➢输入低电压保护(UVP)
➢可调过电流保护(OCP)
➢过温保护(OTP)
➢封装DFN-10L(EP)
➢蓝牙音响
➢充电器
➢移动电源
➢携带式产品

应用元件
➢C1、C7:输入与输出稳压电容。
➢C2、C6、C8:高频噪声滤波电容。
➢C3:输入电源接HVDD经过内部稳压管到VDS产生8V,此电压会提供内部电路与EXT Pin
驱动外部Q2的闸极,需要加稳压电容。
➢C4、C5、C13、R1、R5:系统的补偿回路,关系到系统的稳定度。
➢C17:软启动电容,改变电容值调整启动时间。
➢L1:电感具有储能与滤波功用,感值越大电感涟波越小,相对感值越小涟波越大。选用电感
需注意电感是否适合高频操作,及电感额定饱和电流值。
➢D1:当Q2截止时,D1萧特基管导通提供电感放电回路。
➢Q2:使用内阻低的NMOS,Drain端高电压等于输出19V,耐压选用19V的1.5倍。
➢R3:Vin与EN之间接200kΩ,自动启动IC。
➢R6:调整工作频率电阻。
➢R11、R12:分压电阻设定输出电压。
➢R8:预留作为EMI对策。
➢Rcs:电感峰值电流检测与过电流保护电阻。

注意事项:
➢大电流路径走线要粗,铺铜走线最佳。
➢开关切换连接点L1、Q2的Drain端与D1,走线要短与粗,铺铜走线最佳。
➢输入电容C6靠近HVDD与GND Pin,达到稳压与滤波功效。
➢分压电阻R11/R12靠近FB与GND Pin。
➢FB Pin远离开关切换点L1、Q2的Drain与D1,避免受到干扰。
➢输入电容C1/C2的地、输出电容C7/C8与Rcs的地,铺铜走线,上下层地多打洞连接。
➢输出电容C7/C8的地一定要靠近Rcs的地,可以降低开关切换突波,降低输出高频噪声。
➢Rcs靠近CS与GND pin。
➢板子多余空间建议铺地。