时间:2023-12-24 15:57
人气:
作者:admin
自己做一个差分探头会很棒,OK,这篇文章出现了。

简化模型
由于单端和差分探头前端的几何尺寸大致相同,因此电感和电容参数的量值也相当。如果接地连接使用又宽又平的导体( 就像“刀片”),单端探头的接地电感(lg)会稍低一些,但也低不到哪里去。应注意差分探头在其两个输入上都有补偿阻尼 (tip resistor),而单端探头只在信号输入上有补偿阻尼,地线上没有阻尼 ( 在实际探头中是 0 Ω 电阻器 )。这些补偿阻尼用于消除输入连接中电感器 (Ls) 和电容器 (Cs) 所造成的谐振。
从对单端模型的分析,可看到带宽决定于电感值和电容值,其中对地电感 (lg) 非常重要。 在较高频率下,对地电感会在器件接地与探头接地之间产生一个电压,从而减小探头衰减器 / 放大器输入端上的信号。可通过减小对地电感来增加带宽。这需要缩短接地线的长度,或增加连接的面积。 理想的接地线应是非常短、又比较宽的导体平面或围绕信号连接的环形圆柱体 ( 形成同轴的探头连接 )。
在实际测量条件下,理想的接地线通常是不存在的,而且会大大降低单端探头的可用性。 上面就是一个简单的引入。
看一些探头的内部什么样的:

注意双端转单端

这个可能细节多点

这是一个国产的探头

这个是按钮

板子正面

这个U口是作者猜测可以加电源使用

继电器来切换衰减值

硬件看起来不复杂,前端ADA4817-2差分电路,松下继电器切换通道增益。 SiLabs的EFM8BB10 51单片机控制按键,增益之类。 使用隔离5V电源。
核心就是教科书上经典的差分电路,传递函数也很简单,就是一个比例环节k=1/50或者k=1/500。只是保证安全和带宽指标的情况下,对器件选型和电路设计要求多了很多。
接下来就是看绿波电龙的视频了

这个好像是JLC的一个项目

完成

鼎阳的示波器

三相逆变,上面单极的电压可以高达几百伏
本来是可以看完视频的,但是在这里的时候我去吃饭了,吃完回来就没有思路了,就这样把。
单端测量技术通过含有唯一绝对值的单一信号进行数据传输,而差分测量技术则通过两个信号进行数据传输:待传输值(信号输出)与该两个信号的电位差相对应。单端技术是差分测量技术的对立面,该技术仅涉及单一信号的传输,通常根据地线电压确定信号的绝对值。
与单端技术相比,差分测量技术的主要优势是不易受干扰变量的影响。差分传输过程中,两个独立信号受干扰变量影响的程度相当,根据干扰的强弱,每个独立信号都可能会生成一个失真绝对值。然而,如上文所述,两个失真信号之间的电位差与待传输信号(信号输出)相对应,在两个信号的失真程度相当的情况下,待传输信号本身不会受到影响。

差分的意思

黄色线是A线对地电压,蓝线是B线对地电压。

差分探头可测量输入端之间的电压差。高压差分探头包括了衰减器并会在每个输入端提供过载保护。
典型衰减值在 50:1 至 2000:1 范围内。因此,高压差分探头的输入电压范围为 1500 至 7000 V。
将受测设备建模成一个差分源,由两个差分源、一个正分量 (VP) 和一个负分量 (VN) 以及一个共模分量 (VCOM) 组成。
共模分量与 + 和 – 输入共用。+ 输入对应 VP + VCOM,– 输入端对应 VCOM - VN。理想情况下,探头会测量这些输入电压或 VP +VN 之间的差,从而消除 VCOM 项。
现实中的差分探头会衰减掉共模电压,但不会完全将其消除。差分探头的共模抑制比 (CMMR)(即衰减掉的共模信号与其未衰减振幅的比率)单位为 dB,表示差分探头的有效性。该品质因数具有频率相关性,通常随着频率的增加而下降。
这个是国外一个作者的东西,我觉得很有趣。

一个参数表

外观,有些有趣的设计

左边是调0,通道的颜色切换,电源的指示灯,右边是调0和接地的信号
LED 示波器通道指示器:这可以帮助你跟踪探头连接到哪个示波器通道,特别是当你使用多个差分探头进行测试时。PD150 的 LED 颜色可以设置为任何标准示波器通道颜色。使用“C”按钮循环选择颜色。

这里的他没有给出固件,但是我可以推测接口
灵活的探头接口:探头输入只是 0.1 英寸间隔的插座。它们的紧密间距有利于测量较高频率或敏感信号。你可以将接头焊接到要连接的电路上。对于不太重要的工作,你可以连接跳线。

在这里是设计成了这个样子,可焊接可以插

KiCad设计出来
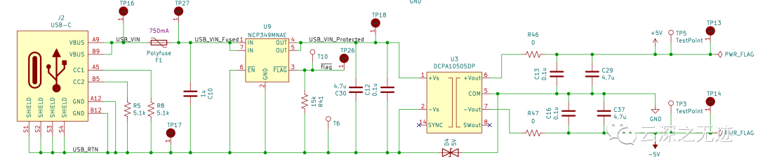
USB 电源:PD150 通过 USB-C 连接器供电。它需要 5V、300mA 的电压,可以通过一个小型适配器或多个 USB 端口提供。

这里使用了一个小芯片,就在左边

芯片的典型设计:过压保护控制器

这里就使用了一个转换器

在原著里面是BB公司

也就是收购前就在卖了

典型的电路

这块就是输入保护了,其实上面的大芯片是隔离信号的
示波器兼容性:PD150 具有 BNC 信号线和 50 Ω 输出阻抗。因此,可以将其直接连接到具有 50 Ω 输入的示波器,只要其额定电压至少为 2.5 V rms。对于仅具有高阻抗输入的示波器,可以在探头和示波器之间使用 50 Ω 串联衰减器。

自动直流偏置调谐:与许多有源探头一样,直流偏置会随着时间的推移而漂移,导致输出出现轻微的直流偏置。换句话说,如果将 0 V 施加到输入,则输出处会出现非零电压。你可以通过按“归零”按钮来消除此偏移。它会自动将偏移校正到 10mV 或更小。
就是加一个电压就行,让我看看怎么个事情。

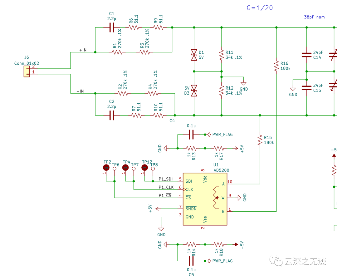
使用了这个是数字电位计

这里就是应该是平衡的加进来,使用SPI控制

在这里
端接电阻(端到端):10KΩ、50KΩ 33位AD5201的游标直接连至两个终端端子 三线式SPI兼容型串行数据输入 +2.7 V至+5.5 V单电源或±2.7 V双电源供电,特别适合以地为参考的交流信号 上电预设至中间电平

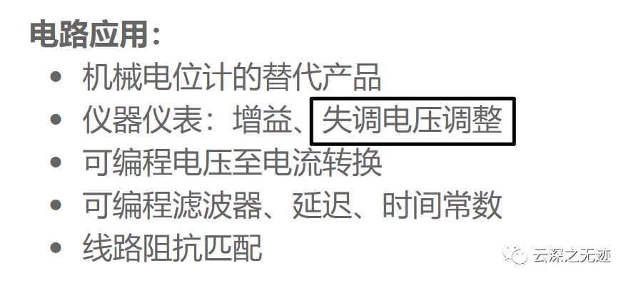
主打一个调整
以前就见过microchip的电位计,还没有见过ADI的,这东西也牛逼,一个带有SPI的电阻。 数字电位计T是一种数字控制式器件,可以用来调整电压或电流,提供与机械电位计或可变电阻器相同的模拟功能。利用它可以实现更精确、更鲁棒、更快速、电压毛刺更小的自动校准 过程。digiPOT常用于对模拟信号进行数字调整和校准,通常由 I2C,SPI等数字协议或者更基本的上调/下调和按钮协议来控制。

巧妙

芯片框图也是这样的

这个图我是喜欢的呀,这个简写的原理框图可以让人学习到好多。

框图就是可以按照功能这样进行一个差分

这个可能是下面说的:
自动低频共模抑制调整:在低频下具有真正高的共模抑制是件好事。这基本上意味着两个输入的衰减接近完美平衡。

也就是这样的低通滤波器
因此,如果你测量的是位于较大噪声源(例如 60 Hz 线路频率噪声)之上的小信号,则噪声将被减去,从而使信号可见。这是一个非常挑剔的调整,通常需要使用微调电位器和一堆测试设备手动完成。PD150 使用内置的测试和测量功能自动执行此调整。所需要做的就是连接跳线并激活调整功能。
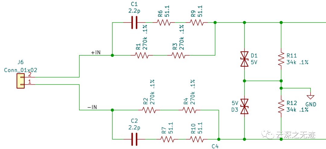
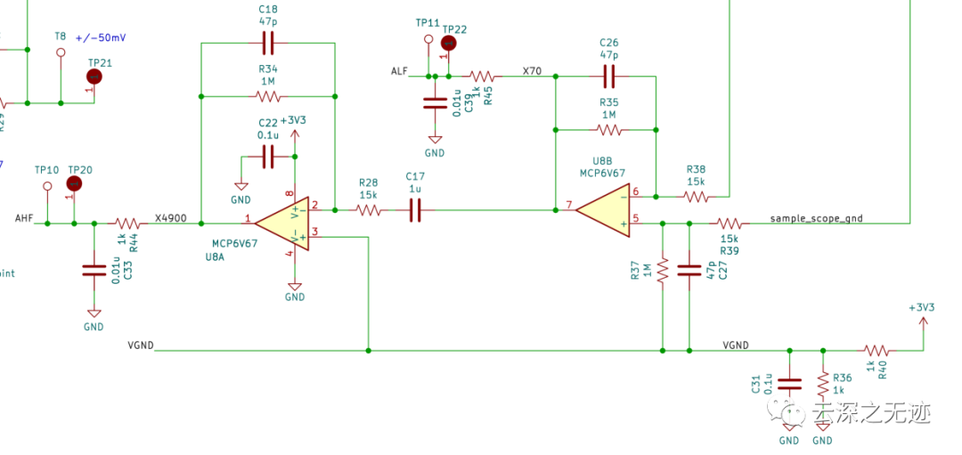
信号路径: 本节介绍输入信号如何从探头的输入到达输出。

这一切都从框图左上方显示的探头的正输入和负输入开始。两个相同的分压器将施加到每个输入的电压衰减 20 倍(或增益 1/20)。这使下游有源组件保持在其允许的输入电压范围内。 接下来,衰减信号被输入到差分放大器——差分探头的核心。它减去两个信号。因此,其输出等于被探测的电压差按比例缩小 1/20。两个输入端出现的任何所谓的共模电压都被消除。这就是探头差异化的原因。
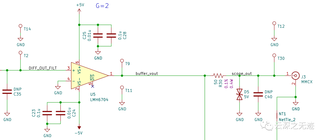
最后,信号经过缓冲,以便可以驱动示波器的 50 欧姆输入。缓冲信号在通过输出连接器退出之前先经过 50 欧姆电阻。
该 50 欧姆电阻端接同轴电缆的源端。电缆的另一端将通过示波器的 50 欧姆输入端接 50 欧姆。在此方案中,同轴电缆两端均采用 50 欧姆端接。这既可以最大限度地减少信号反射,又可以确保探头缓冲器在所有频率下的输出端都能看到一致的阻抗(100 欧姆)。两者都有助于保持平坦的频率响应。这两个 50 欧姆电阻形成分压器,将电压减半。缓冲器的两倍增益抵消了这种损失。
直流偏置调整: 当你在探头的输入端施加零伏电压时,你会期望探头的输出端具有相同的电压。然而,前面描述的信号路径并不能很好地发挥作用。原因是探头带宽所需的大多数宽带放大器的失调电压规格都很差。此外,任何 DC 误差都将被示波器乘以 20 倍,以匹配探头的衰减。例如,信号路径中 5 mV 的小误差在示波器屏幕上会显示为 100 mV!因此我们需要一种方法来减少直流误差。 PD150 通过将相反极性的偏移注入信号路径来消除直流偏移。在输入断开的情况下按下探头上的“0”按钮即可激活它。该按钮显示在框图的用户界面部分下方。

DC偏移校正电压被施加到宽带差分放大器。仔细观察,你会发现它有第三个输入。它被标记为ref(参考的缩写)并改变其输出的直流电平。它与微控制器的 DAC 耦合,以便可以自动进行调整。
微控制器需要监控探头的输出电压,以了解需要什么校正电压。这里棘手的事情是,它需要检测输出何时跨越零伏到 500 uV 以内才能满足规范。严格值的原因是上述 20 倍倍增因子。框图右侧所示的零漂移放大器可以提供帮助。它具有出色的直流性能和很大的增益。这样,微控制器就不需要检测可能因 ADC 量化及其自身偏移误差而产生偏差的微小电压。零漂移放大器的输出馈入微控制器的 ADC。
高频补偿: 在低频时,探头的衰减器使用精密电阻将输入信号除以 20,效果非常好。在较高频率下,信号通过电容分压器采用不同的路径,原因我们将在详细的电路描述中介绍。虽然电阻器很容易获得 0.1% 的容差,但精密电容器并不是真正的东西 - 严格的电容器容差可能为 5-10%!另外,在我们处理的低值下,PCB 和探头连接器上的各种寄生电容无论如何都非常重要。因此,我们当然不能仅依靠电容器值来获得准确的衰减。


在这里

真实的样子
为了解决这个问题,探头使用一对调谐电容器来调整电容分压器。它们显示在分压器右侧的框图中,并标记为HF Comp(高频补偿的缩写)。可以调整这些电容器以在两个输入处实现良好的 20:1 衰减。 你可以像补偿无源探头一样调整它们,通过施加方波并转动补偿电容器,直到获得正确的响应。探头甚至在其补偿和调整输出上提供方波输出(框图的左下侧)。该输出使用微控制器上的数字输出来生成快速上升时间方波。 低频共模抑制比调整 在较低频率下具有非常高的共模抑制是很好的。例如,你可能想要测量位于较高振幅 60 Hz 线路噪声之上的小信号。如果 60 Hz 噪声是所测量的两个点共有的,则探头会将其抵消,从而显示你正在寻找的小信号。要满足规格中的 70 dB CMRR(共模抑制比)要求,两个分压器的衰减必须非常匹配。电路中使用的0.1%精度电阻更能保证。 鉴于这个问题,我们需要进行调整以更好地匹配衰减器。大多数探头使用手动微调电位器来实现此目的。你需要在探头连接到信号源的情况下仔细调整该电位计。我想避免一切成本,因为调整是一件非常乏味的事情。相反,PD150 使用数字电位器(又名 digipot)进行调谐。

它显示在框图中差分放大器输入的前面。 为了自动调整,我们需要将共模测试信号应用于探头输入。探头的微控制器已经让我们了解了!它将使用数字输出在补偿和调整输出上生成这样的信号。它需要使用具有三个引脚的跨接电缆连接到两个探头输入。

微控制器还需要在调节电位器时监控输出电压。它必须调整设置以最小化探头的输出电压。这里的困难在于微控制器必须能够看到一些极小的输出电压变化才能做出良好的调整。在这里,它得到了连接到探头输出的零漂移差分放大器的帮助。它增强探头的输出信号并将其传递到微控制器的 ADC。 所有这些都是通过框图左下角的探头用户界面开关激活的。总而言之,用户的第一步是使用三针跳线将补偿和调整输出连接到两个探头输入,然后按下适当的按钮组合来运行调整路由。微控制器从那里接管。它将在调节电位器的同时测量输出电压并找到最佳设置。它将设置存储在非易失性存储器中。
https://hackaday.io/project/191837-pd150
http://news.eeworld.com.cn/Test_and_measurement/ic533339.html
https://www.digikey.cn/zh/blog/high-voltage-differential-oscilloscope-probes
https://oshwhub.com/Keridium/ci-fen-tan-tou_copy
https://www.kechuang.org/t/86133
https://www.kechuang.org/t/81599
https://zhuanlan.zhihu.com/p/92577803
https://www.kistler.com/INT/zh/%E5%B7%AE%E5%88%86%E6%B5%8B%E9%87%8F%E6%8A%80%E6%9C%AF/C00000106
https://www.pemch.com/news/detail_200.html
原文标题:开源示波器差分测量探头-PD150
文章出处:【微信公众号:云深之无迹】欢迎添加关注!文章转载请注明出处。
上一篇:如何测量单相功率和三相功率呢?
下一篇:常用压力表有哪些类型