时间:2023-10-18 14:28
人气:
作者:admin
昨天我们聊了用电桥的方式来进行测试,在里面说了一个关于恒流源来测模拟量的方式,在我们一些模拟量变化测量中要求采用恒流源的方式来进行测量,此时我们需要参数一个可靠的恒流源俩进行数据换算,如在应力变量测量中需

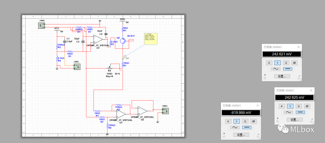
如在上述电路中就明确的要求恒流1.5mA下才能正常的工作,所以再面对这类电路时我们需要采用特殊的电路来进行数据采集。如下图所示:

在上半部分是一个恒流源,下办法是一个放大10倍后的跟随采样电路,我们使用滑动变种器来模拟传感器的数值变化,在这种变化下我们可以看到电阻阻值的变化但是输出电流不变,但是在输出的电压在变动。
注意在这个电路中有一个缺陷是我们接入的以便最大阻值需要跟随我们的VDD电压(9V)的变动而变动,VDD电压过低,而我们的传感器阻值过大则无法开启这个电路,导致恒流失败而无法工作!
下一篇:金手指弹片高度快速精确检测方案