时间:2021-09-29 13:52
人气:
作者:admin
罐式集装箱ISOTANK(tank container)国际标准罐是一种安装于紧固外部框架内的不锈钢压力容器。罐箱主要用于物流行业,用于运输液体货物。罐箱使用安全、环境友好,且在运输相同体积的液体货物的情况下,罐箱的成本比传统桶式运输低很多,这些优势使得罐箱的数量在全球范围内逐年迅速增长。
然而现如今很多罐箱只配备了加热装置并不具备记录整个运输过程的温度数据功能,使得货物运输至目的地也不知中途是否发生超温现象,如若超温,很可能会导致客户拒收这批货物,造成重大损失。
因此,在实际罐箱应用过程中,拥有一套温度监测系统是十分必要的。

罐箱运输环境复杂,主要有一下几个难点:
1)如果保证运输全程温度不超温
2)一旦发生超温事件如何及时得知
3)路况恶劣,如何保证温度监测系统能正常工作
3.1 虹科罐箱行业温度监测解决方案构成
在此方案中,我们主要用到以下设备:
1)U系列数据记录仪。测量记录全程温度数据,数据不丢失。
2)可选温度探头。适应于不同应用环境,广泛的温度测量范围。
3)U-house保护盒。高达IP65的防护等级,适用于大多数应用环境。
4)Comet Vision配置分析软件。可对记录仪进行配置和分析导出数据,免费升级和更新。
5)Comet Cloud。可随时随地登录查看温度数据,远程实时查看。

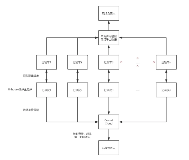
3.2 解决方案系统框图

3.2 解决方案主要功能
1)全程不间断记录温度数据,记录间隔可调
2)声光报警、SMS报警和短信报警,温度一旦超过设定值第一时间通知现场人员和远端负责人
3)温度数据可现场导出,让客户第一时间看到最真实的数据,提高客户满意度
4)温度数据可上传至云,随时随地都可查看,且可设置用户分级管理权限
5)防护等级高达IP65的保护盒和IP67的记录仪,确保在各种应用环境下都能正常工作
6)适用于各类罐箱上的温度监测
3.3 虹科方案较以往方案优势
1)更高的防护等级
以往记录仪防护等级为IP52,虹科方案推出的高达IP67,适用于更多应用场景。
2)更高的电池续航
以往10min测量间隔下可持续工作1年,虹科方案在同样要求下可工作7年。
3)更低的价格
以往记录仪贵,维修费用不菲,虹科方案价格实惠,维修费用低。
4)更多的功能
以往方案无远程传输功能,虹科方案推出的记录仪可通过GSM模块进行远程传输。
5)更精确的探头
以往采用Pt100探头,虹科方案采用Pt1000探头测量温度。
6)更高的质量
以往保修期为2年,虹科方案对记录仪质量更为自信,保修期长达3年。
3.4 虹科方案应用

客户可自行将U-house防护外壳安装在罐式集装箱的任意位置,可选横向和纵向安装(推荐纵向安装),U-house保护盒防护等级达IP65,适应于大多应用环境。记录仪从U-house保护盒中取出也很方便,无需拆下U-house或探头即可取出。温度数据可通过透明板读取,也可掀开盖子使用USB数据线导出数据。
4.1 方案配置
① U0141M GSM远程实时传输温度记录仪主机,防护等级IP67
② SIM卡
③ 温度探头,数量可选1-4条
④ USB数据线
⑤ 充电器
⑥ 固定支架
⑦ U-house保护盒,防护等级IP65
4.2 核心产品介绍
本方案中的核心产品为U系列数据记录仪,用于测量和记录温度,并将数据上传至云。
本方案使用的型号是U0141M:
1)外接4通道温度探头,探头可选,测量范围-200℃至+260℃;
2)直线存储50万个测量值,循环存储35万个测量值
3)记录间隔1s至24h可调
4)声光报警,邮件和短信报警
5)数据可上传云端,云端可查看历史数据
6)可充电电池,5200mAh锂电池
7)防护等级IP67
8)重量约270g
9)保修3年


4.3 可选其他方案
| 虹科套装 | 订货号 | 配置清单 |
| 虹科罐式集装箱双通道温度监测套装 | HK-U0121kit | ① U0121主机 ② 温度探头1-2条③ USB数据线④ 固定支架⑤ U-house保护盒 |
| 虹科罐式集装箱四通道温度监测套装 | HK-U0141kit | ① U0141主机 ② 温度探头1-4条③ USB数据线④ 固定支架⑤ U-house保护盒 |
| 虹科罐式集装箱GSM远程实时无线温度监测套装 | HK-U0141Mkit | ① U0141M主机 ② SIM卡③ 温度探头1-4条④ USB数据线⑤ 充电器⑥ 固定支架⑦ U-house保护盒 |
广州虹科作为一家高新技术企业,在多个领域都有所建树。虹科团队在罐箱行业十多年来一直为客户提供优质的产品与服务,熟悉罐式集装箱的第三方监测系统的应用,经验丰富,具备业内有名的高技术支持水平。
下一篇:粗糙度仪工作原理详解