时间:2023-05-04 10:27
人气:
作者:admin
1、简介
电子负载在硬件测试中是使用频率比较高的设备之一,是一种从电源吸收电流并消耗功率的测试仪器,基本都是通过控制内部功率器件(Mosfet)导通量,依靠功率管的耗散功率消耗电能。很多初入硬件或者硬件测试的小伙伴分不清楚电源和负载的区别,简单的说:
电源:提供功率的设备,输出电流以供DUT正常工作
负载:消耗功率的设备,吸收DUT的输出电流,将电流转换为热能耗散掉。

2、电子负载的分类
电子负载按照带载类型主要分为三种:直流电子负载、交流电子负载、交直流电子负载。
顾名思义直流(DC)电子负载就是用在直流输出产品带载,交流电子负载就是用在交流输出产品的带载。
3、电子负载的基本工作模式
常见的电子负载主要有以下几种工作模式:CC、CV、CR、CP、CZ、short、DYNA、OCP、LED等工作模式,下面主要介绍一下这个模式的使用场景和特点
CC(恒流)工作模式
CC模式是电子负载使用最多的模式,将电子负载设置为恒流工作模式时,无论外部电压怎么变化,负载的电流值保持恒定。要注意的是,该模式的电压是不可以编程的。但是,如果DUT施加的电压高于规定电流范围内允许的电压,就会启动电子负载的过压保护机制,跳闸并关闭输入。
常见的电子负载在CC模式下的电流档位都分为两档,低电流档位(CCL)和高电流档位(CCH),此目的是为了提高带载精度,因此在使用电子负载的CC模式时要正确的选择电流档位。

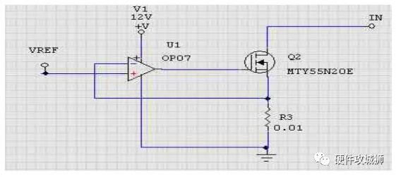
上图是一个常用的恒流电路,通过此电路很容易获得精准的电流值。R3为取样电阻,VREF是给定信号。当给定一个信号VREF时,如R3上的电压小于VREF,也就是VOP07的-IN小于+IN,OP07加大输出,增大MOS导通程度,从而加大通过R3的电流。
如果R3上的电压大于VREF,-IN大于+IN,OP07减小输出,MOS导通程度减小,也就减少了通过R3的电流。这样电路始终维持在恒定的电流上,实现恒流工作。
CV(恒压)工作模式
电子负载处于恒压工作模式时,电子负载试图消耗足够的电流来控制电源电压到程序设定的值。电子负载的电压带载电压是恒定的,而吸收的电流是不断变化的。

上图为恒压电子负载电路。MOS管上的电压经R2和R3分压后送入运放+IN与给定值进行计较。A点电压的变化会引起R2上的电压变化通过LM358影响Q1的导通程度,从而牵制A点电压的变化,使A点保持恒压。
CR(恒阻)工作模式
当电子负载处于恒阻工作模式时,电子负载所消耗的电流与电压成正比,即保持阻值恒定。

上图A和B两点的电压通过R4加在LM358的+IN脚,也就控制了R1上的电压,从而控制R1中的电流。这样,AB两点的电压比上电路中的电流,也就是AB两点的等效电阻。当AB两点电压变化时,R1上的电压也随之变化,从而通过R1的电流也相应的变化,保证了电路的恒阻特性。
CP(恒功率)工作模式
当电子负载处于恒功率工作模式时,负载模块根据程序设定的恒功率值调整被测设备的功耗。恒功率功能大部分电子负载都采用恒流电路来实现,原理是MCU采样到输入电压后根据设定的功率值来计算输出电流,通过电流的变化来达到恒功率的模式。
CZ(恒阻抗)工作模式
定阻抗模式不同于CC、CP这种的带载方式。定阻抗是为了模拟实际的感抗、阻抗、容抗和负载来进行拉载,因此拉载更能趋近真实情况。CZ模式下可设定等效串联电阻Rs、等效串联电感Ls、等效并联电容CL以及等效负载电阻RL,设定完参数后负载会按照编程的阻抗,进行拉载电流。

DYNA(动态负载)模式
电子负载的DYNA功能操作能够根据设定规则使电子负载在两种设定参数间切换,此功能可以用来测试电源的动态特性。但是首先要确保电子负载具备动态负载测试(DYNA)功能,其次关注电子负载的电流斜率指标,保证电子负载的电流上升速率满足测试要求。
主要的设置参数包括:

①带载电流高值(I_H)
②带载电流低值(I_L)
③高值脉宽时间(T_H)
④低值脉宽时间(T_L)
⑤上升斜率(Rise)
⑥下降斜率(False)
⑦循环周期(Rt)
在DYNA模式中,电子负载的电流斜率是我们最关心的指标,足够快的电流斜率更能模拟出DUT实际应用场景下的最恶劣情况,当然并不是越快越好,太快的电流斜率会产生电流过冲,也就是电子负载的电流环控制不够好,“快”与“稳”始终是一对冤家,又快又稳才是我们想要的。选择电流斜率更高的电子负载性价比更高,对于我们产品测试的适用性更广泛。
Short(短路)模式
短路测试从字面意思就很容易理解,就是为了模拟短路测试。一般使用电子负载的短路模式需要注意两点:
①电子负载的短路是不是真的物理短路,能否真的能够将DUT真正的短路
②电子负载功率比较小,而产品的短路瞬间功率比较大的时候,这个时候可能不能将DUT完全短路,所以也要注意电子负载的功率问题。
OCP(过流)模式
OCP模式也是为了测试DUT的输出电流保护值,在电子负载的的OCP菜单栏正确配置参数后,运行后电子负载会自动测量出OCP的值。
一般OCP模式需要配置以下几个参数:
①OCP_start: OCP的起始电流值
②OCP_end:ocp的终止电流值
③OCP_step:这个step在不同的电子负载中表达的意思不同,有的为步进电流值,有的为步进次数。假设ocp_start=1A,ocp_end=3A,如果OCP_step=0.1A,那么表示电流每次增加0.1A。如果ocp=10,那么电流每次增加(3-1)/10=0.2A。
④OCP_delay:表示每设定一次电流后的等待时间,这个时间主要是为了让DUT的输出稳定后再读取
⑤OCP_TRG_V: OCP的触发电压,每次增加电流后,电子负载都会读取一次输出电压和触发电压进行比较,当输出电压小于触发电压后,电子负载认定DUT已经OC,并记录此时的带载值。

LED模式
LED模式主要用于LED电源的测试,其内置模拟LED特性负载模式,模拟LED导通前电流为0以及导通后按照伏安曲线上升的特点。利用电子负载带载,有效替代LED灯条以及纯电阻性负载的光污染、参数不稳定问题。

除了以上的基本常用模式外,电子负载根据负载特性的变化,还具有CV+CC、CR+CC、CV+CR、CC+CP等多种组合工作模式。另外基本上各家的电子负载还有一些特别的功能,比如时序测试、纹波测试、快充功能测试等等,在此就不逐个介绍了。
编辑:黄飞