时间:2023-03-16 14:17
人气:
作者:admin
从事电机控制、电源设计的工程师,经常会遇到测量电机相电流、电感电流的需求,那么有没有遇到手边没有电流钳的苦恼。打开淘宝,动起了买个电流钳的念头,却发现精度高点的价格很贵,价格便宜的电流钳精度又不高。该怎么办呢?
小编囊中羞涩,既然买不起,那就自己做个吧!决定DIY一个成本20元以内的高精度示波器电流钳,满足平日使用需求。
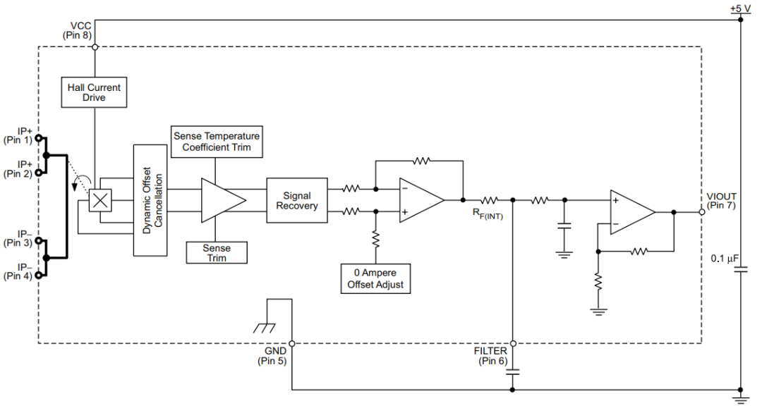
首先来看看今天的主角ACS712,它是一款基于霍尔效应的电流传感器,可用于电机控制中的相电流检测。它能够将电流信号转换成为电压信号。此系列霍尔电流传感器芯片有三种不同的电流等级,本文选择测量范围±20A,精度100mV/A的规格。


ACS712芯片内部的框图如上图所示,当电流从IP+流入IP-流出时,此时为正电流;当电流从IP-流入IP+流出时,此时电流为负电流。为了支持正负电流检测,芯片内部存在一个2.5V直流偏置,使得输出电压Vout始终为正电压,计算公式Vout= Ip*100mv/A+2.5V,因此静态时Vout输出为2.5V,对应电流为0A;当Vout输出4.5V时,对应电流为20A;;Vout输出0.5V,对应电流为-20A,每个电流值唯一对应一个电压值。
6引脚推荐外接电容,与芯片内部Rf=1.7kΩ构成低通滤波器,滤波器的截止频率

,因此可以通过选取电容值设置滤波器带宽,推荐1nF。

根据上文分析,从ACS712的输出信号电压Vout范围为0.5V到4.5V,始终为正值,如果直接显示在示波器上,不能很直观的观测出电流的正负。为了保持现有电流钳使用习惯,希望当输入电流为0时,对应的输出电压同样为0V。
为了在示波器上尽可能的还原出原始测量电流信号,做到和实际电流钳测试一样的效果,需要对ACS712的输出信号进行处理。下文将具体介绍方案设计。
硬件设计框图
硬件电路分为两个部分:电源电路和信号调理电路。
为了实现正负电流的显示,电路中运放需要使用双电源供电。板子采用9V仪表电池供电,使用LM7805稳压到+5V,然后使用SGM3204稳压到-5V电压,
信号调理电路处理ACS712的输出信号,首先减去+2.5V直流偏置电压,后使用同向放大电路处理输出,电路中还使用到低通滤波器用于滤除ACS712的器件噪声。

信号调理电路
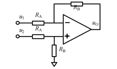
减法电路,用于减掉ACS712输出的2.5V直流偏置电压,使得采集到的正负电流对应输出电压也为正负。电路原理如下图所示:

其输出电压

的推导过程为(该电路满足虚短续断):

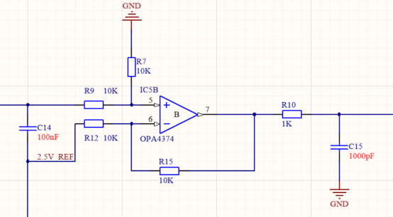
实际电路如下图所示:

由差分放大电路增益计算公式可知,该电路对输入信号的增益1。运放的同相输入端(R9左端)接ACS712信号输出,运放反向输入端(R12左端)接2.5V直流参考电压,刚好减掉ACS712中的2.5V直流偏置。根据上文分析,运放的输出Vo= Ip*100mv/A,这样刚好解决了ACS712的输出直流偏置电压问题,实现了0A对应0V。
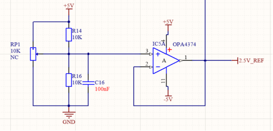
得到2.5V的电压基准有多种方法,比如使用TL431,专用基准源芯片,电阻分压等。这里我采用了最简单的方法,使用电阻分压的方式得到2.5V,然后使用运算放大器搭建电压跟随器,降低信号输出阻抗,提高2.5V电压精度,电路如下图所示(电路中RP1不焊接):

电源电路设计
为兼容传统电流钳使用习惯,整个电路使用9V仪表电池供电。在输入端使用二极管作为防反接保护。
上文分析可知,运放需要使用双电源供电,使用LM7805得到稳定的5V电压,然后使用电荷泵芯片SGM3204得到-5V电源。

LM7805为常规的LDO降压方案,实现原理这里不再展开,下面看看SGM3204是如何将+5V电压转换成-5V电压的。
SGM3204使用了电荷泵技术,它巧妙使用了电容两端电压不能突变的特点,通过对电容充放电回路的高频切换,使得电源输出电压翻转为负压。
下图截取自SGM3204数据手册中,当S1和S3闭合,S2和S4断开时电容Cfly充电到Vin,电容两端电压左高右低。当S1和S3断开,S2和S4闭合时,电容Cfly左端接地,由于电容电压无法突变,电容两端电压依然左高右低,电容右端电压即输出电压Vout变为负压,大小为-Vin。(忽略各个开关管压降)

对上述原理图在Tina中进行仿真,首先VG1设置为5V方波输出,频率设置为1Mhz。

VG1的高低电平切换模拟了SGM3204手册原理图中的开关S1和S2。高电平时(S1开,S2关),低电平时(S1关,S2开)。二极管模拟了开关管S3和S4,根据二极管的单向导电性,满足电荷泵的开关切换逻辑。


仿真波形中可以看出,在经过10us后,输出电压VF1逐渐稳定在-3.37V。

在经过1000us后,输出电压VF1最终稳定在-4.14V。因为二极管存在正向导通压降,输出电压损失了0.86V,电荷泵负压电路的原理就是这些,下面来看看SGM3204使用中关键器件的选型。

SGM3204的推荐电路比较简单,使用三个外部电容即可正常使用。分别为输入旁路电容Cin,”泵送”电容Cfly,输出电容Cout。
”泵送”电容Cfly,输出电容Cout的选型至关重要,它们共同决定了电荷泵电源的输出阻抗,输出电压纹波。
电荷泵的输出阻抗由下式计算得到,Cfly在工作中的阻抗与其电容大小和开关频率的乘积成反比。Rswitch为内部开关管导通电阻,ESR为电容的等效串联电阻。

电荷泵的输出阻抗的大小会直接影响到输出电压。当输出电流增大时,由于输出电阻的存在输出电压会出现下降趋势。

所以在电容选型时需选择低ESR的贴片陶瓷电容,也可通过多个小电容并联达到降低电容ESR的目的。同时,根据下式适当提高Cfly电容值,也可降低电荷泵输出阻抗,但请记住一定要适当提高。

输出电容Cout直接影响输出电压的纹波,峰峰值可根据下式展开计算

从公式中可以看出,如果将输出电容取得比较大,就可以达到非常小的输出纹波电压。
这是理论计算结果,实际中受SGM3204内部开关管通流能力的限制。如果将Cout选型过大,由于内阻比较小,会在充放电回路中产生浪涌电流,严重时会损坏芯片。
下图所示,增加5欧姆内阻,使用3.3uf电容情况下,电容充放电存在800ma浪涌电流。

”泵送”电容Cfly和输出电容Cout在大小上应保持相等,因为在S2,S4开关闭合时,Cfly与Cout是一个共享(平均)电荷的过程,当两者容量相等时,可以更快的达到输出稳定电压。
在设计中”泵送”电容Cfly和输出电容Cout的容量取值采用了手册推荐的3.3uf。使用该参数纹波测试效果,纹波小于10mv:


接口电路设计
常用的示波器的探头使用的是BNC接口,为了尽量减少信号在PCB板到示波器之间的衰减,同时做好接口的匹配。在设计中使用了SMA射频插座,然后使用SMA转BNC射频连接线,与示波器进行链接。SMA在接头处进行镀金处理,同时采用具有屏蔽层的连接线,屏蔽抗干扰,保证了传输信号的稳定性。
效果展示


