时间:2023-01-29 10:41
人气:
作者:admin
各种软件包使个人计算机(PC)中的立体声声卡能够提供类似示波器的显示,但低采样率、高分辨率模数转换器(ADC)和交流耦合前端针对20 kHz或更低的可用带宽进行了优化。对于重复波形,可以通过在声卡输入之前使用采样前端来扩展此有限的带宽。使用高速采样保持放大器(SHA)对输入波形进行子采样,然后使用低通滤波器重建和平滑波形,从而有效地延长时间轴,使PC可用作高速采样示波器。本文介绍提供适当调整的前端和探针。
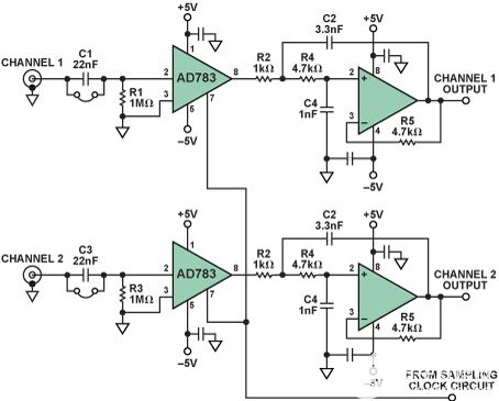
图1所示为插件附件的原理图,可用于典型PC声卡采样。它为每个示波器通道使用一个高速采样保持放大器AD783。SHA的采样信号由时钟分频器电路的数字输出提供;将描述一个例子。AD783输入由FET缓冲,因此可以使用简单的交流/直流输入耦合。在所示的两个通道中,当直流耦合跳线断开且输入为交流耦合时,1MΩ电阻(R1和R3)提供直流偏置。采样输出由所示的两极点有源RC网络进行低通滤波。滤波器不必是有源电路,但所示的滤波器可提供缓冲的低阻抗来驱动PC声卡输入。

图1.2通道模拟采样电路。
AD783 SHA提供高达几兆赫兹的可用大信号带宽。输入端的有效压摆率高于100 V/μs。采用 ±5V 电源时的输入/输出摆幅至少为 ±3 V。摆幅小于500 mV p-p时,小信号3 dB带宽接近50 MHz。
使用图1所示的前端电路,以及采用可视化分析仪的PC声卡1软件中,图 2 中的屏幕截图显示了在 1 MHz 频率下重复的 2 MHz 单周期正弦波。采样时钟以 80.321kHz 采样速率提供 250ns 宽的采样脉冲。这里的有效水平时基是 333 ns/格。这些示例中使用的PC声卡使用ADI公司的SoundMax编解码器采样,采样速率为96 kSPS。在本例中,有效采样速率约为40 MSPS。®

图2.2MHz 单周期正弦脉冲,重复频率为 1MHz。
另一个屏幕截图拍摄的是重复频率为 1MHz 的高斯正弦脉冲(图 3)。采样时钟速率再次为80.321 kHz,采样脉冲宽度为250 ns。

图3.4MHz高斯正弦脉冲,1MHz重复率。
采样时钟发生器示例
AD783需要一个宽度在150 ns至250 ns之间的窄正采样脉冲。采样脉冲必须非常稳定,抖动低,以便显示的波形稳定而不来回跳跃。这一要求往往会将可能的时钟选择限制为基于晶体的振荡器。另一个要求是采样率在略低于100 kHz至约500 kHz的范围内可调或可调。采样频率之间的调谐步骤需要相对精细,以便下采样信号落在声卡的20 Hz至20 kHz音频带宽范围内。图4所示的N分频电路和频率在10 MHz至20 MHz之间的晶体振荡器(IC4)可提供80 kHz至350 kHz范围内多达200种或更多不同的采样速率,步长为300 Hz至5 kHz。在此示例中,使用两个 74HC191 4 位二进制上/下计数器,N 可以是 4 到 256 之间的任何整数。或者,可以使用十进制计数器(例如 74HC190)与 74HC191 具有相同的引脚排列,以提供 4 到 100 的 N 范围。分频比使用两个六角开关 S1 和 S2 设置。开关 S3 将计数器设置为向上计数或向下倒计时。电阻R1(250 Ω)和电容C1(68 pF)在异步加载起始计数值之前,会给端子计数输出增加轻微的延迟。74HC00的四个NAND栅极用于实现单次采样,当R12为2.7 kΩ,C2为68 pF时,产生200 ns采样脉冲。

图4.采样时钟分频器电路。
IC4是一款固定频率的金属罐晶体振荡器。另一种方法是使用CMOS逆变器(74HC04)和分立晶体X1形成振荡器,如图5所示。这种方法虽然使用比一体式金属罐振荡器更多的元件,但通过调整电容C1来拉动晶体频率,允许少量的频率调谐。

图5.具有机械调谐功能的分立晶体振荡器。
为避免机械可变元件,D1使用具有电压相关电容的变容二极管,如图6所示。

图6.带电压调谐功能的分立晶体振荡器。
有源重建滤波器示例
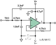
图7和图8显示了有源滤波器设计,可以很好地代替简单的无源RC滤波器。图7所示为二阶Sallen-Key滤波器,转折频率约为39 kHz,采用标准电阻和电容值。AD8042和AD822双通道运算放大器具有低电源电压和宽摆幅特性,是不错的选择。滤波器在通带中的增益为+1。

图7.萨伦钥匙 39kHz 低通滤波器。
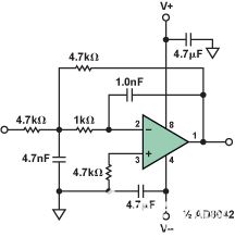
图8显示了另一个转折频率约为33 kHz的二阶多反馈(MFB)滤波器,使用标准电阻和电容值。该滤波器的通带增益为–1,因此,如果使用,请选择示波器软件上的反相按钮,以使显示的波形右侧朝上。

图8.MFB 33kHz 低通滤波器。
为电路供电
AD783和重建滤波器中使用的放大器需要双电源。这些可以简单地由六节AA电池提供,其中三节提供+4.5 V,另外三节提供–4.5 V。或者,可以使用单个 9V 电池,电阻分压器提供中间电源电压作为接地,需要由运算放大器缓冲以提供电路所需的任何接地电流;或者,可以使用可调线性稳压器相对于负电池端子产生约4.5 V的电压,用作接地参考。
另一种选择是使用备用PC或笔记本电脑USB端口提供的+5 V。–5 V可由DC-DC电压反相器产生,例如采用表面贴装封装的ADI公司ADM8829或Intersil的DIP封装的ICL7660。需要特别注意避免DC-DC电压逆变器产生的开关噪声的干扰。
输入衰减器
AD783的小信号增益远高于其全摆幅带宽。通过在采样器前面插入一个10:1的阻性衰减器来限制最大信号摆幅,可用带宽可以远远超过20 MHz。
使用探头
P2100 100-MHz 10×探头,用于采集声卡5图10、图11和图12中的屏幕截图可以补偿10 pF至35 pF范围内的输入电容。如果印刷电路板导线长度尽可能短,这似乎是建议电路的足够调整范围。使用10×探头时,输入看起来像10 MΩ和18 pF,可以支持高达±30 V的输入电压。
为了演示AD783采样保持输入级,首先使用1 kHz平顶方波调整探头补偿。屏幕截图显示了频率为 1 MHz 和 50 MHz 的各种信号的响应。图 10 中的两个屏幕截图显示了一个通道,具有 1 MHz、5 V 峰峰峰方波 (a) 和一个 50 MHz、5 V 峰峰峰方波 (b)。在每种情况下,采样时钟都针对约500 Hz的下采样信号频率进行调整,以便消除任何声卡响应差异。因此,左侧屏幕截图的有效时间刻度为 500 ns/格,右侧屏幕截图的有效时间刻度为 10 ns/格。示波器软件设置了声卡输入增益,以报告1 MHz输入的1.072 V p-p幅度和50 MHz输入的762.2 mV p-p幅度。0.7622/1.072 的比率接近 –3 dB。该测量表明,100 MHz 10×探头和AD783的组合具有50 MHz、3 dB带宽。

图 10.单通道 10×探头 1 MHz (a) 和 50 MHz (b) 5V p-p 输入方波。
在图 11 中,相同的 1 MHz (a) 和 50 MHz 信号 (b) 应用于两个通道。从两个通道的这两个叠加屏幕截图中,可以看到两个通道之间存在良好的增益、偏移和延迟匹配。

图 11.双迹线 2 通道匹配、10× 探头、1MHz (a) 和 50MHz (b) 5V p-p 输入方波。
最终屏幕截图(图 12)是 375kHz、5V 峰峰值方波(红色迹线)和 1.5 MHz 42 ns 宽的 5 V 峰峰值脉冲(绿色迹线)。水平刻度为 333 ns/格。AD783采样器保持5 V全摆幅,即使对于这些42 ns窄窄脉冲也是如此。

图 12.双迹线 2 通道、10× 探头、375kHz、5V 峰峰值方波和 1.5MHz、42 ns 5V 峰峰值脉冲。
审核编辑:郭婷
下一篇:体脂秤的原理是什么