时间:2023-02-01 09:38
人气:
作者:admin
成像光谱技术在农业、环境检测、国防军事等领域都得到了广泛应用。高光谱成像能够获取物体在各个波段内电磁波发射或者反射的光亮度值,所得到的更为精细且具有特异性的光谱数据为目标定位与识别提供了巨大的优势。高光谱目标探测技术能够突破目标形态学特征,综合利用成像光谱仪获取目标地物精细的光谱信息与空间信息,达到鉴别地物种类、识别真假等目的。然而,传统的遥感高光谱技术为了得到更高的光谱分辨率,在成像方式与过程中,牺牲了空间分辨率与成像速度,导致了高光谱图像空间特征不明显、实时成像水平低等问题。近年来,随着无人机与地面观测平台系统以及基于空间光谱信息联合目标检测水平的提高,陆基成像条件下高光谱目标检测技术得到了迅速发展,检测效果也得到了有效提升。实时高光谱成像技术也取得了突破性的进展,成像光谱仪具备了高空间分辨率、高时间分辨率和高信噪比的高光谱视频成像功能。与此同时,基于深度学习理论的目标检测算法快速发展,检测速度、特征提取等方面取得了突破性进展,在人脸识别、交通监控等领域,图像目标检测的准确率、实时性不断提升,对小目标、复杂背景目标的探测能力也显著增强。一方面是基于深度学习的目标检测算法性能的提升,另一方面是陆基实时高光谱成像技术的迅速发展,为基于深度学习的高光谱目标检测技术的发展奠定了基础。
高光谱目标检测技术
高光谱目标检测是技高术光原谱理图像处理应用的重要方向之一,其基本原理是首先利用成像光谱仪获取精细的光谱信息,而后根据已知的光谱数据来确定未知目标光谱的归属。
由于成像光谱技术最早在遥感领域应用,高光谱遥感成像采用星载或者机载方式垂直拍摄地物,获取的高光谱图像空间分辨率很低,达到几十甚至上百米,降低了图像几何空间信息的利用率;同时,低空间分辨率使得混合像元问题严重,影响了目标识别过程中小目标的发现概率。因此,传统的高光谱图像目标检测主要利用目标与背景的光谱差异来探测地物,难以利用目标空间形态信息,且需要目标数据库或光谱库的支持。高光谱图像目标检测技术也更侧重于光谱分析的定量处理,各种自动快速的基于光谱信息的目标检测算法相继出现,相对弥补了空间分辨率低带来的不足。在背景中识别目标时,高光谱图像目标检测算法的精髓在于光谱统计量的匹配,具体过程如图1所示。高光谱目标检测技术可以在连续的波长范围内成像,具有很高的光谱分辨率,能够充分利用目标光谱信息。目前,成像光谱仪的光谱分辨率可以达到纳米级,在地物精细判断、识别定位等任务中脱颖而出。

基于深度学习的目标检测技术
深度学习是一种基于深度神经网络的学习方式,其正式发端于2006年。自此,深度学习模型便受到广泛关注而迅速发展。常用的深度神经网络模型有深度信念网络(DBN)、受限玻尔兹曼机(RBM)、循环神经网络(RNN)、卷积神经网络(CNN)等。利用这些深度学习模型取得了许多历史性的成就和突破性的进展,例如手写数字识别、语音识别、图像分类等。理论上,只要浅层神经网络的隐含的神经元足够多,就能逼近任何一个多元非线性函数,然而这种浅层神经网络由于需要太多节点而无法实际应用。
目标检测技术
目标检测能技够术对目标进行精准定位并判断类别,它是计算机视觉领域的重要内容,在视频跟踪、无人驾驶等方面具有重要研究价值。目标检测算法可以分为两大类:传统的目标检测算法,基于深度学习的目标检测算法。

典型的双阶段目标检测算法有R-CNN、Fast R-CNN、Faster R-CNN等。Girshick等提出的R -CNN(Region-based convolutional neural networks)方法,是基于深度学习的目标检测算法研究的开山之作与重要参考。但是,R-CNN要求输入图片尺寸一致且每个候选区域都需要进行特征提取,为了解决这些问题,He等加入了一个空间金字塔池化层SPP-net.基于此提出的Fast R-CNN算法能够使图像共享卷积特征图,不需要对每幅图像进行区域建议,训练过程统一,有效提升了检测速度与效果。如图3所示,Faster R-CNN算法在Fast R-CNN的基础上增加了候选窗口网络RPN,解决了依赖耗时的区域建议算法提供的目标位置的问题,候选窗口网络代替了选择性搜索等传统的候选框生成方法,实现了网络的端到端训练,提高了网络计算速度。

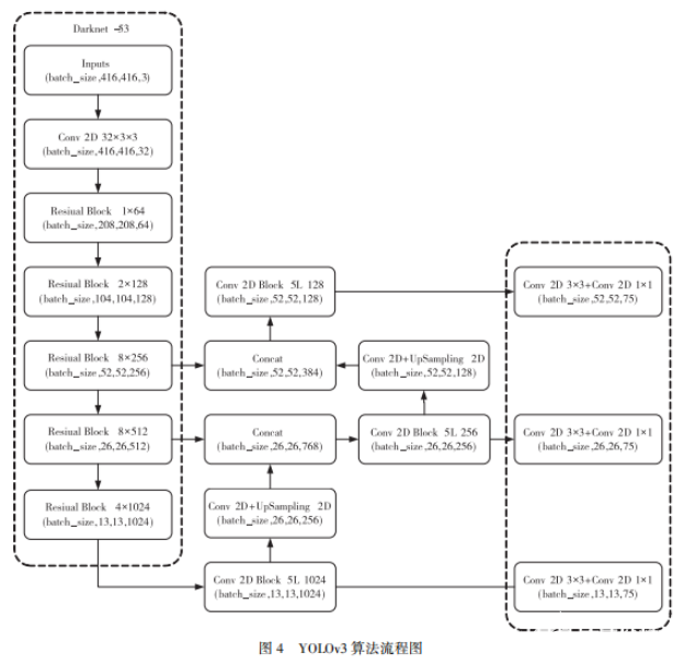
YOLOv3是目标检测YOLO系列非常非常经典的算法,算法流程图如图4所示,其包含Darknet-53网络结构、anchor锚框、FPN等非常优秀的结构。

基于深度学习的高光谱图像目标检测技术
随着小型化、便携式、手提式实时成像光谱仪的发展与应用,高光谱目标检测技术不再仅仅应用于传统的机载或星载的平台。陆基成像条件下高光谱图像实现了高空间分辨率与高光谱分辨率的结合,这为充分利用空间几何特征进行二维图像目标检测提供了支撑。近年来,基于深度学习理论的高光谱图像处理方法也发展十分迅速,黄鸿等利用高光谱遥感数据具有波段多、特征非线性、空间相关等特点,提出一种基于深度学习的空-谱联合特征提取算法来有效提取数据中的空-谱特征用于分类任务,取得了良好效果。石祥滨等针对高光谱遥感图像光谱信息维度大,标注训练样本较少的问题,提出适合小训练样本的高光谱遥感图像分类框架HSI-CNN,设计了适用于小样本高光谱遥感图像的全卷积神经网络结构,有效降低网络参数数量。
高光谱目标检测技术能够利用目标精细的光谱特征进行分类探测,对于二维图像,基于深度学习的目标检测技术能够提取深层次抽象特征,完成对形态、背景、大小不同目标的检测定位任务。基于深度学习的高光谱图像目标检测技术可以将成像光谱技术与二维图像目标检测技术的优势相结合,利用深度学习来获取高光谱图像高级别层次的空间特征与光谱特征,将分类、定位、真伪识别等任务融为一体。如图5所示,为常用的基于深度学习的高光谱图像目标检测流程。

在二维图像目标检测技术中增加光谱维信息,使目标检测突破了图像中的二维形态信息的束缚,提升了目标检测在某些特殊应用场景的效果。例如,传统的军事目标的定位与识别是基于目标的颜色、纹理、形状等二维形态学特征,但如果目标隐藏在伪装网下或者设置形似假目标,单纯的根据二维空间信息进行检测的结果不够可靠。而融合光谱维信息的目标检测方法,能够有效提升整体的检测效果,颇具应用潜力。
欢迎关注公众号:莱森光学,了解更多光谱知识。
莱森光学(深圳)有限公司是一家提供光机电一体化集成解决方案的高科技公司,我们专注于光谱传感和光电应用系统的研发、生产和销售。
审核编辑黄宇
下一篇:看懂示波器眼图需要掌握4个技巧