时间:2021-05-07 08:36
人气:
作者:admin
作者:史蒂夫·桑德勒(Steve Sandler)
使用简单的基于探头的解决方案,可以快速识别PDN在线敏感度,包括时钟抖动源位置。
配电网络(PDN)噪声是低功耗应用中最常见的问题之一。无论您是为ADC,时钟,LNA,数字数据网络还是敏感的RF应用供电,正确调整电源都是至关重要的。这些敏感电路可能会受到几毫伏甚至更低的电源噪声的干扰。由于这种极端的敏感性以及电源,配电网络和负载之间的相互作用,因此经常需要对电源进行故障排除。
由于源阻抗和负载阻抗之间的相互作用,故障排除必须在电路中执行,并且物理访问通常非常有限。结果,这可能是一个耗时的过程。
即使在功能似乎完整的电路中,通常也要评估电源的灵敏度。这是识别由于操作和环境容忍而可能出现的潜在问题的最佳方法。
在此示例应用程序中,我们将演示一些简单的测试工具,这些工具将与您的频谱和网络分析仪配合使用,以帮助支持电源噪声源调查。
图1显示了Picotest VRTS3培训演示板,其中包括各种示例电路,支持多种类型的测量。

图1:Picotest VRTS3培训演示板,显示了LDO和时钟布局。
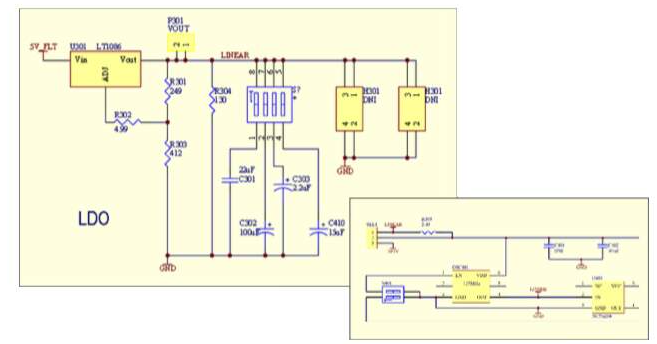
这些示例电路之一是一个125 MHz时钟(OSC401),由低压差(LDO)稳压器(U301)供电。可以使用四位置DIP开关(S301)将四个不同的输出电容器与LDO连接或断开,从而改变电源的稳定性。
图2的电路原理图显示了LDO线性稳压器(LT1086),该线性稳压器通过滑动开关(SEL1)为125 MHz时钟振荡器OSC401供电。值得注意的是0.01 uF的去耦电容C402(在右侧)。

图2:LDO和时钟电路
使用宽带谐波梳状发生器和一个1端口无源传输线探头,可以快速轻松地实现电源噪声灵敏度的识别。
J2150A谐波梳提供了具有50Ω输出阻抗的宽带噪声源。它包含在超便携式USB“棒”形中。谐波梳在三个频率范围内在1kHz至1GHz以上的频率范围内提供噪声。范围以1kHz,100kHz和8MHz为中心。谐波是由输出脉冲的时间和频率抖动产生的。梳子可以自动跨过这些范围,也可以锁定在单个频率范围内。尽管大多数仪器都有几个未使用的USB端口,但梳子也可以通过流行的手机备用电池供电,以提供便携式解决方案。
梳状注射器和探头之间通常包含一个宽带DC模块,以便将50ΩDC阻抗与被测电路隔离开。在带有频谱分析仪选件,信号源分析仪或频谱分析仪的示波器上可以查看时钟频谱。电压调节器的稳定性和分布阻抗很容易在时钟频谱中视为边带或抖动。

图3:此示波器频谱图中突出显示了大约6 MHz处的时钟杂散。这些支线用于演示一种简单而快速的故障排除技术。
Picotest传输线探头具有独特性,可通过各种舒适的浏览器式探头来为各种仪器提供单位增益,双向50Ω连接,以探测配电网络。如本例所示,这允许探头用于注入信号,或使用同一探头测量噪声。探头连接是通用的50ΩSMA连接器,可以连接到大多数仪器。
在此示例中,谐波梳状结构使用1-Port探头将宽带信号注入时钟的去耦帽(C402),如图4所示。在SMA连接器J3上监视时钟的频谱。
图4:简单但有效的工具支持PDN查询和时钟抖动评估。其中包括一个J2150A谐波梳状宽带信号发生器(左),以及一个1端口(中央)和2端口双向50Ω无源探头和DC隔离器(左侧)。
将噪声注入点移至线性稳压器(与印刷电路板走线相同,但位于时钟下游),我们注意到,图7中在-45dBc处,时钟边带噪声要小得多。该信息告诉我们,谐振器在调节器和时钟之间。谐振包括印刷电路板走线的电感和去耦电容器C402。

图5:J2150A谐波梳(图3中的插图)通过P2130A直流阻断器连接到1端口探头,并用于将信号注入C402(125MHz时钟振荡器的VDD)。在SMA连接器J3上监视时钟频谱。
将谐振定位在时钟上,我们可以使用去耦电容器(10 nF)的值和7.5 MHz谐振频率(7.5 MHz)来计算PCB连接的特性阻抗。可以将特性阻抗计算为1 /(2 * PI * 7.5 MHz * 10 nF),在这种情况下为2.1Ω。将SEL1开关置于中心(OFF)位置会在线性稳压器和时钟之间插入一个2.4Ω电阻(R305),以抑制谐振。如图8所示,消除了7MHz时钟频谱边带,这表明通过增加线性稳压器和时钟之间的串联电阻,可以有效地抑制谐振。

图6:使用梳状搜索模式信号集的PDN查询显示出大约7.5MHz的谐振,如在时钟基本频率周围的频谱边带中所见。请注意,峰值约为-30 dBc。
通过使用矢量网络分析仪(VNA)测量时钟的去耦电容器的阻抗,可以轻松确认谐振和阻尼效果。图9显示了两个不同的线性稳压器输出电容器以及R305的插入的测量结果。

图7:通过在PDN内的不同位置注入噪声,可以快速定位噪声源。请注意,边带比图6低了约15dB。这告诉我们谐振是在时钟而不是在稳压器处发生的。
尽管边带看上去并不那么严重,但它们会显着影响性能,远比其他方面要严重得多。首先,请注意,图3中的边带出现在6 MHz,而我们确定PCB谐振在7.5 MHz。其次,图9中的测量结果表明,在6 MHz时,阻抗比7.5 MHz峰值处的阻抗约低5 dB,在9 MHz时,阻抗比7.5 MHz峰值处的阻抗约低15 dB。

图8:通过在调节器和时钟之间插入串联电阻消除了7MHz时钟边带,从而抑制了PCB谐振。
那么,是什么激发了共鸣呢?VRTS3演示板上还提供了一个2.8 MHz开关负载点(POL)调节器。2次和3次谐波足够接近谐振峰值以产生时钟噪声。我们可以将POL开关频率确定为噪声发生器,因为为此目的在VRTS3训练板上包括了一个使能开关。如果关闭开关稳压器,则6MHz的时钟边带将消失。这也清楚地说明了为什么我们要询问该电路,即使该电路似乎正常工作。

图9:在两个不同的线性稳压器输出电容器(通过开关S301选择)中,可以清楚地看到7.5 MHz谐振(红色,蓝色轨迹)。插入2.4Ω电阻可抑制谐振(绿色走线),从而将7.5MHz处的阻抗降低约15 dB。
开关稳压器的工作频率具有750 kHz的容差,而去耦电容器也具有容差。这些容差可以轻松地将开关调节器的二次谐波移至恰好出现在阻抗峰值的频率处,从而显着增加时钟噪声。虽然您不太可能在标称测试中看到这种频率对准,但您更有可能通过此PDN询问了解其频率对准。
总而言之,我们迅速确定了PDN灵敏度,从而导致时钟抖动增加。我们确定了噪声,确定了噪声源和特性阻抗,并通过在时钟处展平了电源轨阻抗,轻松地纠正了该问题。使用高度便携式的谐波梳状发生器(Picotest J2150A),手持式1端口探头(Picotest P2100A)和示波器(Keysight Infiniium S),只需几分钟即可完成所有操作。
Picotest提供了多种捆绑式解决方案,用于优化,测试和故障排除电源完整性问题,例如时钟抖动,并支持各种仪器和测量域。最近推出的J2150A谐波梳状发生器与P2100A 1端口探头搭配使用,虽然功能强大,但仅是一个解决方案。
编辑:hfy
上一篇:浅谈仪表设计的挑战及解决方案
下一篇:一文解析源测量单元(SMU)仪器