全球最实用的IT互联网信息网站!
AI人工智能P2P分享&下载搜索网页发布信息网站地图
半导体激光器在电子焊接领域的应用
阅读全文2009-10-10
表面贴装焊接的不良原因和防止对策
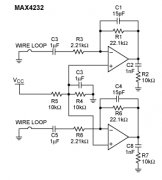
RF抗干扰能力测试装置
高速PCB互连设计中的测试技术
元件贴装技术
接收机与频谱分析仪的区别
多层电路板(PCB)的电镀工艺
电子组件的波峰焊接工艺
如何准确地贴装0201片状元件
虚拟仪器和传统仪器有何不同
替代水浸泡水法,气密性检测仪成产品防
高温热重分析仪是什么
示波器怎么看峰峰值呢?
输出过冲原因及改善措施
CPU | 内存 | 硬盘 | 显卡 | 显示器 | 主板 | 电源 | 键鼠 | 网站地图
Copyright © 2025-2035 诺佳网 版权所有 备案号:赣ICP备2025066733号 本站资料均来源互联网收集整理,作品版权归作者所有,如果侵犯了您的版权,请跟我们联系。