全球最实用的IT互联网信息网站!
AI人工智能P2P分享&下载搜索网页发布信息网站地图
黑盒测试与白盒测试区别
阅读全文2008-10-22
系统测试、单元测试、集成测试、验收测试、回
白盒测试
差分对管的检测方法
阅读全文2008-10-19
NI发布新型以太网机箱NI 9144,针对LabVIEW软件
阅读全文2008-10-17
全站型电子速测仪及其使用
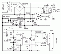
应急灯电路板原理图
阅读全文2008-10-16
晶振检验器电路
电缆路径仪的探测技术和性能分析
阅读全文2008-10-14
在线监测及红外诊断在变压器故障分析中的应用
替代水浸泡水法,气密性检测仪成产品防
高温热重分析仪是什么
示波器怎么看峰峰值呢?
输出过冲原因及改善措施
CPU | 内存 | 硬盘 | 显卡 | 显示器 | 主板 | 电源 | 键鼠 | 网站地图
Copyright © 2025-2035 诺佳网 版权所有 备案号:赣ICP备2025066733号 本站资料均来源互联网收集整理,作品版权归作者所有,如果侵犯了您的版权,请跟我们联系。