阅读全文2021-11-01
阅读全文2021-10-29
虹科光纤信道主机总线适配器(HK-ATTO Celerity™
阅读全文2021-10-29
虹科SAS/SATA主机总线适配器(HK-ATTO ExpressSAS HBA)
阅读全文2021-10-29
阅读全文2021-10-29
阅读全文2021-10-29
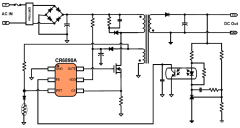
XX2362A缺货怎么办,国产替代CR6890A产品帮你解忧
阅读全文2021-10-29
阅读全文2021-10-29