阅读全文2021-08-12
阅读全文2021-08-12
阅读全文2021-08-12
阅读全文2021-08-11
阅读全文2021-08-11
阅读全文2021-08-10
阅读全文2021-08-10
阅读全文2021-08-09
阅读全文2021-08-09
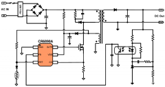
如何应对XX2362缺货?思睿达CR6890A对比测试报告来
阅读全文2021-08-09