阅读全文2021-07-05
阅读全文2021-07-03
阅读全文2021-07-03
阅读全文2021-07-01
阅读全文2021-06-28
阅读全文2021-06-25
罗德与施瓦茨携手Colby Instruments推出UWB设备精确定
阅读全文2021-06-22
阅读全文2021-06-21
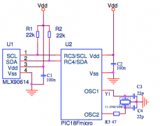
如何使用 MLX90614 红外测温仪实现 SMBus 通信
阅读全文2021-06-21