时间:2025-03-31 10:10
人气:
作者:admin
程瑜 187 0211 2087
安科瑞电气股份有限公司 上海嘉定201801
【摘要】为缓解电力负荷时段性峰谷不平衡的压力,开发了一种应用于智能电网的智能储能管理系统。系统在电力负荷较轻及电价较低时自动储能,在电力负荷高峰及电价较高时,将所储电能供给用户或反售电网。系统由控制器、储能器件、逆变器、通信模块等组成,采用Modbus协议与上位机通信,采用C语言编写控制器程序,VB开发上位机软件,实现了系统仿真。该系统有利于电力负荷削峰平谷以及节约电力用户的电费开支。
【关键词】智能电网;智能储能系统;电力线载波技术;单片机;Modbus协议
0引言
智能电网能实现发电、输电、供电、客户售电、用电、电网分级调度、综合服务等电力产业全流程的智能化、信息化、分级化互动管理。我国将在2020年*面建成统一的坚强智能电网,目前正处在智能电网*面建设阶段。根据电力负荷实施不同电价是智能电网的特点之一,它通过电价调节,促使用户优化用电方案,错开峰值电价,一定程度地减少电网负荷峰谷差,提高电网系统的能源效率。但这种手段并不能从本质上解决用电峰谷问题,用户是不可能在负荷高峰时段(例如18:00~23:00)避开用电,此时电费的高价位反而加重了用户的负担。基于此,我们设计了一种基于智能电网终端的智能储能系统,在一定程度上解决了这一问题。
智能储能管理系统功能与系统结构
1.1系统功能
智能储能控制器能自动识别电力负荷的峰谷,在电力系统的负荷谷底,以较低的实时电价将电能储存在家庭储能器件(蓄电池组等)中;在电力系统的负荷峰值,实时电价较高时,切断(或减少)电网供电,将储能器件中的电能逆变后给家用电器供电。智能储能管理系统根据负载功率大小与储存的电能自动运算出*佳用电方案供用户选择,甚至将富裕的电能反售给电网,用户可现场或远程选择或设置用电方案。智能储能控制器能对负荷削峰填谷,提高系统可靠性和稳定性,减少系统备用需求及停电损失,使原来几乎完全刚性的系统变得柔性起来,电网运行的安全性、可靠性、经济性、灵活性也会因此得到大幅度的提高。同时,系统又能使用户在实时电价高的用电峰值阶段断开(或减少)高价电的消费,减少电费支出。
1.2智能储能管理系统结构
智能储能管理系统结构如图1所示,系统由控制器、储能器件、逆变器、电力线载波通信模块、集中器等组成。

图1智能储能管理系统结构
控制器是核心器件,主要功能是接收人工指令、显示状态信息、接收和处理管理主机信息、对储能器件充放电控制、并网开关控制、用电负荷检测等。储能器件可选用铅酸蓄电池组串或*级电容组串,主要功能是储存电能。逆变器将储能器件储存的直流电逆变成220V交流电供家庭交流负载使用或反售电网。双向电能表具有双向计量功能,电流流入时,电能表正向计量,电流流出则反向计量。管理主机与集中器为远程通信,采用光纤通信方式,每栋住宅楼安装一个集中器,集中器与用户的通信采用宽带电力线载波方式,通过电力线载波通信模块实现信号的调制与解调。电力线载波模块与电能表及控制器则采用RS-485工业总线方式通信。系统的工作过程为:当管理主机通过网络将实时电价等信息广播给各用户时,控制器接收实时电价信息后进行对比检测与判断,如为谷底电价(电价较低),则为储能元件储能,此时并网控制开关打开,负载也由电网供电,电能表正向计量;如为峰值电价(电价较高),则控制器根据用户的当前用电功率与储能元件的荷电状态自动控制电能的接入。储能器件的直流电能经逆变器逆变*交流电后给家庭负载供电,当储能器件电能消耗达到设定的底线时,控制器切断储能器件输出,逆变器停止工作,并网开关再次闭合,切换成外网供电。如检测出家庭负载未用电或用电负载很轻时,控制器闭合并网控制开关,开启逆变器,储能器件的直流电逆变*交流电后通过双向电能表反售电网,直到蓄电池电能消耗达到设定的底线或本次峰值电价结束。
智能储能控制器硬件设计
智能储能控制器由单片机、显示模块、键盘、LED指示、时钟电路、存储器、通信模块以及蓄电池充放电控制电路组成。其硬件结构如图2所示。

图2智能储能控制器硬件结构
智能储能控制器的单片机选用宏晶科技生产的STC12C5A60S2,此单片机指令代码完全兼容传统8051,但速度快8~12倍。内部集成MAX810**芯片,存储器选用24C64芯片,RS-232/485转换选用SN75LBC184芯片,电力线载波通信选用北京福星晓程科技公司生产的PL2102。
2.1蓄电池充放电控制电路设计
蓄电池需要进行过充与过放保护,因此需设置充放电控制电路。如图2所示,Q1为蓄电池充电控制开关管,Q2为蓄电池放电控制开关管,R5、R6为蓄电池电压检测电阻,R0为负载检测电阻,JK1为并网控制开关。蓄电池充电过程如下。P2.6输出高电平,Q1导通,28V电源对蓄电池充电,蓄电池电压通过R5、R6分压后反馈致单片机A/D输入端P1.0。随着充电的进行,蓄电池电压与P1.0反馈电压均逐渐*大。当P1.0检测电压达到设定的充电上限值时,说明充电达到饱和,P2.6输出切换成低电平,Q1截止,断开充电,实现蓄电池过充保护。蓄电池放电过程如下。P2.7输出高电平,Q2导通,蓄电池直流电通过Q2输至逆变器,逆变器启动,蓄电池直流电经逆变成220V交流后输出。此时如家庭负载有用电,R0上有电流通过,形成电压降,经放大整流后在单片机A/D输入端P1.1得到检测信号,P2.5输出低电平,并网开关JK1断开,负载用电由蓄电池提供。如家庭负载未用电(或负载很轻),R0上则没有电流(或电流很小),P1.1检测信号未达到门限值,P2.5则输出高电平,JK1导通,蓄电池电能反售电网。随着蓄电池放电的进行,蓄电池电压与P1.0检测电压均逐渐下降,当电压下降到设定的放电下限值时,P2.7输出低电平,Q2截止,蓄电池停止放电,实现蓄电池过放保护。
2.2电力线载波通信模块设计
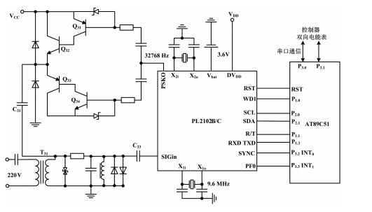
电力线载波通信选择PL2102。PL2102是专为电力线通信网络设计的半双工异步调制解调器,它仅由单一的+5V电源供电,以及一个外部的接口电路与电力线耦合。PL2102内置了四种常用的功能电路:32BSRAM、电压监测、看门狗定时器及复位电路。它们通过标准的I2C接口与外部的微处理器相联。PL2102是特别针对中国电力网恶劣的信道环境所研制开发的低压电力线载波通信芯片,采用了直接序列扩频、数字信号处理、直接数字频率合成等新技术,以及大规模数字/模拟混合0.5μmCMOS工艺制作,具有较强的抗干扰、抗衰落性能。信号接收过程为:电力线上的载波信号经T31、C33耦合,进入PL2102B/C的模拟信号输入端SIGin,在内部进行载波解调;通过I2C总线SDA/SCL与AT89C51交换数据,AT89C51将接收的数据通过串口转发至控制器和双向电能表。信号发送过程为:控制器或电能表数据通过串口发至AT89C51,I2C总线SDA/SCL传入PL2102后进行载波调制,PSKO为调制后的信号输出端,输出信号经Q31、Q32、Q33、Q34组成OTL驱动放大后,经C31、T31耦合输出至电网。电力线载波通信模块电路如图3所示:

图3电力线通信接口电路
2.3显示模块与存储器
显示模块选用深圳卓立恩科技有限公司生产的ZLE12864A模块。ZLE12864A模块工作电压为5V,显示内容为128(列)×64(行),显示模式为FSNT正显,与单片机连接采用8位并行输出方式,通过字符取模软件生成汉字代码。显示屏上方固定显示时间,中下部为信息发布区,分屏显示即时电价、操表、剩余电量等信息。存储器选择24C64EEPROM。24C64为I2C总线的EEPROM,具有较强的抗干扰能力,功耗低,可断电保存数据200年以上,擦写次数*少10万次。
3.智能储能控制器软件设计
根据系统组成,智能储能控制器、电力线载波通信模块、上位机管理均需编制软件。智能储能控制器软件以及电力线载波通信模块采用单片机C语言编制,上位机管理软件采用VisualBasic编制,通过虚拟串口VSPDxp5实现管理主机与下位机系统调试。
3.1智能储能控制器主程序设计
智能储能控制器软件由主程序、时钟程序、键盘程序、显示程序、通信程序等组成。由于采用C语言编写,因此将各种功能模块编写成各类功能函数,由主函数调用并反复循环。主程序流程图如图4所示。其流程为:①开机或复位后首**行初始化设置;②调用时钟函数,取出时间信息;③调用显示函数将各类信息显示在液晶屏上;④查询是否有按键,如有按键则调用按键处理函数,得出键位码,键位码使相关函数响应;⑤检测电价状态标志位,如为电价谷值,则用户负载由电网供电,同时启动蓄电池充电函数;如为电价峰值,启动蓄电池放电函数。当蓄电池电量不足时,继续采用电网供电;蓄电池电量充足时,采用蓄电池供电或将电能反售电网。

图4主程序流程图
3.2智能储能控制器通信程序设计
系统的通信包括采集器与管理主机的光纤通信、采集器与电力线载波模块的电力线通信以及电力线载波模块与储能控制器和电能表的RS-485工业总线通信。管理主机与采集器的通信按**电力行业标准要求采用DL645-2007协议,电力线载波模块与智能储能控制器约定双方按Modbus协议编写通信程序。接收采用被动中断方式,发送采用主动查询方式。智能储能控制器数据发送工作过程为:①把要发送的数据进行CRC运算;②发送本机地址码;③发送功能码;④发送数据长度值;⑤依次发送数据;⑥发送CRC校验码。智能储能控制器接收采用中断方式接收电力载波模块的请求帧。其数据接收过程为:①响应串行中断,接收地址码,判断地址码是否与本机地址相同,如不同则退出中断;②接收功能码,判断功能码,根据功能码值进行相应处理;③按帧依次接收数据;④接收CRC校验码;⑤把所接收的数据进行CRC运算(接收的校验码不参与);⑥把接收的CRC校验码与运算所得的CRC码进行比较,相符则说明接收正确,返回接收正确功能码,不符说明接收不正确,返回接收错误功能码。
4.Acrel-2000ES储能柜能量管理系统
4.1系统概述
安科瑞储能能量管理系统Acrel-2000ES,专门针对工商业储能柜、储能集装箱研发的一款储能EMS,具有完善的储能监控与管理功能,涵盖了储能系统设备(PCS、BMS、电表、消防、空调等)的详细信息,实现了数据采集、数据处理、数据存储、数据查询与分析、可视化监控、报警管理、统计报表等功能。在*级应用上支持能量调度,具备计划曲线、削峰填谷、需量控制、防逆流等控制功能。
4.2系统结构
Acrel-2000ES,可通过直采或者通过通讯管理或串口服务器将储能柜或者储能集装箱内部的设备接入系统。系统结构如下:

4.3系统功能
4.3.1实时监测
系统人机界面友好,能够显示储能柜的运行状态,实时监测PCS、BMS以及环境参数信息,如电参量、温度、湿度等。实时显示有关故障、告警、收益等信息。

4.3.2设备监控
系统能够实时监测PCS、BMS、电表、空调、消防、除湿机等设备的运行状态及运行模式。





PCS监控:满足储能变流器的参数与限值设置;运行模式设置;实现储能变流器交直流侧电压、电流、功率及充放电量参数的采集与展示;实现PCS通讯状态、启停状态、开关状态、异常告警等状态监测。


BMS监控:满足电池管理系统的参数与限值设置;实现储能电池的电芯、电池簇的温度、电压、电流的监测;实现电池充放电状态、电压、电流及温度异常状态的告警。


空调监控:满足环境温度的监测,可根据设置的阈值进行空调温度的联动调节,并实时监测空调的运行状态及温湿度数据,以曲线形式进行展示。


UPS监控:满足UPS的运行状态及相关电参量监测。
4.3.3曲线报表
系统能够对PCS充放电功率曲线、SOC变换曲线、及电压、电流、温度等历史曲线的查询与展示。


4.3.4策略配置
满足储能系统设备参数的配置、电价参数与时段的设置、控制策略的选择。目前支持的控制策略包含计划曲线、削峰填谷、需量控制等。


4.3.5实时报警
储能能量管理系统具有实时告警功能,系统能够对储能充放电越限、温度越限、设备故障或通信故障等事件发出告警。

4.3.6事件查询统计
储能能量管理系统能够对遥信变位,温湿度、电压越限等事件记录进行存储和管理,方便用户对系统事件和报警进行历史追溯,查询统计、事故分析。

4.3.7遥控操作
可以通过每个设备下面的红色按钮对PCS、风机、除湿机、空调控制器、照明等设备进行相应的控制,但是当设备未通信上时,控制按钮会显示无效状态。

4.3.8用户权限管理
储能能量管理系统为保障系统安全稳定运行,设置了用户权限管理功能。通过用户权限管理能够防止未经授权的操作(如遥控的操作,数据库修改等)。可以定义不同级别用户的登录名、密码及操作权限,为系统运行、维护、管理提供可靠的安全保障。

5.结束语
综上所述,光伏储能系统能够平滑功率波动、提高电网的稳定性和可靠性,同时实现供需平衡和调峰填谷。然而,光伏储能系统的应用还面临一些挑战,如成本高、技术难题等。因此,未来需要进一步研究和改进控制策略,以提高光伏储能系统的效率和经济性。同时,政策支持和市场推动也是推动光伏储能系统发展的重要因素。相信通过不断的努力和创新,光伏储能系统将在清洁能源领域发挥更加重要的作用,实现可持续能源的可靠供应。
参考文献
[1]张文亮,刘壮志,王明俊,等.智能电网的研究进展及发展趋势[J].电网技术,2009,33(13):1-11.
[2]常康,薛峰,杨卫东.中国智能电网基本特征及其技术进展评述[J].电力系统自动化,2009,33(17):10-15.
[3]刘东旗,王连成,庞金海,等.智能电网自动需求响应技术系统的研究[J].自动化仪表,2013,34(11):76-79.
[4]企业微电网设计与应用手册2022.05版.
[5] 田拥军.智能电网终端智能储能管理系统设计
审核编辑 黄宇