时间:2025-08-22 11:31
人气:
作者:admin
来源:纳芯微电子
在能源转型加速的大背景下,光伏已成为可再生能源的主力。作为系统核心部件,逆变器不仅负责电能转换,更通过最大功率点跟踪(Maximum Power Point Tracking,MPPT)功能,决定着光伏系统整体能效。
MPPT的价值在于光伏板输出功率与电压呈非线性关系,光照变化会导致效率偏离最优点。逆变器通过实时调节工作状态,使光伏板持续运行在最大功率点,这一动态控制能力正是MPPT的本质。可以说,MPPT是逆变器提升系统发电效率的关键机制。
根据国际能源署(IEA)数据,2024年,全球新增光伏装机达530GW,中国占比超一半。随着光伏应用加速普及,逆变器架构不断演进,MPPT的数量、配置方式及其硬件实现,成为系统设计的关键变量。本文将从能量路径入手,结合三类主流逆变器结构,解析MPPT的工作原理、技术实现路径及相应解决方案。
01从光伏系统“能量路径”说起
MPPT藏在哪个关键环节?
从能量环节来看,光伏发电主要由三个部分构成:光伏板、功率与电子系统,以及电网或负载。其中光伏板位于起始端。在阳光照射下,光伏板经过光生伏特效应(Photovoltaic effect)产生电压,将光能转化为电能,并以直流电的形式向外输出。电网/负载是光伏系统的输出端,当前用电、输电和配电大多依赖交流电网,因此需要专用的功率与电子系统将光伏板产生的直流电转化为交流电,以供电网或住宅使用。
光伏发电系统基本构成
光伏系统中的功率与电子系统具备两大基础功能:一是实现DC(直流)到AC(交流)的电流转换;二是执行MPPT(最大功率点跟踪)功能,这是光伏逆变器特有的重要功能。
之所以需要MPPT,是因为光伏板的输出功率与电压呈现非线性关系,并存在一个功率最大值点。从发电端来看,用户自然期望光伏发电系统在相同光照下获得更多能量输出,这就需要将光伏板的工作状态控制在最大功率点处。

功率最大值点示意图
从物理与控制层面看,实现这一目标通常需要使用DC-DC变换器以及MPPT控制算法。
总体而言,光伏系统通过光伏板收集光能并转化为直流电,再通过具备MPPT和DC-AC转换功能的功率与电子系统,将直流电转换为交流电,最终输送至电网或负载。这便是光伏系统最基本的功能构成。
02从功率与信息链路看
MPPT如何“动起来”?
MPPT功能的实现,需要整个功率与信息链路的精确、稳定、高效发挥。
MPPT功能依赖“感知”、“计算”、“驱动”三个核心环节。从物理世界的状态“感知”,到数字世界的“计算”控制,再到物理世界的“驱动”执行,三个环节环环相扣、缺一不可。
首先,“感知”需要精准地测量功率。功率信息要求电压和电流两种物理信息同时存在。电压由于天然的物理特性,较易采集和处理;相比之下,电流的精准测量较为困难,因此电流传感器在此过程中扮演着至关重要的角色。纳芯微NSM201x系列霍尔电流传感器基于霍尔效应,支持±65A以内电流的隔离测量,并输出线性电压信号,具备良好的可靠性与精度,帮助控制系统精确掌握功率状态。

NSM201x系列封装图
其次,“计算”需要高性能的实时控制系统,常由MCU或DSP等器件作为控制器承担。控制器一方面通过内部MPPT算法判断工作点位,另一方面需要完成实时的控制,将“工作点位”这一概念性的指令转换为高频率、高精度的PWM波,以精确调整功率器件的工作状态。
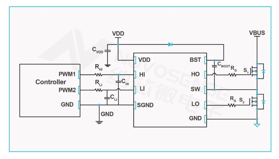
最后,“驱动”需要稳定可靠的栅极驱动与功率器件,保证系统准确执行MCU指令。纳芯微电流型输入隔离单管驱动NSI6801/x系列在光伏逆变器系统中广泛使用,是标杆驱动产品。该产品采用双电容增强隔离技术,可PIN to PIN兼容光耦隔离驱动,并提供更强的隔离性能;同时,依托纳芯微独特的AdaptiveOOK编码技术,NSI6801/x系列可将CMTI提升至200kV/μs。这些优异的性能保证系统安全稳定、精确高效地运行。


MOS驱动(左)及 buffer驱动(右) 输入典型应用电路

NSI6801封装类型与Pin脚定义
此外,稳定可靠的电源管理芯片对整个过程同样至关重要。纳芯微提供多款高性能电源方案,覆盖主控供电及接口待机等各类需求。其中,纳芯微NSR2260x、NSR2240x、NSR28C4x和NSR284x系列电流模式PWM控制器适用于反激拓扑,具备出色的稳定性与效率,保障采样、控制和驱动等功能的稳定高效。


纳芯微PWM Controller介绍及产品选型表
03
从三类逆变器看MPPT
数量与配置如何决定“效率天花板”?
在市面现有产品中,光伏系统的功率与电子系统部分通常集成在光伏逆变器中。从硬件结构角度看,大部分光伏逆变器都是由DC-DC和DC-AC两个环节组成。DC-DC主要用于实现MPPT控制,DC-AC用于实现交流输出(“逆变”)。
光伏系统主要有三种类型的逆变器:微型逆变器、组串式逆变器和集中式逆变器。三者差异显著,可依据MPPT数量、逆变环节及其组合方式来进一步区分。

光伏系统分类及MPPT组合方式
微型逆变器可以实现每个光伏板独立的最大功率点追踪。一个逆变环节仅配合一个光伏板的MPPT,实现逆变,呈现光伏板:MPPT功能:逆变功能11的配置。由于每个光伏板都需要单独控制和硬件实现MPPT,微型逆变器的硬件成本相对较高。但其优势在于,这种11的配置对光伏板的功率控制极为精细,使每块光伏板均在最优状态下工作,理论上功率输出更高,从而提升光伏系统售电量,增加收益。每路光伏板都有微型逆变器的精密检测,安全性更高,维护成本降低。
在微型逆变器中,纳芯微的高压半桥驱动NSD1624是光伏侧功率管驱动的标杆产品。NSD1624将成熟可靠的容隔技术用于高压半桥驱动,相比传统的HVIC工艺,可实现半桥中点更强dv/dt抑制能力和耐负压震荡能力。同时,4A/6A的驱动电流和较短的传输延时,使其非常适合高频开关应用。NSD1624契合微型逆变器小型化与高频化技术升级趋势,可帮助微型逆变器实现高效、高密度性能提升。


NSD1624功能框图(左) NSD1624简化应用电路(右)
组串式逆变器不再针对单个光伏板,而是将多个光伏板串联成一个光伏串(PV string),一个组串配备一个MPPT功能。一个逆变环节可能对应多个光伏串的MPPT。相比微型逆变器,控制精细化程度稍低,但硬件成本相对降低。
集中式逆变器的配置更为“粗放”,可能由几十、上百甚至上千个光伏板组成,仅有一个或无MPPT,同时仅配备一个逆变器。集中式逆变器虽然控制不够精细,但相对而言硬件成本最低。
从微型到组串再到集中式逆变器,光伏板的控制精细化程度逐渐降低。不同类型的逆变器适用于不同的应用场景:户用(家庭)系统通常选用微型和组串式逆变器;工商业场景多采用组串式逆变器;大型发电站则根据实际情况选择组串式或集中式逆变器。
不同类型的逆变器在控制路数和功率等级上存在差异,但系统控制一般可由MCU承担。纳芯微提供的NSSine实时控制MCU——NS800RT5039、NS800RT5049 和 NS800RT3025,凭借高效的实时控制能力和丰富的外设,使工程师能够在光伏/储能逆变器等系统中实现皮秒(万亿分之一秒)级PWM控制,从而显著提升系统运行精度与效率。


NSSine实时控制MCU产品选型表及功能框图
纳芯微电子(简称纳芯微,科创板股票代码688052)是高性能高可靠性模拟及混合信号芯片公司。自2013年成立以来,公司聚焦传感器、信号链、电源管理三大方向,为汽车、工业、信息通讯及消费电子等领域提供丰富的半导体产品及解决方案。
纳芯微以『“感知”“驱动”未来,共建绿色、智能、互联互通的“芯”世界』为使命,致力于为数字世界和现实世界的连接提供芯片级解决方案。