时间:2025-09-05 14:34
人气:
作者:admin
在追求“双碳”目标的当下,风能作为清洁能源的主力军之一,其稳定高效运行直接关系到能源供应和电网的安全。在这庞然大物内部,精准的“感知神经”系统正默默守护着每一次电流的平稳传输。今天,我们来聊聊这感知神经系统——高精度电流传感。
自然界的风,正所谓风云变幻,高深莫测,风机时刻面临着风速不定频繁启停,启动时风机受到大电流冲击,可能触发过流保护机制。;另外,也受到雷雨天气等外界干扰,瞬态高压也可能损坏设备。另外,风机内部,过流、短路、绝缘老化等问题。因此,风机需要实时精确测量直流/交流/脉冲电流,这就要求检测器件具备高绝缘、低温漂、快速响应等特性。
方案 | 适用场景 | 优点 | 缺点 |
霍尔闭环传感器 | 1.5MW及以上风机变流器 | 高精度(±0.3%)、快速响应(0.5μs)、绝缘可靠 | 成本较高,需±12~15V供电 |
霍尔开环传感器 | 中小功率风机(<1MW) | 成本低,安装简便 | 精度低(±1%)、温漂大 |
分流器 | 低压直流侧(如偏航系统) | 成本低,响应快 | 无绝缘,功耗大,需断路维护 |
罗哥夫斯基线圈 | 高压交流侧(如集电线路) | 无饱和,适合大电流 | 需积分电路,低频性能差 |
磁通门传感器 | 高精度直流测量(如储能) | 超高精度(±0.1%)、宽带宽 | 成本高,体积大 |
原边电流Ip产生的磁场和输出电流I,在补偿线圈上产生的磁场大小相等,方向相反。霍尔感应器件和处理电路与补偿线圈一起输出电流Ip,该输出电流I精确反映被测电流的大小和方向。由于磁芯工作在零磁通状态,磁芯的非线性和剩磁对传感器的精度没有影响,所以霍尔闭环传感器的精度高,非线性失真小。

1. 过流保护
传感器实时监测变流器电流,当电流超过预设值(如1.2倍额定电流)时,触发保护机制,切断故障回路。
2. 绝缘监测
3. 动态响应
高带宽(150kHz)应对风速变化引发的di/dt冲击,避免误触发。
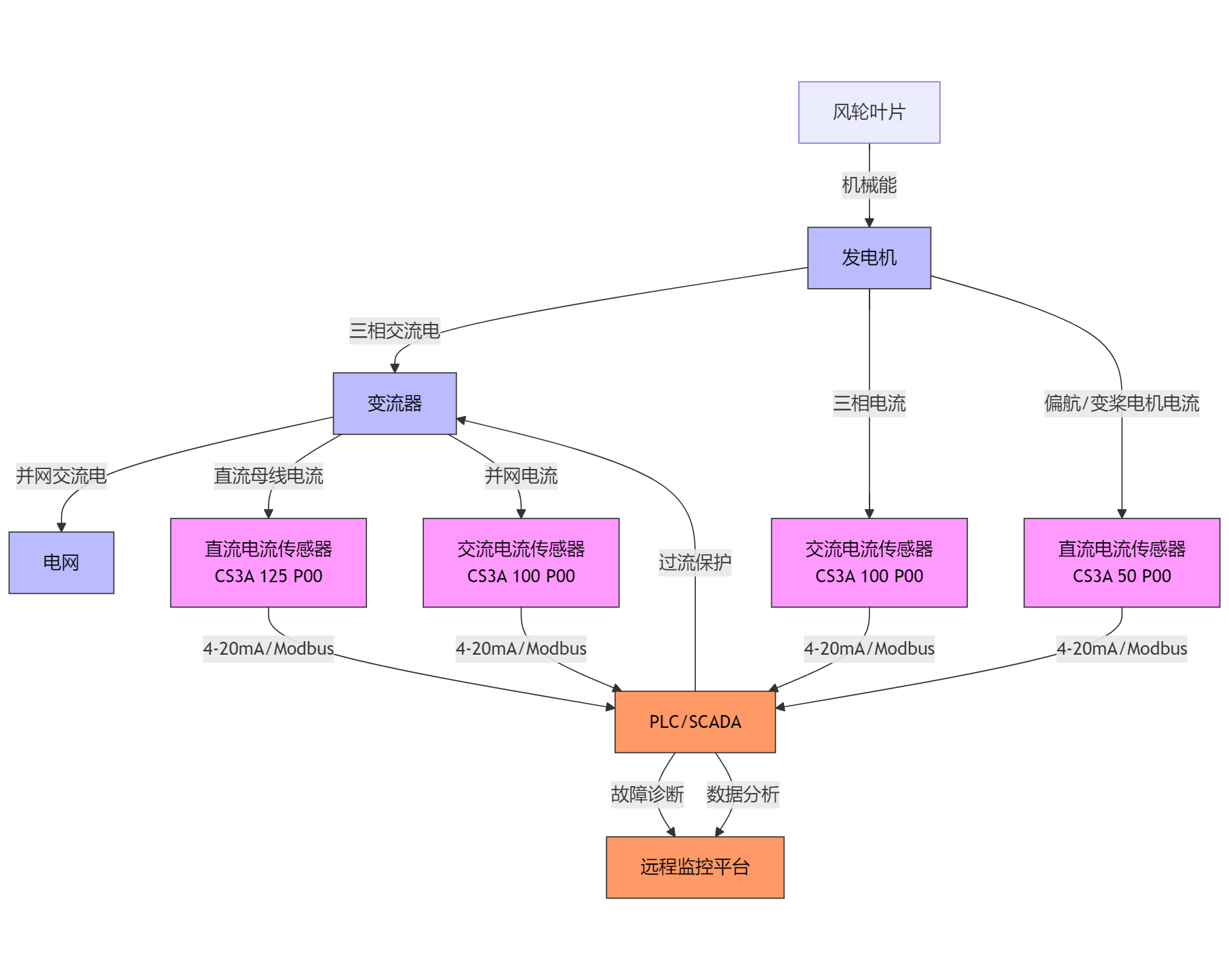
CS3A P00系列是芯森电子自主研发的基于霍尔原理的闭环(补偿)电流传感器,额定量程从50A至125A,可用于测量直流、交流和脉冲电流等。

特性
IEC 60664-1:2020
IEC 61800-5-1:2022
IEC 62109-1:2010
应用领域
参数特点
选型案例
1.5MW风机变流器:
选型:3个CS3A 100 P00并联,总量程±450A(留余量)。
安装:副边输出接PLC模拟输入,通过Modbus上传SCADA系统。
校准:每年使用Fluke 773校验精度,确保误差≤0.5%。
3MW海上风机:
选型:CS3A 125 P00或定制化高绝缘型号。
注意事项:加装散热片,确保母排温度≤100°C。
选择合适的传感器,不仅能提升监测精度,还能延长设备寿命、降低运维成本。

结语:
当前,我们正迈向智能风电时代,每一项基础技术的精进,尤其是电流传感器作为风机“感知神经”,更应该夯实感知根基,方能驭风而行,贡献更多绿色电力。