时间:2023-08-24 10:10
人气:
作者:admin
在储能系统中,电池组将状态信息反馈给电池管理系统BMS,BMS将其共享给能源管理系统EMS和储能变流器PCS;EMS根据优化及调度决策将控制信息下发至PCS与BMS,控制单体电池/电池组完成充放电等。
电池管理系统BMS:担任感知角色,主要负责电池的监测、评估、保护以及均衡等;
能量管理系统EMS:担任决策角色,主要负责数据采集、网络监控和能量调度等;
储能变流器PCS:担任执行角色,主要功能为控制储能电池组的充电和放电过程,进行交直流的变换。
储能系统中的信息互动架构
电池管理系统
BMS(BatteryManagementSystem,电池管理系统),BMS电池系统俗称之为电池保姆或电池管家,是配合监控储能电池状态的设备。BMS和电芯一起组成电池系统。
功能
BMS担任储能系统中的感知角色,主要功能是监控电池储能单元内各电池运行状态,保障储能单元安全运行。
BMS对电池的基本参数进行测量,包括电压、电流、温度等,防止电池出现过充电和过放电,延长电池的使用寿命。
BMS需要计算分析电池的SOC(电池剩余容量)和SOH(电池健康状态),并及时上报异常信息。

BMS担任储能系统中的感知角色
电池柜
分层感知架构
BMS系统大多都是三层架构,硬件主要分成从控单元、主控单元和总控单元。
1)底层:从控BMU,为单体电池管理层。由电池监控芯片及其附属电路构成,负责采集单体电池的各类信息,计算分析电池的SOC(电池剩余容量)和SOH(电池健康状态),实现对单体电池的主动均衡,并将单体异常信息上传给主控。
2)中间层:主控BCU,为电池组管理层。收集BMU上传的各种单体电池信息,采集电池组信息。计算分析电池组的SOC和SOH。
3)上层:总控,为电池簇管理层。负责系统内部的整体协调以及与EMS、PCS的外部信息交互,根据外部请求控制整个BMS系统的运行过程。
储能BMS系统各层功能
技术要求
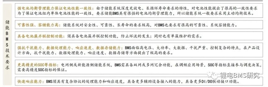
储能BMS比汽车动力电池的BMS更复杂,要求更高。
管理电池容量量级相差大。储能BMS管理的电源达到了MWh级别,串并联电池数量极大。
储能BMS有更严格的并网要求。储能EMS需要与电网连接,对谐波、频率等有更高要求。而动力电池BMS一端与电池相连,另一端与整车的控制及电子系统相连接,技术要求相对更低。

储能BMS技术要求
市场
目前BMS制造产商主要包括车厂、电池厂与专业BMS制造商。与动力电池的BMS主要由终端车厂主导不同,储能电池的终端用户没有加入BMS研发与制造的需求;目前储能BMS没有形成领导者,根据中商情报网统计,专业电池管理系统厂商市场份额占比约为33%。
BMS对储能系统安全、寿命、经济的价值没有被客户充分认知,价值与价格不对等;另外,BMS需与电芯参数等呈对应的关系,各电池厂商模组方案不同、控制策略、保护参数、通讯协议、汇流方案等不同,现场调试工作量大,存在信息孤岛问题。
储能BMS主要参与方与市场格局
储能BMS现状
由基本功能向高级功能发展
1)BMS是储能系统安全、长寿命、低成本的重要保障。
单体电池的非一致性容易带来木桶效应,造成实际充放电深度和循环寿命减少,带来直接经济损失;同时容易导致电池系统安全性能的下降,直接影响运行安全。
2)目前BMS功能已经由监测、通讯、保护、显示、存储等基本功能向电池系统安全诊断和长寿命运维、系统经济性指标诊断等高级功能发展。
从技术上看,主动均衡技术将成为标准,大数据、人工智能等技术被应用到电池状态算法中;未来低端BMS供应商的生存空间将越来越小。
智慧运维、高级功能等是未来各厂商之间产生差异化竞争的核心要点。
电池管理系统BMS功能
深度结合大数据管理与云边协同
BMS设备是构建云边结合的储能系统大数据平台与深度挖掘分析功能的重要组成部分。
边:以BMS为基础发展云边协同,充分发挥BMS的数据汇聚能力,在站级设备端实现电池系统实时数据的采集、分析、状态诊断和评估,实现数据的清洗和预加工;
云:云端基于更多站端的数据,实现多维度时空数据挖掘、提炼、精加工,实现更详细、更全面的电池运行状态、安全状态、储能系统可靠性的评估,动态优化BMS运行策略及算法模型并下设至设备端,达到最佳安全和经济性的运维模式,实现智慧运维,并为能源汇聚/分配/交易提供数据支撑,为储能系统的价值实现提供保障。

以BMS为基础发展云边协同
能量管理系统
EMS(Energy Management System,能量管理系统),是储能系统的决策中枢,充当 “大脑”角色。能量管理系统包括电网级能量管理系统和微网级能量管理系统,储能系统中提到的EMS一般指微电网级。
构成
能量管理系统一般分为设备层、通讯层和应用层。
设备层:需要能量采集变换(PCS、BMS)做支撑;
通讯层:主要包括链路、协议、传输等;
信息层:主要包括缓存中间件、数据库、服务器,其中数据库系统负责数据处理和数据存储,记录实时数据和重要历史数据,并提供历史信息查询;
应用层:表现形式包括APP、Web等,为管理人员提供可视化的监控与操作界面,具体功能涵盖能量变换决策、能源数据传输和采集、实时监测控制、运维管理分析、电能/电量可视分析、远程实时控制等。

储能EMS基本功能

储能EMS基本架构
优化运行策略和控制策略设计是要点
优化运行策略和控制策略的设计是EMS产品的核心要点和难点。
综合考虑储能充放电特性、储能单元充放电成本、储能应用效益,在满足电网调度控制需求的前提下,进行优化运行策略和控制策略的设计,能够提升储能系统运行的经济效益和改善各类技术指标。

电网侧know-how积累形成竞争优势
EMS产品一般作为储能系统与更上一层信息系统交互的枢纽。
储能系统通过EMS参与电网调度、虚拟电厂调度、“源网荷储”互动等。
EMS产品与电网调度等密切配合,并在功能上具备一定相似性,需要公司了解电网的运行特点,深耕电网侧信息化的企业具备知识know[1]how积累,能够形成能力复用,具备一定优势。
审核编辑:彭菁