时间:2023-08-18 00:00
人气:
作者:admin
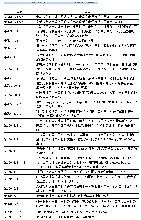
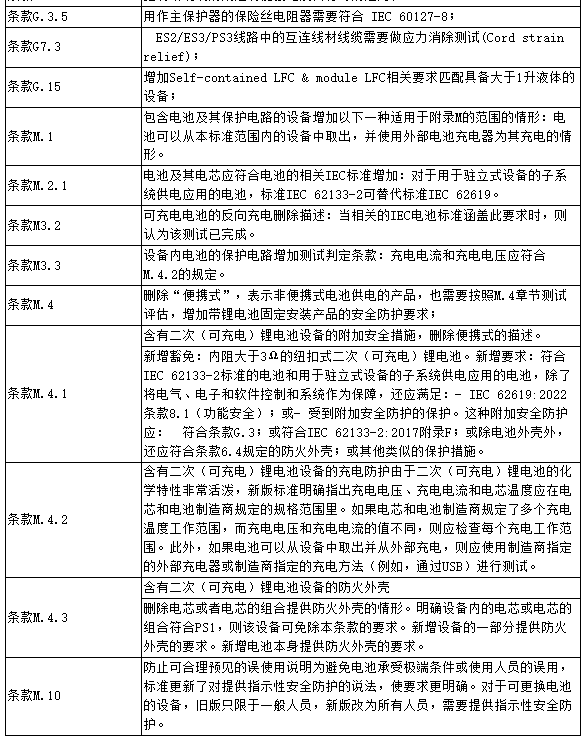
2023年5月26日,国际电工委员会(IEC)正式发布IEC 62368-1:2023 (第四版)标准,IEC 62368-1 第四版相比第三版标准有不少技术要求细节方面的变更,让我们看一下IEC 62368-1: 2023第四版与IEC 62368-1: 2018旧标准的区别。
IEC 62368-1: 2023第四版与IEC 62368-1: 2018旧标准的区别:


以上就是安可捷检测认证介绍对IEC 62368-1:2023 新旧标准对比的介绍,仅供参考,并不代表安可捷检测技术的观点和对其真实性负责。如涉及作品内容、版权和其它问题,请在30日内与我们私信联系,我们将在第一时间删除内容!
下一篇:传感器如何做UL认证