时间:2023-08-17 11:21
人气:
作者:admin
作为储能系统中重要的并网接口设备的储能变流器,其性能和功能是否能够满足储能系统并网标准的要求呢?下面将通过对目前适用的储能变流器检测认证依据标准的要求同储能系统并网标准的要求进行对比分析,来明确满足产品标准的储能变流器是否能够满足系统并网的要求。
一、国内储能并网标准现状
国内的标准分为国家标准、行业标准、团体标准(如协会、联盟等)、企业标准等。标准种类如此繁多,标准与标准之间协调性欠缺的情况时有发生,相关方的担忧不无道理。但此次的储能标准是否仍然存在协调性欠缺的问题,需要分析之后才能知晓!
下面是小编汇总的截止目前适用中的含有储能并网相关技术要求(如基本性能、功能、异常响应等)和测试方法的国家标准和行业标准。
表1 涉及储能并网的标准列表(部分)▼

从上述列表可以看出,相关标准均为推荐性的国家标准或行业标准,其中国家标准发布实施的时间更近。列表中GB/T 36547-2018为当前招标中要求储能系统应满足的并网标准,而GB/T 34120-2017为当前行业适用的储能变流器产品招标以及产品设计定型所依据的技术标准。下面主要针对这两份标准进行对比分析。
二、GB/T36547-2018介绍
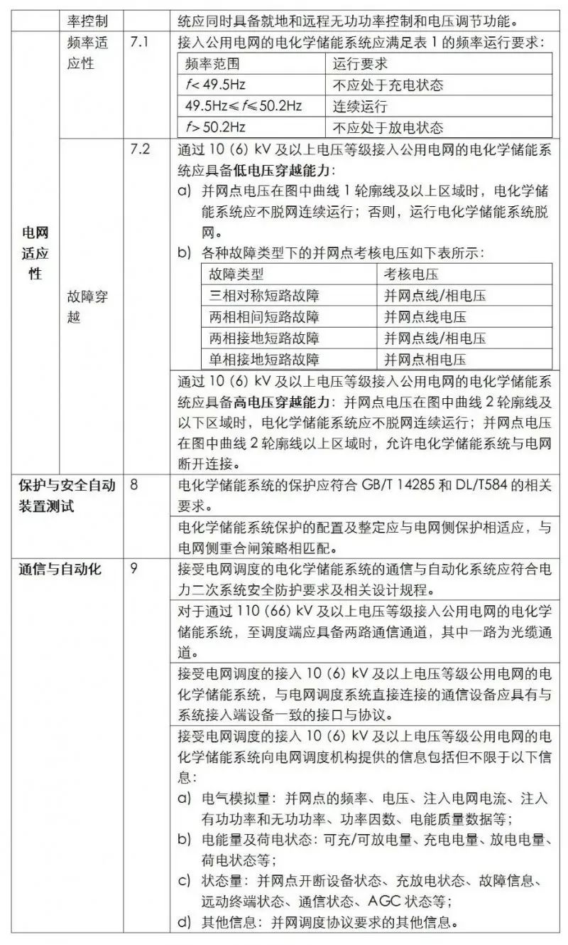
GB/T36547-2018《电化学储能系统接入电网技术规定》适用于额定功率100kW及以上且储能时间不低于15min的电化学储能系统,其它功率等级和储能时间的电化学储能系统可参照执行。其中规定的接入电网测试内容主要包括如下的检测项目:
表2 储能电站接入电网测试内容(GB/T36547)▼



图1 GB/T 36547-2018 (配图7) 电化学储能系统四象限功率控制调节范围示意图

图2 GB/T 36547-2018(配图8) 电化学储能系统低电压穿越要求

图3 GB/T 36547-2018 (配图9) 电化学储能系统高电压穿越要求
三、GB/T 34120-2017介绍
GB/T 34120-2017《电化学储能系统储能变流器技术规范》适用于以电化学电池作为储能载体的低压三相储能变流器,其直流侧电压最高值不超过1000V。超级电容等其他类型储能系统采用的储能变流器可参考执行。
(小编注:此要求跟标准起草单位相关专家正式求证过,因标准条款5.7绝缘耐压性要求中实际涵盖到额定电压等级1500V,且标准中其它项目的要求或测试方法与直流电压等级大小关系不大,仅因为标准编制过程中行业内储能变流器产品实际电压等级仅到1000V故有此规定,实际上直流系统电压到1500V的产品也可参照执行)。
作为产品定型标准,该标准涵盖了储能变流器的安全要求、性能和功能要求(包括并网兼容性要求)、环境适应性要求、电磁兼容性要求等诸多方面的技术要求。下面仅对并网模式以及并离网运行模式下的储能变流器涉网部分的要求进行分析。
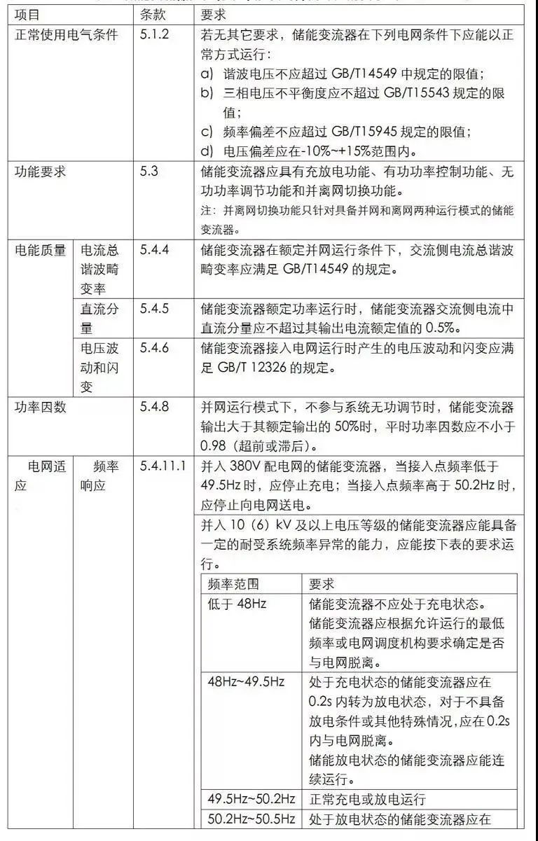
表3 储能变流器产品标准中涉及到并网部分的要求(GB/T34120)▼




图4 GB/T34120-2017 (配图1) 储能变流器的低电压耐受能力要求
四、对比分析
★电能质量要求分析
从上述两个标准中的要求可知,在GB/T 36547规定的并网点电能质量(电压谐波、电压偏差、电压不平衡度)条件下符合GB/T 34120的储能变流器应能够正常工作。且按照GB/T 34120的要求,储能变流器注入电网的直流分量要求、接入电网时产生的电压波动和闪变要求皆与GB/T36547中储能系统注入公共连接点的直流分量、公共连接点的电压波动和闪变要求保持了一致。同时GB/T34120还对储能变流器在电网电压谐波满足标准要求的情况下注入电网的电流谐波进行了要求。
综上可知,储能变流器在满足GB/T 34120中关于正常使用的电气条件以及电能质量要求的情况下完全能够满足GB/T 36547中电能质量的相关要求。
★功率控制分析
GB/T34120条款5.3要求储能变流器有充放电功能、有功功率控制功能、无功功率调节功能,在条款5.4.9 稳流精度与电流纹波以及条款5.4.10稳压精度与电压纹波测试过程中要求储能变流器分别工作在恒流工作状态、恒压工作状态下。由此可知,满足GB/T34120的储能变流器至少具备恒功率控制、恒充电/放电电流控制功能。
GB/T34120条款5.4.8对于不参与系统无功调节的储能变流器的功率因数进行了要求,并且在对应的测试方法标准GB/T34133中要求测试时“调节储能变流器功率因数为0.98”,证明满足标准要求的储能变流器需具备恒功率因数控制功能。GB/T34120要求储能变流器具备无功功率调节的功能,但是并未对无功功率输出限值提出要求,所以对于参与系统无功调节的储能变流器其功率因数的调节范围取决于其无功功率的输出限值,此值可以在GB/T34120认证检测时对应无功功率调节功能检测获得。从目前已参与检测的多家单位中抽取了3家企业的产品检测报告进行分析,其中一家可满足超前0.95~滞后0.95的范围连续可调,两家满足从超前0.9~滞后0.9的范围连续可调,均满足GB/T36547标准要求。
按照GB/T34120条款5.4.13的要求,储能变流器充放电转换时间应不大于100ms,此要求在储能系统充电到放电转换时间、放电到充电转换时间不大于2s的范围内。
按照GB/T34120条款5.6的要求,储能变流器能够与监控站进行通信,为储能变流器接受调度、控制充放电功率等提供了支持。
综上所述,储能变流器在满足GB/T 34120相关要求的情况下可以为整个储能电站实现满足GB/T36547中关于功率控制的要求提供支持,由变流器实现的部分也能够符合GB/T36547的相关要求。
★电网适应性分析
在GB/T 36547标准中电网适应性主要包括了频率适应性(条款7.1)和故障穿越(条款7.2)两方面的内容。
☆频率适应性
下面将GB/T34120中频率响应(条款5.4.11.1)的要求与GB/T 36547中频率适应性的要求进行比较:
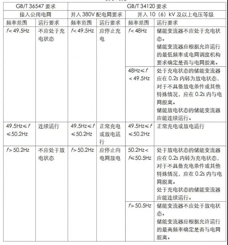
表4 储能变流器频率响应(GB/T34120)及储能电站频率适应性(GB/T36547)要求对比▼

从上表可知,GB/T34120标准要求完全满足GB/T36547的要求,GB/T36547仅规定了在电网频率异常情况下储能系统不应处于的运行状态,但并未讲明若系统本身刚好在该运行状态应该如何响应以及响应的时间要求等,故从执行性的角度来看,GB/T 34120规定更严谨具备更高的可执行性。
☆故障穿越
GB/T36547仅对通过10(6)kV及以上电压等级接入公用电网的电化学储能系统应该具备的低电压穿越和高电压穿越能力提出了要求并未对不要求储能系统进行电压支撑的应用场景下,储能系统在电网电压异常情况下的响应特性提出要求。
而GB/T34120条款5.4.11.2对无电压支撑要求的储能变流器在电网电压异常情况下的响应特性进行了要求,如并入配电网等用户侧的储能电站,如仅进行削峰填谷、调频辅助服务、平滑可再生能源输出等单一或多个不涉及电网电压支撑等情况下的响应特性的情况下的储能电站。
GB/T34120条款5.4.12.1对储能变流器接入公用电力系统条件下电力系统发生故障时的低电压穿越能力提出了要求,并在条款5.4.12.2中对于低电压穿越过程中储能变流器的动态无功支撑能力提出了要求。
对GB/T 36547和GB/T34120中的低电压穿越要求的曲线进行拟合之后会发现,除了图中蓝色和红色曲线之间的区域之外,其它区域两个标准的要求均相同(值得一提的是在GB/T36548 电化学储能系统接入电网测试规范中,低电压穿越的要求曲线与GB/T34120一致,与GB/T 36547并不相同)。在红色和蓝色曲线之间的区域,GB/T34120要求储能变流器能够不脱网连续运行,GB/T36547表示储能系统可以从电网切出,这意味着:允许切出,不切出也是可以的甚至更好。那么由此可以理解为:在满足GB/T34120的低电压穿越要求时也将完全满足GB/T36547的低电压穿越能力要求。

图5 GB/T34120和GB/T36547低电压穿越要求拟合曲线
GB/T 34120标准中未涉及高电压穿越的要求,表示对电压支撑有特殊要求的储能变流器,其电压异常的响应可另行规定。所以对于有高电压穿越需求的场景可参考GB/T 36547和GB/T36548进行测试。
综上,满足GB/T 34120标准要求的储能变流器完全可以在要求满足GB/T36547标准的应用场景中进行应用。对于通过中高压的输电网或发电侧并网的储能电站,其根据实际安装储能的目的可能还需求进行高电压穿越的补测。
编辑:黄飞
上一篇:太阳能收集对超构材料的作用影响