时间:2023-07-12 10:13
人气:
作者:admin
能源控制器用于计量、测量、边缘计算,在电力信息采集系统具有普遍应用:在低压居民台区,以变压器为中心,以居民用户为末端节点,基于HPLC载波技术形成台区能源控制网络,实现台区计量、变压器监测、环境量采集、分支/表箱设备采集、居民用户电能、水、气、热能计量数据采集,以及台区负荷控制及优化,在工商业用户,除了计量与采集外,更多的是用于企业负荷控制与能效管理。
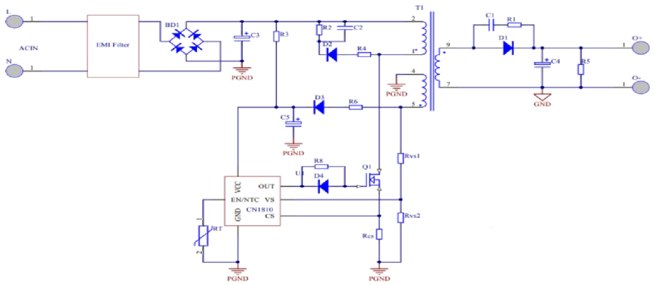
能源控制器的系统整体电源由ACDC单元提供,共包括两部分,其中一部分直接给交采板计量单元供电,另一部分再通过电源管理单元输出5V及3.3V给核心板、主板及模块供电。其ACDC电源控制芯片可采用PSR技术的CN1810,该芯片具有精确的输出电压和电流调节功能。

CN1810通过初级侧电压及电流采样技术,无需光耦和二次侧控制电路,可以简化CV/CC模式开关电源设计;它的多种运行模式可实现30mW的待机功耗、高效率和无噪声,频率抖动技术可大大降低EMI滤波器成本,芯片采用了小型的SOT23-6封装。
电源控制芯片CN1810在能源控制器中的应用优势:
•低成本:采用原边采样技术、无需光耦及二次侧控制电路。
•高可靠:丰富的保护功能如短路保护,过压保护,欠压锁定、 逐周期峰值电流限制和过温保护。
•低EMI技术:频率抖动功能,让使用者能更加容易处理棘手的EMI问题。
•成熟的抗强磁方案设计
•输出功率可达60W
CN1810可精确调节CV/CC,具有成本低,可靠性高等特点,当出现异常时,控制器持续尝试软重启,直到故障条件消除。并且CN1810凭借出色的性能可替代ST、PI、MPS、德明、芯朋微等品牌,具有成本优势。
注:如涉及作品版权问题,请联系删除。