时间:2023-04-11 10:44
人气:
作者:admin
1
概述
随着社会的发展,电力电子技术也不断发展,越来越多的非线性负载在电网中应用,导致的谐波问题也越来越严重,对人们的生活也产生了广泛的影响,对民航机场电力系统来讲,也是深受谐波的影响。民航机场电力系统的谐波来源广泛,主要包括照明系统例如荧光灯,LED节能灯等单相谐波源负载;变频调速设备例如空调等;捷运系统的机车在运行过程中是依赖交流变直流进行牵引的,期间会有大量的谐波出现;行李系统是民航机场内部较大的系统,由上万台电动机组成,数量庞大,叠加起来的谐波也是比较大的。谐波的危害也十分严重,谐波使电能的生产、传输和利用的效率降低,使电气设备过热、产生振动和噪声,并使绝缘老化,使用寿命缩短,甚至发生故障或烧毁。谐波可引起电力系统局部并联谐振或串联谐振,使谐波含量放大,造成电容器等设备烧毁。谐波还会引起继电保护和自动装置误动作,使电能计量出现混乱。
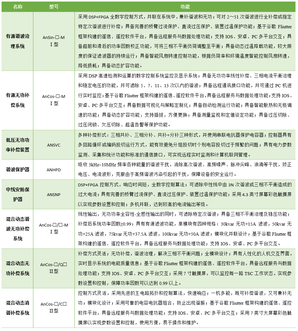
为了消除配电系统谐波对机场设备的影响,方案配置ANAPF有源滤波器,滤除电网2~31次谐波干扰。
ANAPF系列有源电力滤波装置,以并联方式接入电网,通过实时检测负载的谐波和无功分量,采用PWM变流技术,从变流器中产生一个和当前谐波分量和无功分量对应的反向分量并实时注入电力系统,从而实现谐波治理和无功补偿。
2
参考标准
JB/T11067-2011 《低压有源滤波装置》
GB/T14549-1993 《电能质量公用电网谐波国家标准》
GB/T 15576-2020《低压成套无功功率补偿装置》
DL/T1216-2019《低压静止无功发生装置技术规范》
《全国民用建筑工程设计技术措施—节能专篇:电气》
《江苏省电力保护条例》
《上海轨道交通无功补偿及谐波治理指导意见》
3
配置方案

4
配置原则
①集中补偿:变电所内按照变压器容量配置,一般按照变压器低压侧断路器额定电流的20%左右配置谐波补偿,单位:A。比如2000kVA变压器,按照运行负荷率80%计算,补偿容量为461A,建议按照500A配置,每台变压器配置一套ANAPF,安装在无功补偿柜和负载之间,用于集中补偿;
②就地补偿:结合行李系统的谐波特点及具体的供电情况,可以考虑安装有源电力滤波器,在低压侧就地补偿系统谐波,行李高速通道口位置安装有源电力滤波器,经过大量实践证明,能够将行李托运系统中的谐波电流有效地消除,使得电网中的谐波电流满足国家既定的标准。
上一篇:如何降低直流电源电压?