时间:2023-04-14 11:09
人气:
作者:admin
智能电表是智能电网的智能终端,除了具备传统电能表基本用电量的计量功能以外,为了适应智能电网和新能源的使用它还具有用电信息存储、双向多种费率计量功能、用户端控制功能、多种数据传输模式的双向数据通信功能、防窃电功能等智能化的功能,智能电表代表着未来节能型智能电网最终用户智能化终端的发展方向。
减低智能电表自身功耗,提高其运行能效已成为当前智能电表的重要环节。开关电源不同于智能电表中的其他器件,规模化、标准化生产或将是提高品质、降低生产成本、优化生产工艺。
目前国内智能电表用电源依旧以传统工频变压器为主,而国外一些产品已经逐步使用了开关电源。主要的原因是电表功能加强后,供电功率要求增加,工频变压器很难胜任。同时,考虑到安装及运输成本,开关电源会有具备很大优势。以下是三相智能电表的内部电源结构:

本方案中根据智能电表中开关电源的要求采用了芯北科技的高效率低功耗开关电源芯片CN1811,应用优势如下:
1、CN1811通过初级侧电压及电流采样技术,无需光耦和二次侧控制电路,简化 CV/CC模式开关电源设计。并具有精确的输出电压和电流调节。
2、CN1811多种运行模式可实现75mW的待机功耗、高效率和无噪声。频率抖动技术可大大降低EMI滤波器成本。
3、CN1811提供丰富的保护功能:包括逐周期峰值电流限制,VCC欠压锁定(UVLO),过压保护(OVP)和钳位。当出现异常时,控制器持续尝试软重启,直到故障条件消除。
4、CN1811采用DIP-7封装,可精确调节CV/CC,具有成本低,可靠性高等特点。

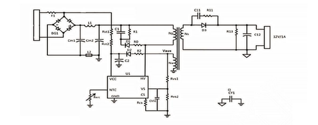
典型应用电路图
CN1811性能参数:
• CV/CC调节误差土5%,无需光耦和所有次级CV/CC控制电路;
•输出功率可达30W,准谐振工作模式;
•内置线路补偿,用于更精确的CC调节,内置前沿消隐(LEB);
•具有迟滞的VCC欠压锁定(UVLO);
•内置短路保护、输出过压保护、内置过温保护;
注:如涉及作品版权问题,请联系删除。