时间:2023-04-20 09:49
人气:
作者:admin
项目概况
青岛鑫江东方城购物中心,位于青岛市黑龙江中路城阳段,西临黑龙江中路,东靠青银高速。项目总占面积17万平米,于2012年7月7日正式开业,共有2200余个停车位。广场分为地下一层和地上五层,共约600个大小商户,其中主力店包括华润超市、苏宁电器、迪卡侬、星烨国际影城、缤纷东方冰场、迪畅KTV、东方美食城、海洋贝贝儿童乐园、城市英雄电玩城等。
约有三分之二采用插卡预付费电表,商户充值电费时均需要商场物业配合;其余商户采用后付费模式,每月需要商场物业承担垫付电费的资金风险。另外由于所有电表均未组网,无法实时监控各电表的用电情况,商户无法掌握自己的用电量,商场也无法实时监管各商户用电情况。
技术标准
本方案遵循的国家标准有:
ISO/IEC11801 《国际综合布线标准》
GB/50198 《监控系统工程技术规范》
GB50052-2009《供配电系统设计规范》
GB50054-2011《低压配电设计规范》
IEC 61587《电子设备机械结构系列》
DL/T448-2000 《电能计量装置技术管理规程》
DL/T 698.1-2009 《第1部分:总则》
DL/T 698.2-2010 《第2部分:主站技术规范》
DL/T 698.31-2010 《第3.1部分:电能信息采集终端技术规范-通用要求》
DL/T/814-2002 《配电自动化系统功能规范》
GB/T/3047.1 《面板、架和柜的基本尺寸系列》
DL/T5137-2001 《电测量及电能计量装置设计技术规程》
GB2887 《计算站场地技术条件》
平台结构
Acrel-3200远程预付费电能管理系统采用分层分布式结构进行设计,详细拓扑结构如下:

本项目设计的智能用电计量管理系统,由安科瑞品牌内控型预付费电能表DTSY1352-NK、DDSY1352-NK、通讯管理机、RS485总线(局域网)、光纤网、站控层管理计算机、系统管理软件及预付费充值系统组成。
3.1预付费电能计量仪表DTSY1352-NK和DDSY1352-NK
主要功能

3.2通讯管理机ANET-2E8S1
ANet智能通讯管理机是一款采用嵌入式硬件计算机平台,具有多个下行通信接口及一个或者多个上行网络接口,用于将一个目标区域内所有的智能监控/保护装置的通信数据整理汇总后,实时上传主站系统,完成遥信、遥测功能。
同时,ANet智能通讯管理机支持接收上级主站系统下达的命令,并转发给目标区域内的智能系列单元,完成对厂站内各开关设备的分、合闸远方控制或装置的参数整定,实现遥控和遥调功能,以达到远动输出调度命令的目标。
ANet智能通讯管理机提供丰富的规约库支持,实现不同二次设备供应商的智能设备互联。作为自动化系统网络与监测设备之间的通信接口设备,ANet智能通讯管理机实现了规约转换、接口匹配、数据转换等三项功能。
ANet智能通讯管理机提供RS485通信端口,每个端口至多可带32台仪表设备(对于低压综合保护建议每个端口挂接不超过10个);可根据仪表设备的通信波特率、通信线路长度及客户对通信数据的刷新速度要求最终决定每个通信端口所带的设备数量。
ANet智能通讯管理机实时并行多任务处理与第三方设备的访问及上位系统的连接通信,支持软件组态。通过专门的配置管理软件,可为不同通道挂载设备选择不同的通信协议,并可通过更改配置文件来改变通讯管理机所连接仪表设备的数量及数据信息,而不需更改软件程序。
技术参数


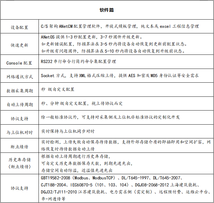
平台功能
整个系统软件设计分为三个大块,分别是集中抄表服务系统,远程预付费电能管理系统,以及用户查询系统。
集中抄表服务程序常年运行,不间断定时对所有表进行远程抄表;远程预付费系统包含所有开户、售电、遥控及报表功能;用户查询机系统用于商铺查询个人信息、充值和用电情况,如果条件满足,还支持用户使用支付宝等方式远程自助购电。
主要特点如下:
快速配置,即装即用:将电表和通讯管理机配置导入系统就可以使用;
支持单独计价、多费率、阶梯电价:可对每块电表单独设置电价、费率和阶梯电价;
远程售电:财务集中管理,电量实时下发,并比对充值次数防止作弊;
手机自助查询及售电:租户通过手机可以查询个人信息、余额、充值记录、用电记录等,同时可以通过手机远程充值,支持支付宝付款;
数据安全:网络数据传输采用金融级的3DES加密算法,防止数据作弊窃电;
手机短信提醒:当金额不足或金额欠费,共三级预警,都可及时短信通知商户;
远程控制:可对任意一块电表执行远程拉闸或保电等一系列远程控制操作,方便管理;
能耗分析及查询:用户和管理员都可查询预付费表或各类接入的计量仪表每天的用能状况。




Acrel-3200远程预付费系统软件界面
项目总结
传统的IC卡预付费售电管理系统实现了先交费后用电的管理模式,但由于抄收电表数据依赖于购电卡,用户用电数据滞后于发生时间,不仅需要人工抄表,也无法有效进行用电管理、监控和实时控制。利用Acrel-3200远程预付费电能管理系统,无需IC卡,可以实现计算机远程集中抄表、实时监控、远程充值和远程控制,再通过预警信息和短信通知,以及手机网站,物管部门即可完成整个抄表、收费、控制和核查工作,实现高度信息化和自动化,大大提高用电营销管理效率和水平,节约人力物力的同时,也提高了经济效益。商户可以通过手机支付宝自助购电,及时掌握自己的剩余电量以及用电情况。至此实现整个青岛鑫江东方城购物中心的商户用电的智能化管理。