时间:2022-05-17 12:25
人气:
作者:admin
引言
随着现代电子技术以及经济的发展,人们更加追求科幻电影般的情景式生活享受,对各类智能设备的需求也越来越大。其中智能照明系统与人们的生活办公息息相关,而不同人群对照明环境也有个性化的需求。其中包括年轻人对灯光色彩变幻的追求,也有老幼人群对光照强度以及安全报警的功能需求,也有对残障人士便捷地控制开关方式的需求等等。
为了更科学可靠地满足人们对美好生活办公的需求,本文将物联网技术融入楼宇照明系统,通过对传统照明系统的分析,结合现代楼宇的功能区域结构,以STM32F103作为MCU,利用esp8266进行WiFi联网,同时配合各类传感器和LED驱动电路,实现对楼宇内走廊、电梯、办公室、卫生间等环境的远程控制。
1系统总体设计方案
该智能照明系统的设计主要分为硬件和软件两部分。硬件部分设计包括STM32F103ZET6单片机的**电路,其中包括驱动电源电路、系统复位电路、程序下载电路、晶振电路、WiFi模块数据传输接口以及其他相关接口以及相关的传感器、WiFi模块与STM32连接电路设计[1];软件部分设计包括STM32单片机代码编写、机智云平台提供的相关代码的编写以及Android手机APP的代码编写。系统的设计框图如图1所示。

图1智能照明系统的总体设计框图
由图1可知,该智能照明系统采用各类环境传感器、LED灯和驱动芯片作为感知层负责数据的采集和命令的执行。将WiFi模块和路由器等通信设备作为网络层,搭建智能照明系统的无线传输端,并与云平台连接,完成数据传输;再由机智云平台作为平台层,主要对硬件平台发来的数据进行处理,包括电压信息的存储、比较以及预警等功能;
终端层则是由智能手机端或PC端进行监视与控制功能。通过以上设计使照明系统更加人性化、智能化,能够满足未来智能照明的要求[2-3]。
2系统硬件电路设计
本设计中使用STM32F103ZET6为主控核心板如图2所示,并配合WiFi模块、温湿度传感器模块、LED灯以及电源模块。LED灯组端采用STM32F103单片机为核心处理单元,并通过各类传感器和LED驱动控制,实现办公室、电梯间、走廊等环境的基础照明功能。
2.1 WiFi模块
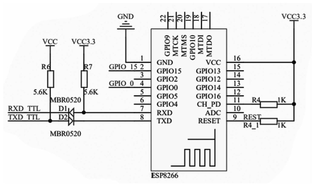
在楼宇智能照明系统中,为了解决硬件与软件的通信,将各个灯组传感器所采集的信息上传至服务器,故选用了ESP8266WiFi模块。ESP8266模块是一款串口转无线模芯片,内部自带固件,用户操作简单,无需编写时序信号等。这款芯片使用了3.3V的直流电源,体积小,功耗低,支持透传,丢包现象不严重,而且价格超低。
本设计中采用ESP8266-01系列和STM32的串口进行通信,将通过网络采集到的数据,经过串行口发送给STM32单片机,进行进一步的处理。同时终端设备通过WiFi模块接入云端,其中TXD和RXD引脚分别是WiFi模块的数据发送端和数据接收端,它与STM32F103单片机的串口RXD和TXD相连,为远程控制提供了可能。其电路原理图如图3所示。

图2STM32F103ZET6原理图

图3ATK-ESP8266WiFi模块原理图
2.2传感检测电路
系统主要用到光强检测模块和温湿度检测模块。其中光线检测电路的工作原理是利用半导体光敏材料的光量子作用,当受到一定波长的光线照射时,光敏电阻的阻值会发生改变,从而实现光电转换。该模块有三个引脚,分别是VCC、GND和信号输出端。每个光电传感器的信号输出引脚分别连到STM32单片机的一个GPIO端口上。
STM32单片机通过读取ADC端口的电压值,判断周围环境亮度情况。光线检测电路图如图4所示。而DHT11是一款有已校准数字信号输出的温湿度传感器。其精度湿度+-5%RH,温度+-2℃,量程湿度20-90%RH,温度0~50℃。其原理图如图4、5所示[4-5]。

图4光强检测模块电路图

图5DHT11模块电路图
3系统软件设计
在Androidstudio软件开发平台上编写一个名为“智能楼宇照明”的手机APP。此APP是基于机智云安卓开源框架开发的一个简易的智能楼宇照明系统,功能有:灯的控制、温湿度的读取、光强检测读取等功能。使用的芯片ESP8266,使用的开发平台是机智云开发平台。
3.1机智云平台
系统采用机智云Aiot开发平台,由ESP8266模块与云服务器创建连接,每个区域通过微控制器处理LED的开关信息、传感检测数据传输,最后发送至后台进行储存并将信息通过智能终端设备显示在用户面前,用户也可以向网络向服务器发送控制指令实现完善的人机交互。

图6云平台创建数据点界面
机智云AIoT自助开发平台,提供从产品定义、开发调试、应用开发、产测、云端开发、运营管理、数据服务等覆盖IoT设备接入到运营管理全生命周期服务的开发能力。通过傻瓜化的自助工具、完善的SDK与开放的API,最大限度降低IoT设备开发的技术门槛,已服务320000+开发者。零代码硬件和软件应用开发,快速简易、低成本、稳定灵活、安全可靠。0.5天样品调试,7天量产上市。
智能照明系统可以通过该平台实现公共网络通信,不但有强大的数据处理功能,还不占用本地资源,可以对以往上传的数据进行查找和分析。用户可以通过智能终端对云平台进行监测和控制。用户加入机智云平台,进入开发者中心便可创建一个项目,云平台创建数据点界面如图6所示[6]。

图7设备监控界面
3.2客户端开发
首先将搭建Android环境,利用AndroidStudio开发工具导入网站内提供Android框架,使用设备接入SDK解决因为gradle版本而出现的报错问题,可以使得开发者快速完成APP开发,可忽略相对复杂的协议与错误处理等事项。再通过利用安卓基本软件,进行页面的逻辑修改,最后填写AppID与AppSecret时APP和机智云云端绑定,利用控件进行自定义的UI控制,最终实现监控界面如图7所示。
4 结论
随着信息领域技术的发展,国家大力推进加快5G网络,数据中心等新型基础设施建设进度,“新基建”正在成为共识,智能照明系统作为公共楼宇的一种非接触经济智能产品,将成为未来工作和生活的常态需求,而物联网技术的发展和智能终端的普及,为智能生态圈提供了技术保障。而智能楼宇照明系统也在数据中心的平台下通过自动化、通信、信息技术手段为“新基建”提供安全、高效、便捷和节能的解决思路。