时间:2021-11-25 15:47
人气:
作者:admin
01概述
按照电网公司的统计,10kV及以上供电电压等级的工商业用户有200万户以上,此类“用户侧变配电所”产权归电力用户所有(工商企业、住宅小区、学校、医院等),虽然数量众多,但是日常的运行维护工作比较传统,普遍存在以下痛点:
人工成本高:人工巡视、纸质记录、电话沟通,缺乏智能化的手段。
工作效率低:巡视频率低、巡检任务无法定位、巡检过程不标准规范、巡检缺陷缺乏闭环跟踪。
安全隐患:有些用电单位无专业维护电工、无法即时排查电气隐患、隐蔽工程隐患检查难等难题。
抢修时间长:变电所设备种类较多,在分布上也比较分散,无法即时识别和定位故障信息,需要用户通知后到现场确认。
运行大数据缺少分析:有些用户未有数据汇总分析平台,甚至未安装电力仪表导致运维人员对现场电力参数信息不了解,无法确定电力系统是否正常运行。
02应用场所
售电企业;集团/物业;运维企业;泛在电力物联网。
03云平台架构
我司的运维平台综合运用综合保护装置、多功能电力仪表、母排及线缆测温装置、 变压器温控仪、视频摄像头、水浸烟雾、温湿度、门磁等多种传感器统一接入变电所现场的边缘计算网关,经边缘计算网关将数据封装、压缩、加密后上传至云平台。实时集中监测所有变电所用电情况、统一调度运维巡检安排,线上线下联动;实现用户侧变配电所的24小时无人值守,监测各配电回路运行状态,即时定位故障,降低安全风险。通过手机APP下发运维任务到指定人员手机上,并通过GPS跟踪运维执行过程。将企业集团/高等院校内广泛分布的变电所集中统一管理,提高运维效率、提高故障响应速度,即时发现运行缺陷并做消缺处理。为售电企业提供电能集抄服务,即时掌握用户用电量情况,避免偏差考核;响应泛在电力物联网的政策,增加客户粘性,为后期的增值服务开展做准备。

04变电所云平台功能
4.1 综合看板

通过综合看板可整体了解平台的运行情况,并预设多个模板供用户选择,是平台对外展示的窗口和集中控制中心。
4.2 电力监测

通过矢量配电图实时监测变电所用电情况,画面响应遥信变位、遥测越限报警,点击某个配电回路后可以查询该配电回路的各类详细用电参数,包括实时值、小值、大值、平均值。
4.3 环境监测

实时监测变电所的运行环境,包括环境温湿度、水浸、门磁、烟感、线缆温度等,并可实现视频监视和录像回放。
4.4 故障报警

可配置遥信变位报警(水浸、烟雾、门磁、开关跳闸等)、遥测越限报警(过压、欠压、过流、线缆温度过高、绕组温度过高等)、运行报警(仪表离线、网关离线等),并将接收到的报警通过短信、网页推送,报警上下限可根据现场情况灵活配置。
4.5 能效分析

按照配电回路、区域、部门、分项(照明、空调、动力等)统计每时、每天、每月、每年用电数据,并进行同环比分析;按尖、峰、平、谷统计各配电回路的用电量及用电金额;按月统计每个回路的需量及发生值,为需量申报提供依据。
4.6 设备档案

系统可配置每个变电所内变压器、进线柜、出线柜、计量柜、高压电缆等设备信息,记录设备的厂家、型号、投运日期等,并可通过报表统计近期需要保养或更换的设备。
4.7 巡检消缺

通过系统编制巡检计划,并将计划下发到巡检人员手机上,巡检人员在变电所现场根据巡检要求执行巡检任务,如果在巡检过程中发现缺陷,可记录缺陷并在系统中生成消缺任务。
4.8 用户报告

系统自动汇总变电所一个月的运行数据,对变压器负荷、配电回路用电量、功率因数、报警事件等进行统计分析,并列出在该周期内巡检时发现的各类缺陷及处理情况。
4.9 手机APP
通过手机APP实现配电图查看、视频监视及回放、电力参数查询、需量统计、用能分析,并可通过手机接收报警、执行巡检、记录缺陷。
05平台配置方案
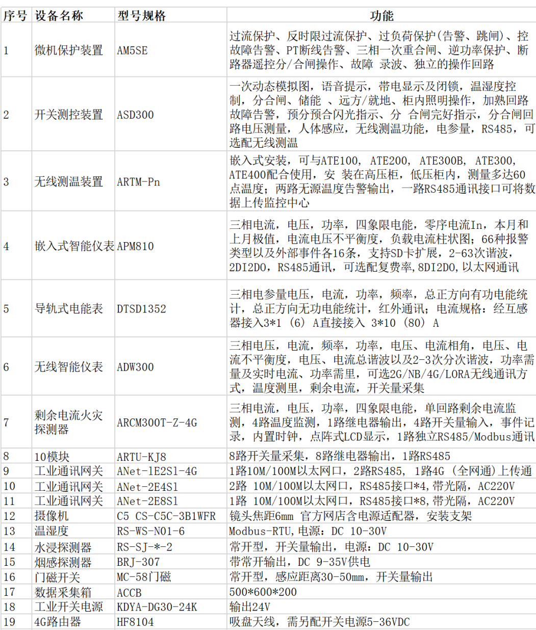
06配套产品介绍

6.1 AM5SE系列微机综合保护装置
6.1.1 功能
保护功能:主变差动保护功能、主变后备保护、三段式过流带方向带电压闭锁、三段式过流、零序电流保护、过电压、低电压保护、大功率电机保护、高压电动机综合保护、PT并列功能、非电量保护、并网逆功率保护、检同期功能;
测量功能:保护电流、测量电流、零序电流、母线电压、零序电压4-20MA输出、直流测量;
通讯功能:提供RS485通讯接口,RS232维护接口,IRIG-B对时接口、USB升级接口,RJ45网口接口;
故障录波功能:保护动作时触发录波,可以记录故障前8个周波后四个周波的数据;
控制回路:自带操作回路,防跳功能;
GPS校时功能:提供时钟同步接口,接收GPS校时信号。
6.1.2 应用
35kV及以下电压等级的变配电站及设备的保护测控功能,至少包括35kV进线/主变压器(一般容量2000kVA以上)/PT/母联、10kV进线/馈线/配电变压器(一般容量2000kVA以下)/高压电动机/高压电容器/母联/PT等设备的保护和自动控制功能。

6.2 ASD300系列智能操控装置
6.2.1 功能
一次动态模拟图指示及自检带电显示、闭锁及自检;
核相、强制加热、强制照明;
语音防误提示;
人体感应及柜内照明、已带电语音播报;
分合闸、远方就地、储能转换开关;
分合闸回路完好指示/电压测量;
预分预合闪光指示;
断路器分合次数统计;
RS485串行通讯接口;
开关柜节点无线测温;
全电参量测量U,I,P,Q,f,PF,Ep,Eq。
6.2.2 应用
35KV高压及以下中置柜,手车柜,环网柜。

6.3 ARTM-Pn无线测温装置
6.3.1 功能
接收60个ATE100/200/300/400;
3U3I电参量测量;
实时测温功能;
RS485通讯接口,通过标准的MODBUS RTU协议实现组网功能;
具备自检功能;
超温、高温、相间温差报警、温度突变量告警功能。
6.3.2 应用
变电站、配电室、箱变等。

6.4 APM810系列多功能电力仪表
6.4.1 功能
准确度等级:有功电能0.5S级,无功电能2级;
测量功能:三相电压、三相电流、分相及总有功功率、分相及总无功功率、分相及总视在功率、分相及总功率因数、频率、需量;
电能计量:分相及总双向电能、四象限无功电能;
电能质量监测:2-63次分次谐波、总(奇、偶)谐波测量、电压波峰系数、电话波峰因子、电流K系数测量;
输入输出:2路开关量输出(选配MD82模块可扩至8路);
及2路开关量输入(选配MD82模块可扩至26路),开关量输出;
可配置为报警输出或远程遥控,DO用作报警输出时可自由关联报警内容;
SD卡存储功能:用于电参量、电能、谐波等数据定时存储,波形存储等功能。
6.4.2 应用
适用于电力系统、工矿企业、公用设施、智能大厦等需要电力监控的场合。

6.5 DTSD1352导轨式电能表
6.5.1 功能
测量功能:三相电流、电压、功率、频率、总正反向有功电能统计、总正反向无功电能统计;
准确级精度:有功0.5S;
电流信号接入:直接接入10(80)A 经CT接入1(6)A;
电压信号:100V 380V;
通信:RS485接口,支持MODBUS-RTU或者DL/T645通讯协议。
6.5.2 应用
适用于政府机关和大型公建中对电能的分项计量,也可用于企事业单位作电能管理考核。

6.6 ADW300无线智能仪表
6.6.1 功能
测量功能:三相电流、电压、功率、频率、总正反向有功电能统计、总正反向无功电能统计;
电能质量:电压、电流不平衡度,电压、电流总谐波及2-31分次谐波;
需量:电流、功率需量及实时电流,功率需量;
准确级精度:0.5s级 ADW300外置互感器型1级;
电流信号规格:100A输入 ,经互感器输入,5A二次互感接入;
通讯方式:RS485、 LORA无线通讯、NB-IOT无线通讯、4G无线通讯。
6.6.2 应用
ADW300方便用户进行用电监测、集抄和管理,可灵活安装在配电箱中,可用于电力运维、环保监管等在线监测类平台中。

6.7 ARCM300系列电气火灾监控仪表
6.7.1 功能
测量:单回路剩余电流、4路温度、电压、电流、功率、频率、功率因数、视在电能、四象限电能;
保护:剩余电流、温度、过流等;
报警:声光报警,支持消音、复位操作;
开关量:1路继电器输出、4路开关量输入;
通讯方式:RS485、NB-IOT无线通讯、4G无线通讯。
6.7.2 应用
适用于智能楼宇、高层公寓、宾馆、饭店、商厦、工矿企业、国家重要消防单位以及石油化工、文教卫生、金融、电信等领域。

6.8 ANET智能网关
6.8.1 功能
数据采集(支持串口、以太网,只需配置即可兼容支持标准电力规约的各类仪表);
数据上传(支持往上海分类分项能耗平台、宁夏电力需求侧平台、江苏电力运维平台、浙江电力运维平台上传数据);
边缘计算(灵活的报警阈值设置、主动上传报警信息、数据合并计算、断点续传、数据加密、4G路由);
远程管理(远程配置、远程升级、远程监视)。
6.8.2 应用
泛在电力物联网、能耗系统平台、电力需求侧管理平台、第三方云平台、预付费系统、运维系统平台、电力监控平台、能源综合管理平台。
07现场应用图片


08变电所云平台价值
为电力运维企业提供线上运维服务平台,实时集中监测所有变电所用电情况、统一调度运维巡检安排,线上线下联动。
将企业集团/高等院校内广泛分布的变电所集中统一管理,提高运维效率、提高故障响应速度;
响应泛在电力物联网的政策,增加客户粘性,为后期的增值服务开展做准备;
为售电企业提供电能集抄服务,即时掌握用户用电量情况,避免偏差考核。