时间:2022-09-08 14:23
人气:
作者:admin
摘要:自电能产生后,其在一定程度上提升了社会的发展速度,也给社会的发展提供了新方向。电能作为一种商品,质量就是衡量它价值的尺度,不同的用户对电能质量的要求也是不同的。目前,我国在发展的过程中利用在线检测技术对电网运作情况进行监督,并根据监督的结果对电压偏差等方面的数据信息进行收集。而技术人员能够根据所收集的数据,判断电网在实际使用过程中存在在的问题,提升电网的运作水平,为人们提供电能。
关键词:电网电能质量;电能质量在线监测装置;电能质量在线监测系统;
1.前言
现代社会的发展离不开电能的支持,而电能的稳定性质量将会在很大程度上影响人们的生活与工作,更高质量的电能对于人们的生产生活十分重要。电网电能在线检测系统在应用的过程中可以对电网电能实际应用情况进行实时监督以及数据记录,而技术人员能够通过对数据进行分析,判断电网电能的实际应用情况,找出运作不正常的设备并进行更换与维修,以保证电网电能质量。电网电能质量检测系统的检测指标是技术人员判断电能质量以及电网运作质量的重要标准,而技术人员也能够通过对这些指标的分析,判断电网电能质量是否满足我国对于电网电能质量的实际要求。目前,我国在进行电网电能质量检测的过程中所应用的指标有电压偏差、频率偏差、谐波、电压波动、闪变、三相电压不平衡等。
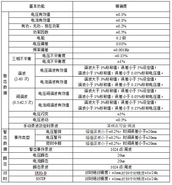
2.电能质量在线监测装置

APView500电能质量在线监测装置是通过对引入的电压、电流信号进行分析处理,实现对电能质量指标进行监测的装置。符合GB/T17626.30-2012中A级准确度测量方法,适用于要求测量电能质量指标参数的场合,例如供电合同约定的解决电能质量纠纷、或验证是否满足相关电能质量标准等。装置的主要功能见下表。

3.常见电能质量分析
3.1电压偏差
电压偏差指电网在电能运输的过程中,某一个测试点实际运行电压与系统标称电压的偏差相对值,其包含过电压和低电压。过电压是指工频下交流电压方均根值升高,超过标称值10%,并且持续时间大于1min的长时间电压变动现象。过电压属于电力系统中的一种电磁扰动现象。一方面,电力设备的绝缘长时间耐受着工作电压,同时还需要能够承受一定幅度的过压,这样才能保证电力系统安全可靠地运行。另一方面,系统运行中要确保设备在允许的电压偏差范围的上限之下运行,以免对电气设备的绝缘造成损害。过电压可能来源于切除一个大负荷或系统无功补偿的变化,例如投入一组电容器。系统电压调节或控制能力差可能会导致过电压。不正确地调节变压器分接头也会导致系统过电压。低电压是指工频下交流电压方均根值降低,低于标称值10%,并且持续时间大于1min的长时间电压变动现象。造成低电压的原因与过电压相反。投入一个大负载或者切除一组电容器组会引起低电压,通过系统电压调节装置可以返回正常电压水平。输变电设备过载也能导致系统过电压。国标GB/T12325-2008电能质量供电电压偏差对不同电压等级电压偏差做出了明确规定:35kV及以上供电电压正、负偏差值之和不超过标称电压的10%;20kV及一下三相供电电压偏差为标称电压的±7%;220V单相供电电压偏差为标称电压的+7%,-10%。
3.2频率偏差
频率偏差是系统频率的实际值和标称值之差。系统有功功率变化是产生频率偏差的根本原因。稳态电力系统频率直接关系到系统的发电机转速。在任何时刻,频率取决于(总)负载和即时(总)发电出力之间的平衡。随着这种平衡的动态变化,频率会发生微小的变化。这些轻微变化可以通过发电机的调速装置进行自动调节,发电系统一般不会有太大影响。电力系统的频率变化偏离正常许可范围,通常是由输电系统故障时切除大容量负荷或者切除大容量发电机组引起。孤岛系统由于本身供电容量只能允许承受相对轻微的频率变化。国标GB/T15945-2008电能质量电力系统频率偏差中规定:电力系统正常运行条件下频率偏差限值为±0.2Hz。当系统容量较小时,偏差限值可以放宽到±0.5Hz。
3.3谐波
谐波在电网引用过程中有着十分重要的作用,不符合要求的谐波在应用的过程中会影响变压器、电缆等的容量,加速电网中设备的老化速度,在一定情况下甚至会造成电网设备损毁,影响电网运行的稳定性,浪费电力。电网在实际使用的过程中,相邻设备之间产生的谐波会相互干扰,在一定程度上会影响人们的用电质量。目前,电网在运行的过程中会产生谐波的设备有开关模式电源、电子荧光灯镇流器、不间断电源和产生电弧的负荷。
3.4不平衡度
三相不平衡是指三相系统的相电压或者电流在幅值上不同或其相位差不是120°。用户在使用过程中发生不平衡的原因如:各相负荷分布不均衡;高次谐波电流使各相之间发生不平衡;接线端子及电缆接触问题附加的不平衡;外部环境导致不平衡的发生(如施工等导致线路断开);不换位的长距离架空输配电线路。
3.5电压波动与闪变
电压波动与闪变是指一系列电压随机变动或工频电压方均根值的周期性变化,电压波动与闪变的评估标准是根据 GB/T 12326-2008电能质量电压波动和闪变文件制定的。其在检测评估的过程中主要是取三相长时闪变在技术人员所评估的时间段内的值与木及限值进行对比,如果数值处于闪变极限数值之内,则证明合格,而闪变数值若是在其极限数值以上,则证明不合格。电压波动与闪变不合格会造成以下几方面的危害。一,电压波动与闪变会在一定程度上造成照明设备的闪烁情况,而照明设备的闪烁则会在一定程度上造成人们的视觉疲劳,进而对人们的工作质量与效率产生影响。二,其也会对电视等设备产生影响,造成电视屏幕图像出现亮度变化,影响人们的视觉感官体验內。三,对于部分的电动机的正常运作产生影响,这种影响若是长时间存在则会在较大程度上损坏设备的使用寿命。四,对电子仪器、自动化设备等的工作情况产生影响,加上近年来我国在发展的过程中大力发展自动化,对于工业生产的影响较大。因此,对于电压波动与闪变进行管理十分重要。
3.6电压暂升、暂降、短时中断
电力系统故障、设备故障、控制失灵均会引起短时中断。短时中断是根据电压方均根值小于标称值的10%的持续时间来衡量的。系统故障持续时间由保护装置动作时间或特殊事件过程时间决定,设备故障的中断持续时间是不同的。电压暂降通常与系统故障有关,也可以由大容量感应电动机启动或变压器空载激磁等原因产生。电压暂升通常也与系统故障情况有关,但发生概率远远低于电压暂降。中性点不接地电力系统发生单相接地故障时会导致非故障相电压升高。大容量负荷退出、甩负荷或大容量电容器组投入等事件也会造成电压暂升。
4.电能质量监测系统
4.1组网方式
该系统将APView500电能质量在线监测装置通过网线接入网关,网关可通过有线或无线方式组网,将数据上传至监测平台,方便对充换电站集中管理。【这里建议改成方便对用户站集中管理】

4.2谐波分析
谐波做为国标要求测试项目,用户可查看监测点2~63谐波和0.5~62.5次间谐波的实时频谱图,可根据日期查看各次谐波的历史曲线。谐波较高将会导致从点系统功率因数降低,降低电网使用率,增加连接器热损耗带来安全隐患。


4.3事件分析
平台为用户提供监测点发生事件总览,包含141种稳态越线事件、暂态事件及瞬态事件记录。稳态事件136种,暂态时间3种,瞬态事件2种。事件信息包括事件的触发时间、事件类型、触发通道、特征幅值及持续时间。用户可根据需求进行事件查询及导出。

对于电压暂升、暂降及短时中断事件可为用户提供ITIC/SEMIF47容忍度曲线分析,用户也可查看发生告警的事件波形,波形精度为每周波1024点。



4.4趋势分析
用户可通过平台可查看监测点负荷曲线及电压电流、电压偏差、不平衡度、闪变等历史趋势曲线。


4.5诊断报告
系统可根据监测点的电能质量情况统计分析生成电能质量诊断报告。

5.结束语
目前,我国电网电能线上质量检测已有较大的突破,其也为我国电网检测人员提供丰富的数据支持,能够辅助我国电网监测人员判断电网运行过程中存在的不足,提升电网的使用质量与效率。然而,电网电能质量线上检测技术在应用中仍存在部分难以解决的问题,需要我国相关的技术人员加深对其的研究与观察,进而对现有的线上检测技术进行更加深入的分析与判断,进一步提升电网电能运送质量,从而使我国能够在更高质量的电能支持下实现可持续发展。
【参考文献】
[1]孙仕武. 集中型充电站电能质量监测与评估系统的设计与实现[D].电子科技大学,2021.DOI:10.27005/d.cnki.gdzku.2021.002566.
[2]于晓翠,刘雅婷.电网电能质量在线监测系统的数据分析与应用[J].信息与电脑(理论版),2020,32(14):25-26.
[3]查鹏程,甘雅丽,高海祐,刘飞,查晓明.电动汽车充电站接入配电网的电能质量评估[J].电测与仪表,2022,59(06):69-75.DOI:10.19753/j.issn1001-1390.2022.06.010.
[4]杜进桥,辛皓天.面向电动汽车充电站的电能质量检测与评估[J].电器与能效管理技术,2019(23):82-88.DOI:10.16628/j.cnki.2095-8188.2019.23.014.
[5]潘爱强.基于大规模监测数据的城市电网电能质量新现象[J].供用电,2014(02):40-43.DOI:10.19421/j.cnki.1006-6357.2014.02.007.
[6]曾庆辉,刘晓华,麦洪.电能质量在线监测系统的数据分析与应用[J].电气应用,2012,31(06):26-30.