时间:2023-04-15 16:42
人气:
作者:admin
一、光伏阵列的阵列方式
光伏组件是光伏发电工程的基本单元,光伏组件的输出电压一般处于十几伏至几十伏之间。当此单一光伏组件的性能不满足使用需求时,可将若干个光伏组件串联、并联形成阵列,该阵列被称为光伏阵列。
当性能一致的光伏组件串联时,电压增加,电流不变;当性能一致的光伏组件并联时,电流增加,电压不变。一般,光伏阵列的连接方式是先将光伏组件串联后,再将光伏组件并联。串联的光伏组件数量应使光伏阵列的最大功率点的电压满足负载运行电压需求,当光伏组件串联数量满足需求后,再根据电流的容量需求将将若干个光伏组件串(完成串联的一组光伏组件)并联。
光伏阵列可由若干个单元方阵列组成,单元方阵列由多个光伏组件组成,单元方阵列也被称为子阵列。
光伏阵列的功率可达兆瓦(1兆瓦等于1000千瓦,1千瓦等于1000瓦,1瓦等于1伏特乘以1安培)的数量级。当光伏组件串联时,光伏组件的电压等于各光伏组件的电压和,光伏组件的电流等于最小电流光伏组件的电流。当光伏组件并联时,光伏组件的电流等于各光伏组件的电流和。
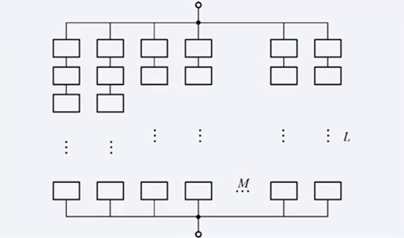
图一为光伏阵列示意图。该阵列示意图代表L×M个光伏组件构成的光伏阵列,即每个光伏组件串由L个光伏组件串联,光伏阵列整体由M个光伏组件串并联的光伏阵列。该光伏阵列的电压是单一光伏组件电压的L倍,该光伏阵列的电流是单一光伏组件电流的M倍,该光伏阵列的的效率与单一光伏组件的效率相同。

图一,图片来源:中国慕课大学《光伏发电工程技术》
二、光伏阵列的安装方式
光伏阵列的安装方式可分为固定式和跟踪式两种。
(1)固定式
固定式是指阵列的光伏组件朝向固定不变,不随太阳位置的变化而变化。固定式的安装方式可通过水泥柱基础固定实现。固定式的安装方式具有安装简单快捷、抗风能力强、光伏支架部分的成本较低、光伏支架稳定可靠的优点。但由于光伏组件固定不动,不能随阳光的移动而转动,无法保证获得最大的阳光辐射,导致该方式发电量偏低。
(2)跟踪式
跟踪式是指通过机电或液压装置使光伏阵列随太阳的高度和方位角变化而转动,可实现在接近全日照的时间段内,太阳光线与光伏阵列垂直,由此可提高太阳能光伏阵列的发电能力。与固定式光伏阵列相比,在相同日照条件下,跟踪式光伏阵列的效率可提高20%~30%。
跟踪式根据旋转轴的个数可分为单轴跟踪系统和双轴跟踪系统。单轴跟踪系统只能沿一个旋转轴运动,只能跟踪太阳运动的高度角和方位角两者之一的变化,双轴跟踪系统可沿两个旋转轴运动,可同时跟踪太阳运动的高度角和方位角变化。相比于单轴跟踪系统,双轴跟踪系统结构更复杂、造价更高、维护成本更高。

图片来源:根据网络资料制作
审核编辑:刘清
上一篇:箱式变压器电表读取方法和位置要求