时间:2023-04-11 14:58
人气:
作者:admin
刘昱彤
中国南方电网广东南海电力设计院工程有限公司
摘 要:
目前智能变电站存在虚回路难以维护,采样值同步复杂;电气二次设备功能纵向分布可靠性快速下降;过程层设备功能横向耦合,业务相互影响;光口发热,数据同步复杂等弊端。鉴于此,介绍了肇庆110 kV港口输变电工程电气二次专业中对纵向集成、小型化二次设备等智能化变电站新技术的试点应用方案,希望能促进技术迭代,推动创新发展,总结积累经验及技术推广应用条件,形成有效模式,为探索南方电网智能变电站未来发展方向贡献一份力量。
0 引言
南方电网公司提出全面打造“安全、可靠、绿色、高效”的智能电网,变电站作为电网的基础运行单元,其智能化水平是影响智能电网建设成效的关键环节。为落实南方电网智能电网“智能化、模块化、集成化”的设计理念,本着趋势明确、技术先进、方案合理、运维便捷的原则,开展智能变电站试点项目建设,通过试点项目促进技术迭代,推动创新发展,总结积累经验及技术推广应用条件,形成有效模式,指导南方电网智能变电站未来发展[1]。
电气二次设备从早期的机械电磁式、晶体管式、集成电路式发展到微机自动化装置,再到应用数字化采样、支持IEC 61850规约,经历了很长的发展时间。现如今的智能变电站,电气二次设备仍然以面向间隔配置设备的方式为主,保护、自动化功能分层分布于间隔层、过程层、站控层多个装置中,以实现信息数字化和数据共享。但智能变电站也存在很多问题:由于光纤连接复杂、虚端子配置工作量大,虚回路难以维护,采样值同步复杂;电气二次设备功能纵向分布可靠性快速下降;过程层设备功能横向耦合,业务相互影响;光口发热,数据同步复杂;每个间隔均配置保护装置、测控装置、合并单元或智能终端、录波、计量等装置,各装置功能相互独立,使得硬件配置重复、全站接线复杂、信息共享不充分、缺乏全站系统层的协调和功能优化、投资成本大等。
本文主要介绍肇庆110 kV港口输变电工程电气二次专业中对纵向集成、小型化二次设备等智能化变电站新技术的试点应用方案。
1 网络结构
肇庆110 kV港口变电站采用常规互感器+合并单元,实现数字化采样;SV与GOOSE共同组网,实现信息共享,网采网跳。网络结构如图1所示。

肇庆110 kV港口变电站采用“三层两网”网络结构,三层分别为站控层、间隔层、过程层,两网分别为站控层网络、过程层网络。站控层网络采用双星型冗余网络结构,配置MMS A、MMS B网;过程层网络GOOSE网与SV网合并,采用双星型冗余配置,实现通信环节N-1故障不影响任何一套保护功能。间隔保护采用直采直跳,跨间隔保护如主变保护、母差保护,通过过程层GOOSE+SV网络采集电流、电压、测量及控制信息,并通过GOOSE网络发出跳闸报文,实现网采网跳。
站控层设备主要功能是通过网络汇集全站的实时数据信息,不断刷新实时数据库,并定时将数据转入历史数据记录库;按需要将有关实时数据信息送往调度端;接收电网调度或控制中心的控制调节命令并下发到间隔层、过程层执行;具有全站操作闭锁控制功能和站内当地监控、人机联系功能;具有对间隔层、过程层二次设备的在线维护、参数修改等功能。
间隔层配置主要设备包括各种保护装置、测控装置、智能录波器、站域保护等,其主要功能是各个间隔过程层实时数据信息的汇总;完成各种保护、自动控制、逻辑控制功能的运算、判别、发令;完成各个间隔及全站操作联/闭锁以及同期功能的判别;执行数据的承上启下通信传输功能,同时完成与过程层及站控层的网络通信功能。
过程层主要设备为合并单元、智能终端以及保测合智一体化设备,其主要功能是完成设备运行状态的监测、控制命令的执行等。
2 纵向集成
纵向集成方案是基于间隔硬件集成装置,面向间隔将合并单元、智能终端、保护、测控等设备集成,就地布置,简化间隔内逻辑,实现跨间隔信息网络共享,以间隔就地控制柜的形式实现与一次设备的标准化接口,预制光电缆连接,跨间隔信息网采网跳,信息共享,网络优化,解决电气二次设备面临的难题。
肇庆110 kV港口变电站采用基于间隔硬件集成装置,110 kV线路面向间隔将合并单元、智能终端、保护、测控等设备集成,就地布置,简化间隔内逻辑,跨间隔信息网络共享。
3 小型化二次设备
集中布置,通过小型化设备组建二次设备柜,优化整合屏位,实现标准化接口。网采网跳,信息共享,网络优化。
3.1 110 kV小型化母线保护方案
肇庆110 kV港口变电站配置一套110 kV小型化母线保护装置,含110 kV分段过流保护功能,SV网络采样,GOOSE网络跳闸,采用4U高度19/2英寸插件式机箱。110 kV小型化母线保护方案如图2所示。

现阶段南方电网V2.1版智能变电站110 kV母线保护屏配置110 kV母线保护(含分段保护功能)1台、打印机1台;110 kV母线PT及分段测控屏配置110 kV母线PT测控装置2台、110 kV分段测控装置1台。
肇庆110 kV港口变电站110 kV母线保护屏配置110 kV小型化母线PT测控装置1台,110 kV小型化分段测控装置1台,110 kV小型化母线保护(含分段保护功能)1台,网络打印,对比南方电网V2.1版智能变电站节约1面屏柜、1台110 kV母线PT测控装置以及1台打印机。
3.2 110 kV小型化主变保护方案
肇庆110 kV港口变电站主变配置双重化的主、后一体小型化变压器电气量保护和一套本体非电量保护,本体非电量保护集成于本体智能终端,非电量保护采用就地直接电缆跳闸,信息通过本体智能终端上送过程层GOOSE网。主变保护屏内取消打印机,改为采用网络打印的方式,设备采用4U高度19/2英寸插件式机箱。110 kV小型化主变保护方案如图3所示。

以单分支主变为例,现阶段南方电网V2.1版智能变电站110 kV主变保护屏A配置主变保护1台、打印机1台;主变保护屏B配置主变保护1台、打印机1台;主变测控屏配置高压侧及本体测控装置1台、低压侧测控装置1台。
肇庆110 kV港口变电站110 kV主变保护屏A小型化主变保护1台,小型化主变高压侧及本体测控1台,小型化主变低压侧测控1台,采用网络打印;主变保护屏B小型化主变保护1台,采用网络打印;对比南方电网V2.1版智能变电站节约1面屏柜、2台打印机。
4 其他智能化技术应用
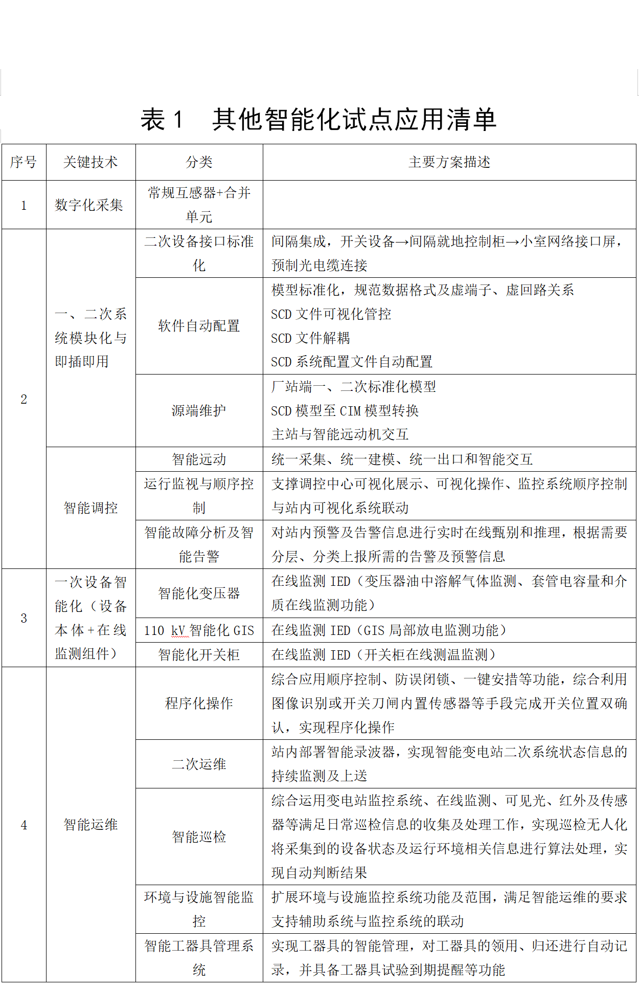
肇庆110 kV港口变电站作为南方电网示范工程,除纵向集成及小型化二次设备外,在该项目中还包括如表1所示的智能化试点应用。

5 结语
纵向集成装置,单装置实现间隔保护、测控、合并单元/智能终端的功能,采样环节少,响应快速,装置光口数量少,发热量小,SCD工作量较少,集成和调试简单清晰,节约了装置数量,减少了交换机端口,减少了光纤量;小型化二次设备,减少了屏柜数量和装置间电缆光缆长度,节约了占地面积,降低了造价成本。肇庆110 kV港口变电站中,纵向集成、小型化二次设备以及其他智能化应用的试点,能够促进技术迭代,推动创新发展,总结积累经验及技术推广应用条件,形成有效模式,为探索南方电网智能变电站未来发展方向贡献一份力量。
审核编辑:汤梓红
下一篇:光伏电站的优缺点