时间:2023-04-12 08:15
人气:
作者:admin
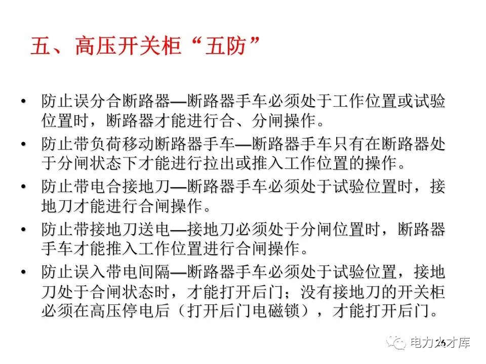
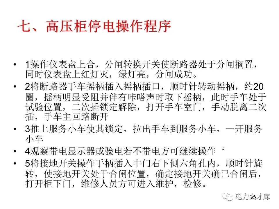
高压开关柜是金属封闭开关设备的俗称,是按一定的电路方案将有关电气设备组装在一--个封闭的金属外壳内的成套配电装置。
高压开关柜广泛应用于配电系统,作接受与分配电能之用。既可根据电网运行需要将一部分电力设备或线路投入或退出运行,也可在电力设备或线路发生故障时将故障部分从电网中快速切除,从而保证电网中无故障部分的正常运行,以及设备和运行维修人员的安全。因此,高压开关柜是非常重要的配电设备,其安全、可靠运行对电力系统具有十分重要的意义。






































编辑:黄飞
下一篇:空气开关的工作条件和接线方式