时间:2022-10-31 10:08
人气:
作者:admin
引言
进入21世纪,国内也兴起了数据中心建设的热潮,尤其是近几年来,数据中心机房的数量、规模都有大幅增长,从几千平米到上万平方不等,尤其是电信、金融、保险以及政府行业,由于数据中心机房所在的特殊应用领域,其设计与传统民用建筑有诸多不同之处,数据中心机房是容纳计算机房非常支持区域的一幢建筑物或建筑物的某个部分,主要放置进行数据处理和数据交换的计算机、网络设备、电子设备。数据中心是每个单位的核心单元、安全可靠的电气系统对机房设备的稳定、可靠运行至关重要。
根据数据中心电气设计相关标准,数据中心机房的等级可分为A级、B级、C级—A级为容错型(系统A+系统B);B级为冗余型;C级为基本型,A级等级高,对用电源要求严格,本文就以某A级数据中心机房为例,对该数据中心的电气系统设计进行详细介绍。
数据中心机房概况
改数据中心机房为6层建筑,面积约为8400㎡,建成后将以银行、保险、通信、软件、服务外包企业为服务核心,集办公、机房服务为一体,是具有良好基础设施条件、网络环境、技术支撑平台和管理服务体系的高标准综合服务外包基地,根据GB 50174-2008《电子信息系统机房设计规范》的相关规定,该数据中心机房划定为A级:容错级。
供配电系统
数据中心机房内的机柜按一级负荷中的特别重要负荷供电,机房内的专用空调系统,环境和设备监控系统,消防设备及应急照明、安防系统用电、电梯等按一级负荷供电,数据中心机房供配电系统图如图1所示。
数据中心供配电系统采用2+2冗余,分别为两路10kv高压+UPS蓄电池组+柴油发电机。3路互为热备+1路冷备(柴油发电机),两路10kv电源采用分段单母线同时供电互为备用,当一路故障,另一路能保证该工程一级负荷中特别重要负荷及一级负荷用电;自备柴油发电机组为一级负荷中特别重要负荷的第三电源,数据中心设UPS,额定输出功率按不小于各设备额定功率总和的1.2倍选择,蓄电池组容量按15min配置,柴油电动机作为后备电源。
变压器装机台数为7台,总容量为8750kvA,其中数据机房部分6用1备,6台专用变压器中任何一台故障,备用的一台自动投入,柴油发电机房内设7台1250kw的柴油发电机,数据机房部分6台发电机和6台变压器做一对一的备份,一台冗余。从高压出线到变压器,再到每层机房,数据机房部分采用“超级”放射式布线。数据中心机房供配电系统远高于GB 50174-2008要求的A级(两路互为热备)标准。

图1 数据中心机房供配电系统图
数据中心机房配电解决方案
在数据中心机房供配电系统图中,我们根据高低压配电特别区别为高压供配电系统和低压配电系统,针对不同配电系统,我们将采取不同解决方案,下面我们将详细讲解针对不同的配电系统对应配备相应的应用方案。
高压配电系统解决方案
根据对计算机系统主机停止运行的统计数据,近一半计算机系统主机停运是由电源停止供电造成的,电源包括市电电源、变配电装置、变电所到机房的线路、UPS等,因此,电源及其供配电系统设计对提高数据中心机房供电可靠性起到十分重要的作用。
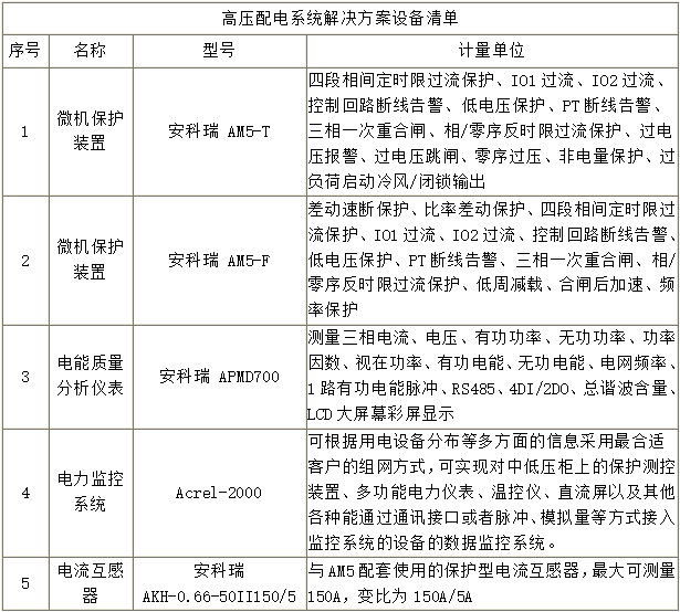
在本系统中,上文我们介绍了采用的是2+2冗余,分别为两路高压+UPS蓄电池组+柴油发电机,3路互为热备+1路冷备(柴油发电机),两路10kv电源采用分段单母线同时供电互为备用,可为数据中心系统提供稳定可靠的供电电源,在具体应用方案中我们采用的是电力监控系统Acrel-2000,该系统可实现对中低压柜上的保护测控装置、多功能电力仪表、温控仪、直流屏以及其他各种能通过通讯接口或者脉冲、模拟量等方式接入监控系统的设备进行数据监控,在本系统中,主要采用的是电能质量分析仪表APMD系列和AM5微机保护装置作为测控装置,APMD系列集成了全部电力参数的测量,同时它具有多种外围接口功能可供用户选择,带有RS485通讯接口,采用MODBUS-RTU协议可满足通讯联网管理的需要,带开关量输入和继电器输出可实现断路器开关的“遥信”和“遥控”的功能,还可选配大容量的SD卡用于保存各种故障信息和多达200条的SOT事件记录。AM5系列微机保护装置对供配电系统提供不间断保护,一旦有故障发生、装置能在40ms内断开故障回路,保护一次设备和非故障回路正常运行,避免事故扩大。

图2 高压配电系统解决方案图

低压配电系统解决方案
由数据中心机房供配电系统图中可见,我们采用的为放射式供电与树干式供电相结合的配电方式,对于重要负荷:如机房、消防监控中心等设备采用放射式供电;对于一般负荷采用树干式与放射式相结合的供电方式,一级负荷用电均采用双路电源供电,消防相关设备用电末端互投,特别重要的负荷除双路供电外,还应设柴油发电机组作为备用,后备柴油发电机的容量应包括不间断电源系统,机房用空调和制冷设备的基本容量及应急照明和消防等关系到生命安全等需要的负荷容量。
根据低压配电柜特点,在实施具体方案中,我们公司推出了低压配电系统Acrel-2000(该系统可同时实现对高低压同时监控),低压配电系统主要采用的是ACR网络电力仪表,其主要是针对电力系统、工矿企业、公共设施、智能大夏的电力监控需求而设计,它能测量所有的常用电力参数,如三相电流、电压、有功、无功功率、电度、谐波等。由于该电力仪表还具备完善的通信联网功能,非常适合于实时电力监控系统,该表具有很高的性能价格比,可以直接取代常规电力变送器及测量仪表。

图3 低压配电系统解决方案系统图

据用电设备分布等多方面的信息采用最合适客户的组网方式,可实现对中低压柜上的保护测控装置、多功能电力仪表、温控仪、直流屏以及其他各种能通过通讯接口或者脉冲、模拟量等方式接入监控系统的设备的数据监控系统。
配电柜系统解决方案
考虑到配电柜其进线回路电流一般都比较大,能够达到几百安培,出线回路电流都比较小,一般都在63安培以下,且负载路数比较多等用电特点,配备了准备针对配电柜开发的多回路监控装置AMC16MH作为主体模块的数据中心电源管理系统,本系统可通过实现对服务器末端的IT设备精细化管理,包括了对数据中心服务器电源的全方面的管理,可实现对三相总进线的母线电压、电流、有功功率、无功功率、功率因数、有功电能、无功电能;84路出线电流、有功功率、无功功率、功率因数、有功电能、无功电能;可显示累积的有功电能和增量电能、零地电压、漏电流和零序电流等电参量的实时监控,并可通过RS485通讯连接到显示终端和后台配电管理系统进行远程管理。


照明系统
数据中心主机房和辅助区一般照明的照度标准值应符合表1的要求。
采用T5荧光灯配节能型整流器,各组灯具有序设置,相邻灯具电源由不同相序的L线供电,以降低低频闪效应,提高照明质量。
备用照明按100%设计,高于GB 50174-2008所要求的50%标准。
电子信息系统机房应设置通道疏散照明及疏散指示标志灯,主机房通道疏散照明的照度值不低于5 lx。其它区域通道疏散照明的照度值不应低于5 lx。

静电防护、防雷与接地、电磁屏蔽系统
静电防护
主机房和辅助区地面采用防静电地板。机房内所有设备的金属外壳、管道、线槽、建筑物金属结构进行SM型等电位联结接地。活动地板隔块用金属编织带跨接成网络格式的静电接地网络,并与静电泄放接地线接通;吊顶、龙骨板、轻质隔墙和护墙层的龙骨,门窗的金属框均以金属导线接通,并与静电泄放接地线接通。
防雷与接地
该工程建筑属第二类防雷建筑,设防直击雷、防雷电波侵入和防雷击电磁脉冲措施,尽量利用建筑物的金属构件及钢筋混泥土结构中的钢筋作为防直击雷装置,利用建筑基础内钢筋作为接地极,数据中心属A级雷电防护,设不少于三级浪涌保护,进入机房的强、弱电电缆均配置相应的浪涌保护器,进出机房的信号电缆通过信号滤波器进行屏蔽处理。
该工程电气系统接地,保护性接地和功能性接地、防静电和电磁屏蔽接地、防雷接地等采用共用接地系统。
电磁屏蔽系统
优化建筑物内的平面布置,将设备级线路尽可能设置在院里电磁发生源的地方,优化布线结构,电源线路和信号线路交叉时采用直角交叉方式,为避免电源线路和信号线路形成环状而加大电磁感应的影响,进入同一机房的线路,配置在房间的同一侧,电源线路和信号线路分别敷设在不同位置,并穿金属线槽保护,对信息系统机房采用屏蔽和接地措施,使机房内无线电干扰场强和磁场干扰环境场强不大于规范要求。
机房布线系统
根据规范及业主要求,该机房布线满足以下要求:采用先进的符合ISO 11801-2002标准和EIA/TIA 568B标准的布线系统;由于该数据中心有安全保密要求,所有布线采用屏蔽电缆(包括线缆、配线架和信息出口)、光缆1+1的冗余布线系统,机房内机柜区域线缆全部采用机柜上方T型桥架走线方式铺设,其它区域采用地板下暗敷方式走线,机房主配线架使用19英寸标准机柜,以便将网络设备与配线架合成一体,提高整个系统的可靠性。
机房监控与安全防护系统
数据中心的环境和设备监控系统、安防系统在IF共用监控中心,机房主机的集中控制和管理采用KVM切换系统、该系统实现了机房设备的统一监控,减轻了机房维护人员的负担,提高了系统的可靠性,实现了机房的科学管理。
为保证数据中心运行的可靠性,选用机房场地设备监控系统,部分重要开关和现场设有传感器。位于现场的的传感器将采集的信号传至IF监控室,若回传信号超出设定范围则报警,并自动或手动切除或投入备用设备。该系统设计遵循可靠性、扩展性、方便性,并具有远程监测功能的原则。
设计监测对象包括:
1)对机房配电柜总进线电量、主要开关状态机服务器配电柜各路开关的输出电压、电流进行监测。
2)对机房内各个区域的温度和相对湿度进行监测。
3)对机房空调运行、漏水情况进行监测。
4)对机房UPS情况进行监测。
5)视频安防监控系统。
系统结构由监控主机、智能模块、协议转换模块、局域网络等组成,用户还可根据需要选择无线通信等设备。
安防系统由视频监控,入侵报警和出入口控制系统组成,技防等级达到极致,以上标准均高于GB 50174-2008所要求的A级标准。
电气火灾自动报警系统
数据中心是有着巨额设备投资的重要工程,一旦发生火灾,损失巨大,因此合理设计火灾自动报警系统,是数据中心火灾自动报警系统设计的核心,在某些工程的要害区域,应结合工程具体情况设置多重火灾探测设备,以确保探知火灾隐情,为人员及设备提供安全可靠的保障。
针对A级电子信息系统机房的主机房,可配备我司开发的电气火灾监控系统Acrel-6000,该系统能对配电线路、变配电设备、重要用电设备的电流(以线路漏电电流为主)和温度变化进行检测,以及对隐患和故障部位的地址进行报警,该系统主要包括两部分:Acrel-6000电气火灾监控设备和ARCM系列电气火灾监控探测器,该系统是通过剩余电流互感器或温度传感器实时监测回路的剩余电流和温度信号,剩余电流互感器或温度传感器将采集的信号通过探测器加以显示,并通过RS485通讯总线上传到监控设备,以实现对被保护电气线路的报警、监视、控制、管理的运行于计算机的工业级硬件/软件系统。
它主要包括以下六个功能:监控报警;故障报警;控制输出;自检;报警记录;操作分级。
(1)监控报警功能主要包括:被监控回路开关的实时状态;故障信号指示;联动输入;≤30s的监控报警响应时间;监控报警声信号指示及操作。
(2)故障报警功能包括:监控设备与探测器之间的连接线断路、短路故障监测;监控设备主电源欠压(≤80%主电源电压)或过压(≥110%主电源电压)监测。
(3)控制输出功能包括:对个别或全部被监控单元的分闸、合闸进行遥控操作;报警控制输出;脱扣控制输出。
(4)自检功能包括:通信线路的断路、短路检查;手动检查或系统自检。报警记录功能包括:报警、故障事件类型、发生时间记录;根据记录日期、故障类型等条件查询;
(5)报警记录查询及打印功能。
(6)操作分级包括:日常值班人员,可进入软件界面查看实时监测情况、消除报警声音和查询报警记录。

图4 电气火灾监控系统图

结语
数据中心机房设计是一个复杂的系统工程,需要由资质的专业设计单位才能进行数据中心机房的设计工作,在设计中切实做到从数据中心机房需要出发,满足功能需求,为设备提供一个安全运行的空间,兼顾美观实用,为数据机房工程的顺利开展打下一个坚实的基础。本文分别从供配电、照明、静电防护、防雷与接地、电磁屏蔽、机房布线、机房监控与安全防范、消防等方面,对数据中心中要求很高的A级机房的电气系统设计进行了详细介绍,可为该类型数据中心的电气系统设计工作提供一些指导和参考。
编辑:黄飞
上一篇:光伏电站防孤岛保护的作用
下一篇:一文解析防孤岛保护装置