时间:2022-11-02 11:15
人气:
作者:admin
安科瑞 王晶淼/孟强荣
1引言
随着通信网络的飞速发展,各地数据中心大量建设。中国移动的数据中心机房分为自用机房和外租IDC机房,在其小机电工程建设中均存在前期规划和后期装机衔接不连贯的问题。
以上两种问题说明,“列头柜+电缆”这种数据中心机房的末端配电方案已经无法适应数据中心不断变化的近远期建设需求,而“始端箱+母线槽+终端箱”的机架母线配电方案在解决需求变化的问题上具有很高的灵活性。
2数据中心机房末端配电方案
数据中心机房末端配电方案,特指从通信电源系统(不含)至通信机房机柜内PDU(不含)的配电方案。目前常见的机房末端配电方案为“列头柜+电缆”,即在机房内每一列机架的始端设置两个列头柜(互为主备)。列头柜预留出固定的输出分路,通过电缆经该列机架顶部的走线架敷设,将电能配送到该列各机柜的PDU。
“列头柜+电缆”配电方案由列头柜、电缆走线架组成。具体方案为:两个列头柜(AB路各一、互为主备)置于每列机架的始端,背靠背安装,占用一个机架位置;在列头柜内设置固定安装的断路器输出分路,从列头柜到机架PDU采用双回路供电。即;每个通信机柜内设置两个 PDU(AB路各一、互为主备),每个PDU从对应列头柜的输出分路引入供电回路,为机架内的同一台IDC设备提供双电源保障。
文中推荐的新型机房末端配电方案为“始端箱+母线槽+终端箱”的机架配电母线方案。机架母线配电方案是利用始端箱、插接箱及母线槽产品,替代列头柜和电缆给服务器机柜供电的配电方式。机架配电母线系统(含两个始端箱、两根母线槽及相应数量的插接箱)分别对该列各通信机架内的两个PDU配电。
机架列头柜配申母线时,UPS输出配电屏至列头柜、列头柜至机架均用电缆连接日沿走线架敷设:而机架配电母线时,UPS输出配电屏至始端箱采用电缆连接,沿通信机房电源用主走线架敷设;始端箱至插接箱采用母线槽供电,插接箱至通信设备PDU采用电缆连接。
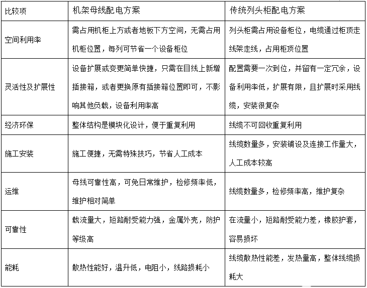
3数据中心机房配电方案对比
列头柜配电方案技术成熟,成本相对低廉。然而,在设计之初,列头柜的容量和出线路数是根据预估的通信负荷用电需求确定的。一旦进行列头柜设备安装和电缆敷设,其输出分路的供电能力已确定,不能灵活适应更高供电容量的装机需求。另外,由于列头柜配电方案采用线缆连接,因此存在如下缺点:
(1)线缆使用较多,造成电能损耗较大;
(2)故障率高,线缆接头容易氧化、松动和接触不良,造成线缆过热或打火进而引发数据中心内部的火灾事故;
(3)众多线缆堆积在走线架上,使后期的维护、预警和更换都较困难。
与列头柜配申方案相比,机架配电母线系统的始端箱、插接箱相当于列头柜的作用,模块化的插接箱即插即用,可以灵活部署;母线槽替代了电缆线,不仅实现简化安装,更兼具母线槽配电的优点。其技术特点如下:
(1)节省列头柜占地空间,提高数据中心机房的空间利用率;
(2)即插即用方式,满足在线终端箱的安装使用,适应后期机柜用电容量的调整;
(3)单相分路具备调相功能,方便调整至三相平衡;
(4)安装便捷,母线槽整体安装,走线架和敷设电缆显著节省人工。
两种配电方案的技术对比和投资对比如下。
(1)技术对比
机架母线配电方案和列头柜配电方案的详细技术对比见表1。

表1
机架母线配电方案的设备配置:机架母线置于列间,双回路供电方式,8列机架。其中,中间6列每两列共用两根母线槽,两侧每列独用两根母线槽,母线槽共计8根,始端箱8个,插接箱58个。传统列头柜配电方案设备配置:列头柜数量8个。
通过对两种方案的技术对比可知,机架配电母线方案在空间利用率、灵活扩展、环保、可靠、运维和能耗等方面均优于列头柜配电方案。目前,机架配电母线方案在欧美地区的数据中心建设中应用较为成熟广泛,在国内BAT也有成功的应用案例。但国内的主要末端配电方案还是列头柜配电方案,这主要因为人们过于关注单机柜的配套投资,而忽略了新增列头柜所占用的土建和征地建设成本。如果在实际总投资估算中将列头柜的建设成本考虑进去,则机架母线投资远低于列头柜方案。
4数据中心采用机架母线配电方式的分析
4.1机房机架母线配电方式
采用机架母线配电方式是为了减少传统配电方式的缺点,利用机架母线及配电接插箱来完成对每一个机柜的配电,其基本结构如图1所示。

图1 灵活母线配电方案
1)母线槽主体(Housing Section):是传导电力的主体,内部基本结构为4根铜排(L1、L2、L3N)或5根铜排(L1、L2、L3、N、PE)。
2)配电接插箱(Plug-inUnits):是插于母线槽主体上的小型配电箱,一般由监控设备、输出端口、保护设备等组成,主要用于为每一个用电设备提供电力,有的接插箱还配有相位选择旋钮,以保证三相负载平衡。
3)连接的辅件:拐弯件(Elbow)、连接件(Housing Coupler)、T型件(Te)、末端盖(EndCap)等,用来完成母线槽主体连接。
4)配电的方式为:从前端UPS配电柜引出电缆连接至母线槽前端的电力端口箱,通过母线槽主体进行电力传输,再根据每一个机柜的功率密度选择相应规格的接插箱,与机柜内的PDU连接后即完成了对一个机柜的配电工作,图2为灵活母线现场效果图。
4.2机架母线配电监控模式
机架母线配电方式的中心理念是采用即插即用的模块化产品来替代列头柜及大量电缆,达到简化安装步骤,灵活部署等目的。故为机架母线所做的监控也应符合这个理念,即采用模块化的监控方案(见图3)。

图3 灵活母线配电监控模式
机架母线电力分配监控系统应具备多重的通讯协议及无线网络,且可以无缝集成到建筑管理系统或数据中心基础设施管理系统中,通过提供优化管理所必须的关键信息,为数据中心电力分配系统的管理奠定基础。电力信号采集与监控功能通过每个接插箱体上的RS485接口或无线监控模块来采集数据,再通过MODBUS协议传输至上行端环控系统,从而简化了监控的过程。在监控电力信息的同时,通过传感器可监测到每个机柜内的温度及湿度,且与电力监控信息集成,通过统一网关收集所采集到的电力和环境数据,实现对电力、环境数据的统一管理。
5、安科瑞智能小母线解决方案
安科瑞智能母线监控产品分为交流和直流母线监控两类,包括始端箱监测模块、插接箱监测模块以及触摸屏,另外还可以搭配母线槽连接器红外测温模块用于监测母线槽的运行温度,确保母线槽配电安全。
5.1、系统结构

图4 安科瑞智能小母线系统结构图
5.2、系统功能
5.2.1主菜单
用户登录进入主菜单页面,主菜单上显示有数据采集、报警查询、参数设置和帮助四个板块,点击任意板块可进入对应界面进行数据查看及参数、功能编辑。

图5安科瑞智能小母线监控系统部分界面
5.2.2实时监测
在主页点击数据采集按钮后,进入系统图界面:此界面显示了每个箱子的电压。

图6 安科瑞智能小母线监控系统部分界面
5.2.3 基本参数界面
显示电压、电流、功率、电能等电参数数据,在设备地址旁边的输入框输入本箱子对应的仪表地址,即可实现对箱子中仪表数据的采集。

图7 安科瑞智能小母线监控系统部分界面
5.2.4 谐波数据
通过点击“箭头”来左右切换2-63次谐波数据;

图8 安科瑞智能小母线监控系统部分界面
5.2.5 需量
显示电压、电流、功率的需量的数值及发生时间;

图9 安科瑞智能小母线监控系统部分界面
5.2.6 电能查询
电能情况可以查询上12月份的每个月用电量、上一年总用电量、本年已用电量、根据选择不同时间查询电能值。

图10 安科瑞智能小母线监控系统部分界面
5.3 配置方案


6 案例分享
6.1 项目需求
针对江苏镇江某工厂密集型母线增加智能监控的需求,我司提供AMB智能母线监控解决方案,该方案可针对密集型母线插接箱进行电参量、温度检测,连接处进行温湿度监测,监测模块安装方便,可通过有线485或者无线Lora传输数据,项目现场布线方便,施工简单、快捷、安全。根据客户的要求,实现对现场母线系统的监控和报警记录,实现就地显示各种电参量和温度参数,最终满足了客户需求、完善了用户体验、实现了项目目标。
6.2 现场图片


7 结束语
数据中心建设和运维注重可靠性、可维护性、灵活性、经济性、可扩展性和节能环保等要求。通过对“列头柜+电缆”配电方式和“灵活母线”配电方式的综合分析,以及国际上数据中心配电方式的发展趋势,证明采用灵活母线配电方式更有利于数据中心今后发展。