全球最实用的IT互联网信息网站!

AI人工智能P2P分享&下载搜索网页发布信息网站地图

当前位置:诺佳网 > 电子/半导体 > 智能电网 >

电力系统中人工智能技术应用现状分析

时间:2022-11-18 10:41

人气:

作者:admin

标签: 电力系统  人工智能 

导读:电力系统中人工智能技术应用现状分析-碳达峰碳中和事关中华民族永续发展和人类命运共同体构建,是国家的战略目标,新型电力系统建设是实现双碳目标的重要途径。新型电力系统在技...
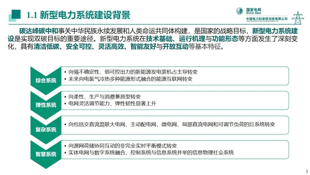
碳达峰碳中和事关中华民族永续发展和人类命运共同体构建,是国家的战略目标,新型电力系统建设是实现双碳目标的重要途径。新型电力系统在技术基础、运行机理与功能形态等方面发生了深刻变 化,具有清洁低碳、安全可控、灵活高效、智能友好与开放互动等基本特征。  

556aa52c-6687-11ed-8abf-dac502259ad0.jpg

55831df0-6687-11ed-8abf-dac502259ad0.jpg

5599ffca-6687-11ed-8abf-dac502259ad0.jpg

55bbe39c-6687-11ed-8abf-dac502259ad0.jpg

55d45fee-6687-11ed-8abf-dac502259ad0.jpg

55e94a26-6687-11ed-8abf-dac502259ad0.jpg

56028d06-6687-11ed-8abf-dac502259ad0.jpg

56278bba-6687-11ed-8abf-dac502259ad0.jpg

5642eb4e-6687-11ed-8abf-dac502259ad0.jpg

565be22a-6687-11ed-8abf-dac502259ad0.jpg

5687f64e-6687-11ed-8abf-dac502259ad0.jpg

56a5a7ac-6687-11ed-8abf-dac502259ad0.jpg

56c7baea-6687-11ed-8abf-dac502259ad0.jpg

56ea6a7c-6687-11ed-8abf-dac502259ad0.jpg

5708dc28-6687-11ed-8abf-dac502259ad0.jpg

57249954-6687-11ed-8abf-dac502259ad0.jpg

574050b8-6687-11ed-8abf-dac502259ad0.jpg

57668b3e-6687-11ed-8abf-dac502259ad0.jpg

57859358-6687-11ed-8abf-dac502259ad0.jpg

5798ca36-6687-11ed-8abf-dac502259ad0.jpg

57b50b60-6687-11ed-8abf-dac502259ad0.png

57fae68a-6687-11ed-8abf-dac502259ad0.jpg

581a8850-6687-11ed-8abf-dac502259ad0.jpg

58361cd2-6687-11ed-8abf-dac502259ad0.jpg

584caae2-6687-11ed-8abf-dac502259ad0.jpg

58649652-6687-11ed-8abf-dac502259ad0.jpg

589dd520-6687-11ed-8abf-dac502259ad0.jpg

编辑:黄飞

温馨提示:以上内容整理于网络,仅供参考,如果对您有帮助,留下您的阅读感言吧!
相关阅读
本类排行
相关标签
本类推荐

CPU | 内存 | 硬盘 | 显卡 | 显示器 | 主板 | 电源 | 键鼠 | 网站地图

Copyright © 2025-2035 诺佳网 版权所有 备案号:赣ICP备2025066733号
本站资料均来源互联网收集整理,作品版权归作者所有,如果侵犯了您的版权,请跟我们联系。

关注微信