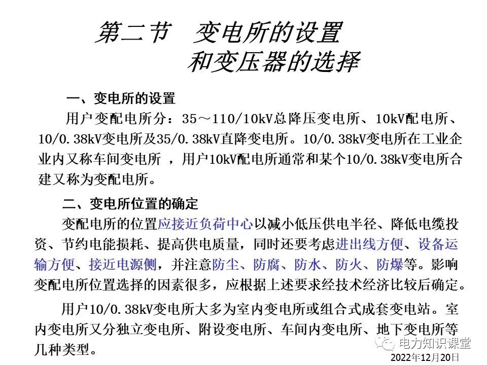
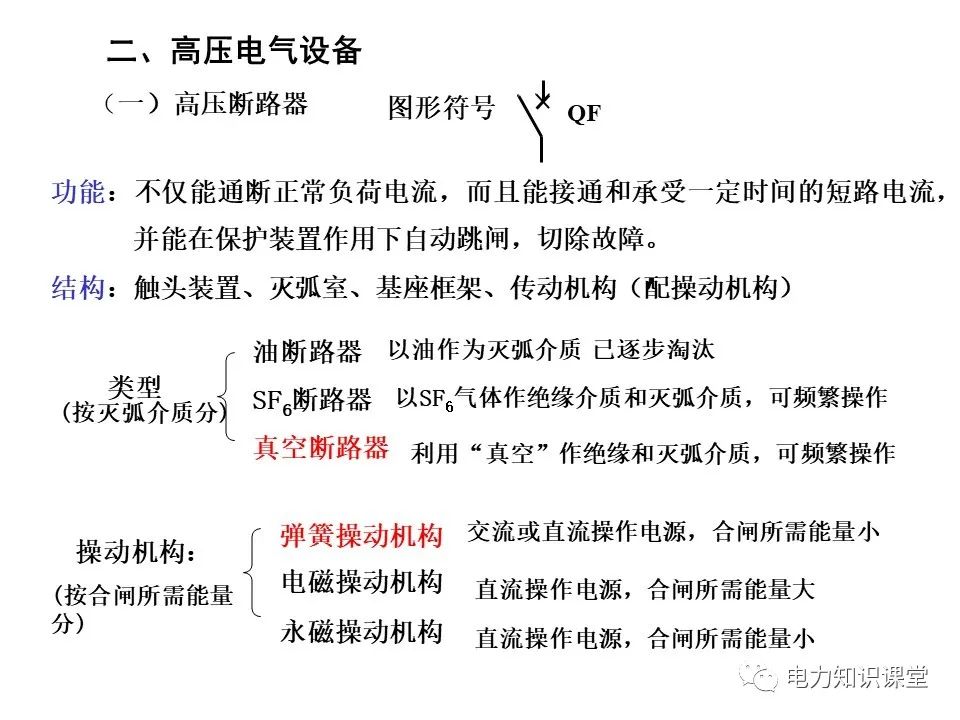
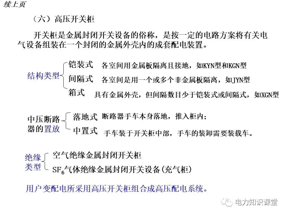
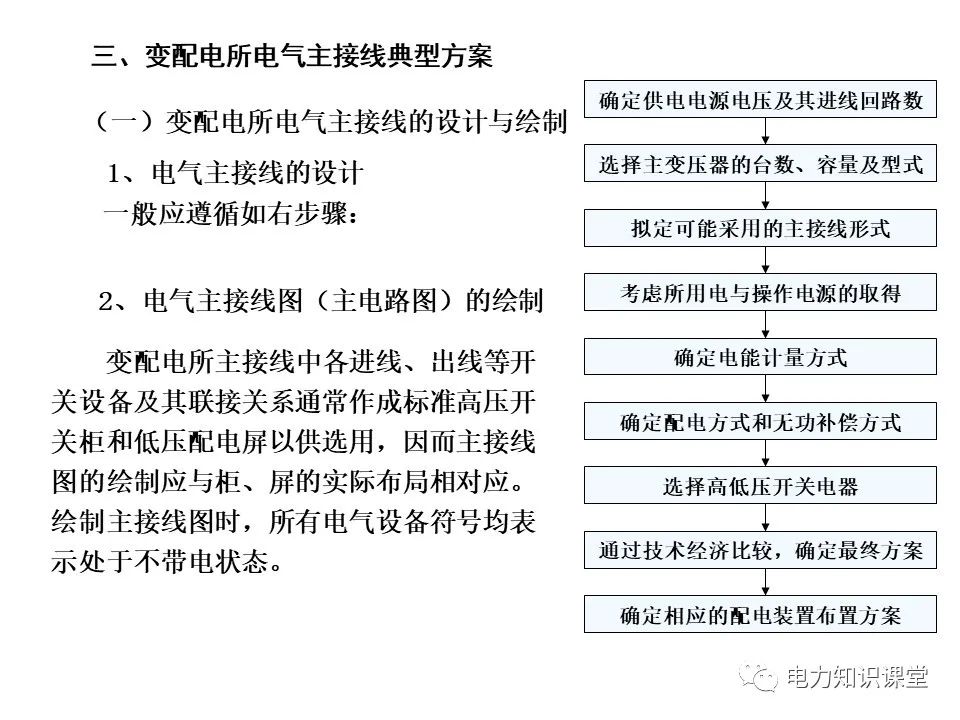
时间:2022-12-21 09:48
人气:
作者:admin

























点击领取>>电气设备原理与结构仿真教学动画工具包~仅享一天!!速领~















点击领取>>电气设备原理与结构仿真教学动画工具包~仅享一天!!速领~















编辑:黄飞