时间:2022-06-30 10:35
人气:
作者:admin
在上一篇文章中,我们介绍了基于思睿达主推的CR6347_5V1.5A充电器解决方案。接下来,我们给大家带来的是思睿达24W电源适配器方案,它的控制IC采用了思睿达主推的CR5259。该方案平均效率>87.0%,能够满足“能源之星V2.0 VI级能效”与欧洲COCT2标准。就让小编带着大家一起来看看吧!
该测试报告是基于一个能适用于宽输入电压范围,输出功率24W,恒压输出的工程样机,控制IC采用了思睿达主推的CR5259。
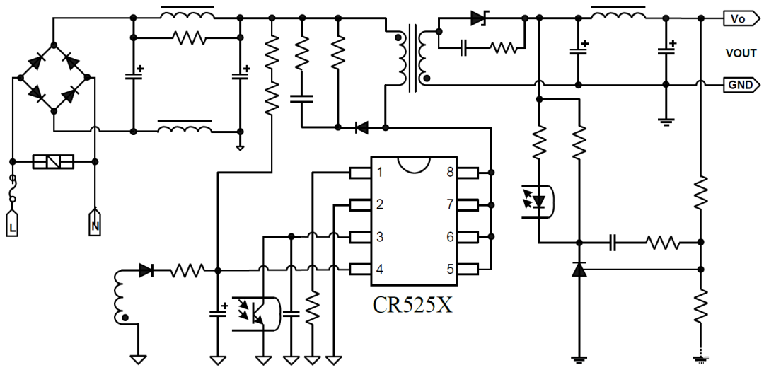
CR5259_12V2A 工程样机示意图CR5259
CR5259是一款采用内置高压功率MOSFET,具有优化的图腾驱动电路以及电流模式PWM控制器,适用于待机功耗<75mW的小功率AC / DC电源适配器、充电器电源。CR5259在重载或中等负载时,工作在PWM模式,频率为65kHz。当负载逐渐减小时,振荡器的工作频率逐渐降低,最后稳定在22kHz左右。在空载和轻载时,电路采用间歇模式,有效的降低了待机功耗。
芯片还集成了最大输出功率动态补偿模块,从而保证系统在全电压交流输入范围(90V~264V)内最大输出功率点恒定。CR5259集成了多种功能和保护特性,包括欠压锁定(UVLO),VDD 过压保护(OVP),软启动,过温保护(OTP),逐周期电流限制(OCP),过载保护(OLP),CS 引脚悬空保护,GATE 端箝位,前沿消隐等。
芯片特性
● CR5259 是采用内置650V 高压功率MOSFET,反激式PWM 功率开关;
● 内置软启动,减小MOSFET 的应力,内置斜坡补偿电路;
● 65kHz 开关频率,具有频率抖动功能,使其具有良好的EMI 特性;
● 全电压输入范围,待机功耗:< 75mW;
● 输出接20AWG 1.5 米,四点平均效率:>87.0%,满足“能源之星V2.0-VI 级能效”
● 具有“软启动、OCP、SCP、OTP、OVP 自动恢复等保护功能;
● 电路结构简单、较少的外围元器件,适用于小功率AC / DC 电源适配器、充电器。
基本应用
●电源适配器
●开放式电源
●数码相机和摄像机电源
●电脑和服务器辅助电源
●机顶盒电源
●掌上电脑电源
引脚分布

典型功率

1、应用实际最大功率必须保证足够的DRAIN 散热面积,测试条件40℃环境温度。
引脚描述

典型应用

该样机大小73.8mm×36.8mm,AC264V输入待机功耗<75mW,平均效率>87.0%,能够满足“能源之星V2.0 VI级能效”与欧洲COCT2标准;具有“软启动、OCP、SCP、OTP、OVP自动恢复”等多种保护功能;由振荡电路产生的频率抖动,可以改善EMI特性。
样机的变压器,采用了EE22加宽磁芯(PC40材质),变压器绕制工艺部分,请见后文详细说明。
以下表格为工程样机的主要特性,具体测试方法在第4章节中有详细说明。
2.1、输入特性:

2.2、输出特性:

2.3、整机参数:

2.4、保护功能测试:

2.5、工作环境:

2.6、测试仪器

03、样机结构信息
本小节展示了工程样机的电路、版图结构,变压器结构及工艺。
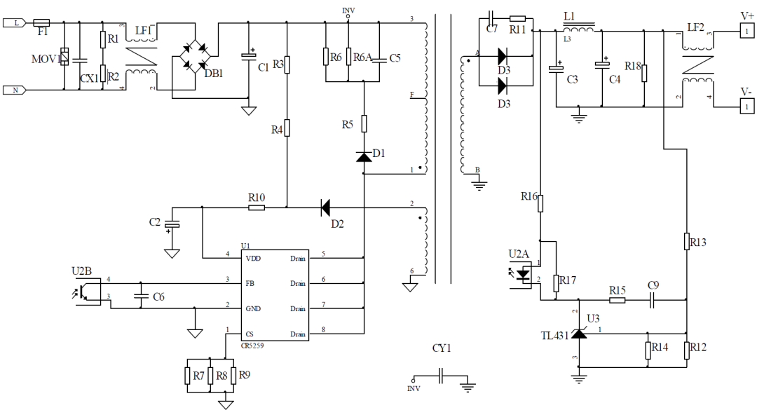
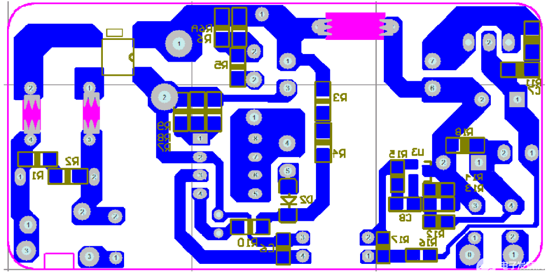
3.1、电路原理图及PCB 版图:
(1)原理图:

(2)PCB 版图:



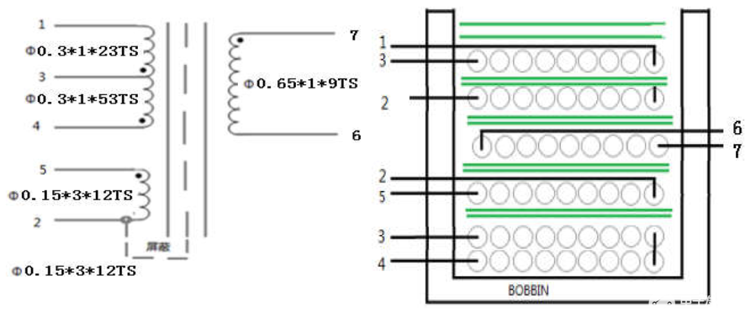
3.2、变压器绕制工艺:
(1)变压器电性及结构示意图:

(2)规格参数:
1)骨架:EE22 立式加宽(7PIN),Ae=58.2mm²;
2)材质:TDK PC40 或同等材质;
3)初级、反馈: 2UEW 漆包线
4)次级: 三层绝缘线
5)绝缘胶带:3M1298 或同等材质
6)初级绕组感量Lp:1.8mH±5%(测试条件:0.25V,1kHz);
7)漏感量LLK:要求控制在初级绕组的5%以内(测试条件:0.25V,10kHz))
8)耐压测试= 3KV 5mA 1Min
9)成品要求:浸凡立水
(3)、变压器参数:

3.3、元器件清单:

本小节对工程样机的输入部分、输出部分、各种保护以及一些时序进行了测试,以下详解了测试方法及结果。从测试结果来看,以下各项测试均合格,能够满足大部分客户的要求。
4.1、输入特性:
本模板经过在不同的输入电压(从90VAC 到264VAC)和不同负载条件(空载和满载)下测试,得到待机功耗、效率及平均效率。
表1 、无负载待机功耗(无假负载):

表2、输出带24AWG 1.5 米线测试100%载下的输入特性

表3、输出外接20AWG 1.5 米线测试的效率特性:

表4、输出板端测试的效率特性:

4.2、输出特性:
注:以下数据均为外接20AWG 1.5 米线测试;
4.1.2、线性调整率和负载调整率:
表4 线性调整率和负载调整率:

4.2.2、输出电压纹波:
注:纹波及噪音在20AWG/1.5M 线端测得,在此线端并联10uF/50V 电解电容和0.1uF/50V CBB 电容,示波器带宽限制为20MHz。
表5 电压纹波测试

纹波噪声波形图:
Fig1 R&N @ AC90V/60Hz,no load
Fig2 R&N @ AC90V/60Hz, 100% load
Fig3 R&N @ AC264V/50Hz,no load
Fig4 R&N @ AC264V/50Hz,100% load4.3、保护功能:
以下涉及过流保护、短路保护的测试。
4.3.1、过流保护:

4.3.2、短路保护:功率计限流电流为2.5A

4.4 动态测试:
注:输出动态负载电流设置为2A 持续5ms/10ms,然后为0A 持续5ms/10ms 并持续循环,上升/下降设置为1A/uS。

AC90V @ 5ms
AC90V @ 10ms
AC264V @ 5ms
AC264V @ 10ms
4.5、系统延时时间测试:
注:AC 端(绿色)、VO 输出端(蓝色)波形图。

TON_DELAY @ AC100V,100% Load
TON_DELAY @ AC240V,100% Load
TON_DELAY @ AC100V,100% Load
TON_DELAY @ AC240V,100% Load
VOVER_SHORT @ AC100V,No Load
VOVER_SHORT @ AC240V,No LoadDRAIN(绿)端、CS(蓝色)端波形图:
AC90/60Hz,100% Load
AC115/60Hz,100% load
AC230/50Hz,100% load
AC264/50Hz,100% load
AC115/60Hz,100%load 输出二极管Vds
AC264/50Hz,100%load 输出二极管Vds测试条件:40℃环境下满载测试。

测试条件:
输入:230VAC50Hz;输出电流:2A;负载类型:电阻 输出低接大地
限值标准参考:EN55013、EN55022B
传导L 线测试PK+AV
传导N 线测试PK+AV
辐射测试PK+AV
输入:110VAC50Hz;输出电流:2A;负载类型:电阻 输出低接大地
限值标准参考:EN55013、EN55022B
传导L 线测试PK+AV
传导N 线测试PK+AV
辐射测试PK+AV思睿达是专注于ADC、DAC、PoE和DC / DC 芯片级解决方案的高科技企业,目前同步推广启臣微全系列产品,希望将启臣15年在电源行业这份积淀,这份坚持发扬光大。思睿达同时也可以提供芯片级定制服务。多种方案,欢迎随时交流沟通。