时间:2022-08-25 10:53
人气:
作者:admin
托马斯·爱迪生(Thomas Edison)除了在与特斯拉和西屋公司的臭名昭著的“电流之战”中支持直流配电外,他对能源供应和可持续性的看法与当今正在制定的政策惊人地相似。他赞成使用本地发电,这样可以最大限度地减少直流输电损耗,并对利用风能、太阳能和潮汐等可再生能源的前景着迷。
当然,今天,对化石燃料的未来及其对环境影响的日益关注正将政策制定者的注意力引向可再生能源。此外,随着技术进步将小型光伏阵列和风力涡轮机带入企业、小型农场和一些房主的财务范围内,本地发电——无论是连接到主电网还是孤岛发电——已经变得实用且经济可行。这种发电机的输出通常是直流电,必须先转换为适当频率和电压的交流电,然后才能馈入本地线路电源。用于实现此目的的电源调节电路消耗了百分之几的宝贵能量。如果可以消除对直流到交流逆变器的需求,则可以节省能源。
自爱迪生时代以来,电力消耗显着增加;特别是通过越来越多的设备使用,例如个人电脑、移动充电器、平板电视和小型办公机器,这些设备基本上都是直流供电系统。此外,白炽灯正在逐步淘汰,取而代之的是直流供电的 LED 替代品。传统上包含交流感应电机(如洗衣机或冰箱)的电器中的节能变频驱动器现在将交流线路电源转换为直流,然后以正确的频率重建交流波形以实现所需的电机速度。从长远来看,广泛使用插电式混合动力或电动汽车的前景将进一步将需求平衡转向可以通过直流电源更有效地运行的本地直流负载,无需在输入端使用 AC/DC 电源。电力研究所 (EPRI) 估计,直接使用现场可再生能源而不转换为交流电的效率增益可能高达 15%。
然而,今天的交流电网代表着对设备和技术的巨大投资。此外,目前使用的大量电器设计为由高压交流电源供电,并且需要调整为由直流电源供电,或以其他方式更换。因此,采用直流配电的革命性变化是不切实际的。
构建直流微电网
另一方面,增量变化可以在最容易访问的区域引入 DC 分布的优势。小型直流微电网可用于通过以最小的转换损耗为 LED 照明或其他直流电器等负载供电来增强标准交流线路电源。这为拥有自己的太阳能或风力微型发电机的办公室或家庭等物业提供了一个机会,可以有效地利用可再生能源,从而同时减少水电费和环境足迹。
随着今天的配电网和电器变得更加智能并获得智能以处理需求侧管理和平衡,直流微电网可以成为整体智能电网战略的组成部分,方法是在可以独立供电的时候从主电网中移除负载,并在可以独立供电的时候重新连接。当地能源已枯竭。微电网还可用于通过逆变器连接到主电网来从本地微型发电机馈入任何多余的能量。
巴斯大学已经实施了它声称的英国首个本地直流网络,为校园图书馆供电。在为期六个月的实验中,50 台经过特殊改装的个人电脑直接由直流电源供电,LED 照明也由直流微电网供电。此外,安装了一组直接从直流微电网充电的备用电池,为照明和计算机供电,以防公用事业供应中断。由于该实验旨在研究建筑物内的低压直流配电,因此能源来自标准交流电网,而不是当地的可再生能源供应。前端的单个 AC/DC 转换器有效地取代了图书馆计算机中的单个 AC/DC 电源,从而消除多组转换损耗,从而提高整体效率。该大学声称图书馆的总能源消耗减少了一半,相当于每年节省约 25,000 英镑,而且建筑物内的环境空气温度也降低了。
标准推动进步
可能阻碍直流微电网采用的一个因素是相对缺乏管理工作电压、接线、安全和设备互操作性等方面的标准。EMerge 联盟发布的标准旨在解决这一缺陷,其中包括 Occupied Space 标准,该标准规定了 24 V 的低压直流配电,适用于为室内照明和小型电器供电(图 1)。该联盟还发布了数据/电信中心标准,该标准规定了更高的 380 V DC电压为高性能服务器提供更高的电源能力。通过减少配电电流,更高的电压还有助于降低铜成本。预计会有更多的 Emerge 联盟标准,包括在室外空间提供照明和电动汽车充电点等负载的标准。

图 1:Occupied Space 标准设想在天花板上进行低压直流配电,并适用于现场产生的直流电的馈入。
尽管低压直流配电非常适合为 LED 照明供电,但没有针对低压直流插头、电缆或输入插座的机械、安全或保护标准允许低压直流供电设备上市或易于使用。如果采用直流微电网,它们可能首先仅用于为照明等负载供电,并且可能需要与标准交流单相电压下的交流室内配电并联安装。
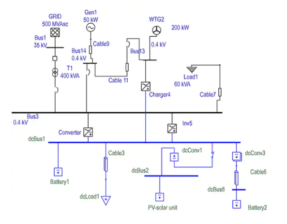
《国际工程技术和物理问题杂志》 (IJTPE)中概述的一项计划建议将交流和直流电网互连,以创建一个混合网络(图 2),该网络可以由公用事业电源或本地太阳能或风力微型发电机供电。逆变器处理从直流到电网交流侧的能量传输,而交流/直流转换器使公用事业电源能够在太阳能电池阵列停止发电时在需要时为直流总线供电。

图 2:由逆变器和转换器互连的混合 AC-DC 电网。
储能选项
由于可再生能源不一致,可能需要备用电源来帮助稳定能源流动并提供应急电源。并网存储可以是电池阵列,如图 2 所示,也用于巴斯大学的实验,但也可以考虑使用其他类型的存储,例如飞轮或超级电容器阵列。
超级电容器具有非常高的功率密度和快速放电能力,可以快速响应短期的高功率需求。充电时间也比电池短得多,其他优点包括更长的循环寿命、更高的可靠性、更低的维护、卓越的温度稳定性和更宽的工作温度范围。与普通电解电容器相比,体积效率提高数千倍,使工程师能够设计紧凑轻巧的存储,用于从包含单个超级电容器的板级脉冲或保持电路到适用于微电网备份或其他用途的大型超级电容器组UPS 或电力推进等应用。
AVX拥有 SCC 系列等超级电容器,其标称电压为 2.7 V,有多种尺寸可供选择,最大可达 165 mm x 60 mm,电容值从 1 F 到SCCR12B105SRB最高可达 3500 F。在由多个超级电容器组成的阵列中,设备管理器 IC(例如德州仪器 BQ33100)可以为多达五个串联的超级电容器提供控制、主动平衡以防止过压、健康监测和保护。与图 3 中的BQ24640充电器 IC一起使用时,该 IC 通过 SMBus 连接向系统发送信息,例如单个设备的充电状态。

图 3:对小型超级电容器储能器进行充电和监控。
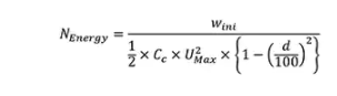
要为微电网备份构建大型电容器组,所需的超级电容器数量取决于所需的能量和输出电压。在他们的论文《在微电网系统中的超级电容器储能应用》中,Gorakhnath、Venkateshwarlu 和 Tukaram 使用以下等式计算了提供 86 W/h 以通过 DC/AC 逆变器为三个 400 V AC相中的每一个供电所需的单元数量高达 7 千瓦。

其中 W ini = 应用所需的能量;C c = 每个超级电容器单元的容量;U Max = 超级电容的最大电压;d=电压放电比
同样,满足电压要求所需的单元数量由下式给出:

其中 V Min = 组的最小电压
Maxwell Technologies拥有一系列适用于各种备用应用的现成超级电容器组,总电容高达 500 F,电压范围为 16 V 至 75 V。其中,BMOD0165 P048的工作电压为 48 V DC,额定电容为 165 F,可存储 53 W/h 的能量。
结论
在家庭或办公室环境中,直接使用本地产生的低压(例如 24 V)电力来为 LED 照明等负载供电是有意义的。通过最大限度地减少 DC/DC 转换并避免使用逆变器,当地微电网可以更好地利用可再生能源来节省水电费并减少温室气体排放。并联或混合 AC/DC 网络是可行的,可能有助于鼓励低压直流微电网与现有基础设施的集成。这些可以使用来自主要公用事业电源或现场微型发电机的能量供电,并由电池或大功率电源(如超级电容器组)提供支持。