时间:2022-02-11 10:13
人气:
作者:admin
安科瑞任心怡、谭永飞
技术支持:安科瑞彭峰
摘要:直流电表在肯尼亚基站的应用。主要用于肯尼亚某基站的电流电压电能的计量,配合分流器对基站直流电参量进行计量。
1、项目概述
该公司位于肯尼亚,是该国一家系统集成公司。主要使用了直流多功能电表PZ72L-DE/C和分流器,用于基站电流电压的监测计量。
PZ系列直流可编程智能电表介绍
PZ系列智能直流电能表是针对直流屏、太阳能供电、电信基站、充电桩等应用场合而设计的,该系列仪表可测量直流系统中的电压、电流、功率、正向与反向电能。既可用于本地显示,又能与工控设备、计算机连接,组成测控系统。同时它具有多种外部接口功能可供用户选择:带有RS-485通讯接口,采用Modbus-RTU协议;可带继电器警报输出、开关量输入/输出。根据不同要求,通过仪表面板按键,对变比、通讯进行设置与控制。
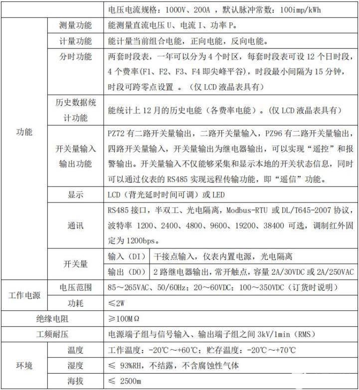
技术参数


注:1.LCD 显示带复费率仪表增加了 12 月的历史电能(各费率电能)菜单。
2. 在设置或选择完成后,需按回车键进行确认,确认完成后连续点按 SET 键直到出现 SAVE 页面,此时按回车键,显示 YES/No 界面,按右移(右起第 2 个按键)或左移(右起第 3 个按键)切换至显示 YES,然后按回车键(右起第 1 个按键)对修改进行保存,否则设置无效。
主要功能

仪表 RS485 通信接口支持 MODBUS-RTU 通信协议与 DL/T645-2007 通讯协议,仪表具体采用哪种协议可在接收到数据之后自适应,通信口波特率可在 1200bps、2400 bps、4800 bps、9600bps、19200 bps 和 38400bps之间设置。
仪表的 RS485 通信口要求使用屏蔽双绞线连接,布线时要考虑整个网络的布局:如通信线缆的长度、走向、上位机的位置、网络末端的匹配电阻、通信转换器、网络可扩展性、网络覆盖范围、环境的电磁干扰情况等因素,都要综合考虑。
注:
1、 在布线工程上要严格按要求施工;
2、 对于暂时不需要通信的仪表都要将他们连接到 RS-485 网络上,以便于诊断和测试;
3、 进行 RS-485 电缆连接时,尽量使用双色双绞线,485 通信口“A”端接同一种颜色,“B”端接另一种颜色。
4、 RS-485 总线(从上位机通信口开始到末端被连接的仪表终端通信口)长不超过 1200 米。
安装图片

上一篇:电力监控系统在幼儿园变电所的应用