时间:2022-02-18 09:09
人气:
作者:admin
对于现在的居民生活而言电力是不可或缺的,为了更 好地为居民提供生活用电,就需要在建筑工程中配合使用配电线路。但是,毕竟配电线路是属于比较危险的物品, 所以,一旦配电线路设置得不合理或者防火措施不到位的话就会影响人们的使用,更严重的就会给人们的生命财产安全造成严重伤害。就当前我国的建筑配电线路现状来说,配电线路的选择和配置都比较随意,安全意识薄弱。 为了保障人民的生命财产安全、推动建筑业的发展,需要对配电线路的相关内容进行探讨。
0前言
在当下,我国的建筑中出现电气火灾事故数量较多, 它在我国的建筑火灾中占了很大的比例,在这些电气火灾事故中,大多数灾害产生的原因是建筑配电线路的设计不当,所以说建筑电气配电线路在进行布局设计的时候应当加强安全方面的考量,在设计中一定要加入对于火灾的防范措施。
1建筑电气配电线路的配电方式
1.1合理选择电线电缆
在对建筑中配电线路进行设计的时候,如何选择电线电缆、选择什么样的电线电缆也是一个相当重要的问题。在对电气电缆选择的阶段也要对于它的防火性能特别加以关注,设计人员一定要选择那些防火性能优良的,如果一 旦电线电缆的防火性能不好,就会给建筑工程带来很大的安全隐患。就实际建筑工程配电线路中的电线电缆的选择来说,电线电缆的燃烧性也只是一个重要的方面,在其他的方面还有产生烟毒性、微粒等,对于建筑工程的安全来说,这些方面也是至关重要的。以下是一些具体策略。
结合使用场所需求。在对于电线电缆性能的选择上,应当根据不同的建筑场所来区别对待,因为在不同的建筑中,火灾发生的可能性是不同的,在建筑中聚集浓烟的程度也是不同的。在对配电线路的敷设方法进行设计的时候也是要按照实际的建筑情况进行调整的。
加强检查。在选择电线电缆的时候要加强相关的检查,因为如果在建筑的配电线路设置中使用了质量不好的电线电缆的话,就会给建筑配电线路的使用安全造成隐患。在选取合格的电线电缆的时候,相关的人员应当认真检查,要保证电线电缆的生产厂家具有合格的生产资质、要保证电线电缆使用型号的正确性,这样才能更好地保证使用安全。
特殊情况应对。如果因为建筑中配电线路使用的电线电缆型号特殊,市场上的货源难以寻找,可以采取购买使用性能更好的电线电缆,不可以为了节省成本选择劣质的电线电缆,这样才能更好地保证工程拥有良好的性能。
1.2关注材料燃烧特性
就实际建筑建造中配电线路路线选择的设计来说,相关的设计人员应该对建筑的具体布局有深入的了解,按照建筑的实际情况来对电器配电线路进行设计和调整,尽量合理进行设计,在选择配电线路材料的时候,应当选择那些不易燃烧、燃烧的时候不会产生有毒物质的材料,这样可以降低灾害造成的伤害,增加人员的生存几率。
1.3其它的关注重点。
除了上面说的关注材料燃烧特性、合理选择电线电缆之外,还有其他的方法来提升建筑电气配电线路的相关设计质量,例如对于电缆桥架工作进行合理的选择、在选择母线槽的时候用密集型插接式的。下面是一些关于这两个方页具体内容的描述。
合理选择电缆桥架。之所以要根据实际情况对电缆桥架进行合理的选择,是因为它是分为好几个种类的,大致有四类:托盘式、槽式、阶梯式、组合式。虽然是分为了好几个种类,但是这几个种类的电缆桥架之间是存在着很多的相同点的,例如材料相近,大多数用的都是冷轧钢板,这种钢板质量较高;在进行处理的时候都采用的是静电喷涂、烤漆的方式。尽管相同点众多,但是在实际的使用选择中还是要根据建筑的实际情况进行灵活的搭配。需要特别提出的一点是,应当特别注重铝合金抗腐蚀桥架的相关特点,这对于建筑中的配电线路的设计会是很有帮助的。
引入密集型插接式母线槽。关于选用的密集型插接式母线槽,它的体积小巧,占用的建筑空间有限,可以很好节省空间;同时,它的适应性很强,可以适应多种类型的建筑物;还有就是在引出电源分支线方面,插接式母线槽具有优势。所以说,在建筑配电线路设计中采用密集型插接式母线槽可以提升线路的工作效率和安全性。
2建筑电气配电线路的防火措施
2.1常见的防火措施
在一般的建筑配电线路的火灾预防措施中,比较常见的措施有两个:层间防火、应用封闭金属线槽。这两个措施都在建筑的配电线路防火方面有着一定的良好作用,以下是对具体内容和应用方式的探讨。
应用封闭式防火金属线槽。如果在建筑配电线路中应用封闭式防火金属线槽的话,就可以很有效地避免电线短路产生的火苗的蔓延,封闭性的防火金属线槽可以很好地减少火灾对于外界建筑主体的伤害,保护人身财产安全。
层间防火。层间防火是建筑配电线路的措施。层间防火就是利用隔层的方式来组织火灾的扩散,以免火灾伤害面扩大,这种防火的方法适合用于人员分布密集和建筑规模 大的情况。在建筑中施行层间防火的举措主要依靠的是建设防火墙,防火墙是指利用那些不能燃烧的材料建造的墙壁,这些原料包括混凝土、钢筋、红砖等等,这些材料可以很好地隔绝火势。在进行防火层的设置的时候一定要保证整个墙体的完整性,不可以存在空洞,不然火苗会很容易穿过墙体。如果出于某些特殊需要开设了防火门窗的话,一定要保证防护门窗拥有良好的防火性能。另外需要特别提出的一点是,传统防火墙使用的材料决定了它的美观性是较差的,随着技术的进步,我们也可以选择一些美观性好的材料来作防火墙,例如可以用钢化玻璃与玻璃喷头组合,这样的做法可以获得良好的外观。
2.2关注消防设备配电线路防火设计
在建筑中配电线路采取的防火措施中,除了上面的层间防火、应用封闭式防火金属线槽措施,还应当在建筑中积极配备各类的消防设备,可以配备的消防设备种类是很多的,例如消防电梯等,在这其中有三个是比较经典的: 火灾自动报警系统、防排烟装置和火灾应急照明,以下是对这三种设备的具体讲述。
火灾自动报警系统。火灾自动报警系统是防火装置中必不可少的设备,越早地发现火灾就可以越早把火灾控制住,就可以吧把火灾的伤害降低到较小的程度。而火灾报警系统的使用效果和它的耐火性是有很大的关系的,所以要想办法提升系统的耐火性能。
防排烟装置。通常来说,建筑中的防排烟装置是为了把建筑内的烟尘排出,进而起到保护人生命安全的目的,通常它由送风机、防风阀、排烟机这三个部分组成,为了防止这个排烟装置被火灾烧毁,需要对它的装置线路进行保护,通常的做法是用铜皮防火型电缆。
3安科瑞限流式保护器的介绍与选型
3.1限流式保护器的设计
安科瑞ASCP200-1电气防火限流式保护器的主要元件是固态开关,不同于传统家用的空气开关(微断)。我们知道,传统空气开关的断开是一种机械运动过程,分断时间需要几十毫秒(一般30~50ms),带负载断开时通常伴随有电弧的产生。而固态开关的断开则是依靠半导体内部的载流子运动实现,分断时间微秒级,速度快,无电弧产生。
电气防火限流式保护器可有效克服传统断路器、空气开关和监控设备存在的短路电流大、切断短路电流时间长、短路时产生的电弧火花大,以及使用寿命短等当弊端,发生短路故障时,能以微秒级速度快速限制短路电流以实现灭弧保护,从而能显著减少电气火灾事故,保障使用场所人员和财产的安全。
如图1所示,当发生短路故障时,传统空气开关在电流升至C点时才能动作,且无法瞬时切断电流,而固态开关则可以在电流升至B点时即瞬间切断短路电流。

图1短路故障前后电流与时间关系图
从流过电阻的电流热量公式Q=I2Rt,可以很容易看出,传统空气开关与固态开关在短路时所释放的能量差别可以达到数千倍之多。因此当装配限流式保护器的回路发生短路故障时,就可以避免电弧的产生,从而有效降低了电气火灾。
3.2 ASCP200-1功能特点
ASCP200-1型电气防火限流式保护器是单相限流式保护器,较大额定电流为63A。主要功能如下:
A)短路保护功能,线路发生短路故障时,能在150微秒内实现快速限流保护;
B)过载保护功能,线路持续过载时,保护器限流保护;
C)表内超温保护功能,保护器内部器件工作温度过高时,保护器限流保护;
D)过/欠压保护功能,线路欠压或过压时,保护器告警或限流保护(可设);
E)电缆温度监测功能,被测线缆温度超过报警设定值时,保护器告警或限流保护(可设);
F)漏电流监测功能,线路漏电超过报警设定值时,保护器告警或限流保护(可设);
G)通讯功能,保护器配置1路RS485接口,1路2G无线通讯,可以将数据发送到安科瑞Acrel-6000安全云平台,或第三方监控软件或平台,从而实现远程监控。
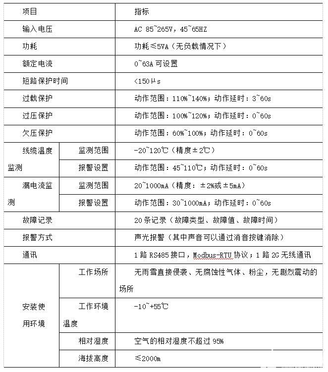
3.3 ASCP200-1技术参数

3.4应用方案图示
ASCP200-1型电气防火限流式保护器建议安装在入户开关下端,额定电流值根据入户开关的具体规格进行设置,典型应用示意图如图2所示:

图2 ASCP200-1家用防火解决方案安装示意图
3.5使用注意事项
ASCP200系列采用限流式保护器采用壁挂式安装,可以挂墙安装,也可以安装在箱体内,应确保安装场所无滴水、腐蚀性化学气体和沉淀物质,并注意环境温度和通风散热。
为确保可靠连接,接线时应按接线图进行,同时为了防止接头处接触电阻过大而导致局部过热,也避免因接触不良而导致保护器工作不正常,线头应采用合适大小的U形冷压头压接后,再插入保护器相应端子上并将螺钉拧紧压实。
保护器内部带有交流电,严禁非专业人士擅自打开产品外壳。保护器在使用期间,若被保护线路发生短路或过载故障而被限流保护时,保护器仍处于带电状态,不允许随意碰触用电线路的金属部分。待检查线路,并排除故障后,长按保护器的复位按键约2秒钟,使保护器恢复正常运行时。
当保护器因超温而发生限流保护时,则可能是因为负载电流过大,环境温度过高或通风散热不良等原因导致,可通过加强通风等措施,等保护器温度降下来后,再长按复位键,使保护器复位,恢复正常运行。
在选用限流式保护器时,限流式保护器的设定的额定电流应该与其前一级的断路器的额定电流保持一致。例如,当限流式保护器输入端断路器的额定电流为32A时,应将限流式保护器的额定电流设置为32A。为保障限流式保护器的正常使用,严禁将其使用于与其前端断路器的额定电流不匹配的配电线路中。
4结语
想要更加合理地提升输电线路的整体质量,就需要从多个方面着手,一般而言需要关注的有材料燃烧的特性方面、选择出合理的电线电缆材料、线槽要采用应用金属封闭式的、注重防火设备的安排、关注线路防火设计、保证线路铺设质量。只有从这些方面着手,抓好各项细节,才可以保证建筑的配电线路能得到高质量的安装和防火设计,有利于推动相关行业的发展。 对于现在的居民生活而言电力是不可或缺的,为了更好地为居民提供生活用电,就需要在建筑工程中配合使用配电线路。作为居民生活不可或缺的组成部分,建筑的输电线路采用什么样的方式去安装和采用什么样的方式进行防火设计就显得至关重要,也影响着整个建筑工程的质量。
审核编辑:汤梓红