时间:2018-04-20 15:55
人气:
作者:admin
微电网(Micro Grid):是指接有分布式电源的智能小型电力系统,一般包括微电源、负荷、储能、变配电及控制系统等组成部分,可与大电网并网或离网独立运行。
微电网分为并网型和独立型两种,独立型微电网不依赖外部电网,自身可实现内部电力、电量的平衡;并网型微电网平时与上级电网并网运行,特殊情况下也可以离网运行,离网独立运行时可维持所有或部分重要用电负荷的供电。
微电网还可分为交流微电网、直流微电网、交直流混合微电网。
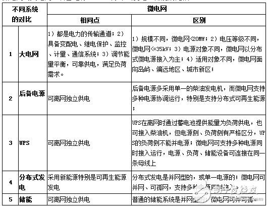
微电网与大电网、后备电源、UPS、分布式发电、储能的比较:

比较结论:

可见,微电网在功能上最接近大电网,微电网具备完整的保证电网稳定运行的控制功能,麻雀虽小五脏俱全。
与大电网相比,微电网只是规模较小、电压等级较低、适用面较窄,但是再小的电网也是电网。
而后备电源、UPS、分布式发电、储能本质上只是某种电源设备,不能称其为电网,也就不能算作微电网。
微电网的主要技术问题:
BBMG微电网系列解决方案:

BBMG微电网解决方案产品系列:

BBMG三快一稳的核心硬件设备:

快速开关、快速保护、快速监控、稳定控制器。以上就是关于微电网关键技术介绍.