时间:2018-04-19 17:48
人气:
作者:admin
进入21世纪以来,智慧城市随着城市化进程的加速而成为重要发展趋势。据统计,国内外的平均城市化率早在2011年就已经超过了50%,截至2014年2月,国内95%的副省级以上城市都提出或在建智慧城市。城市的发展离不开电力服务,智能电网将在其中起到越来越重要的支撑作用。
为了更好地服务智慧城市建设,近年来,随着智能电网技术的进步,特别是国家电网公司坚强智能电网建设进入全面建设阶段,在智能电网服务接口方面也开展了大量的研究和实践。例如智能互动服务平台的设计、智能用电互动体系和电力服务行业的运营模式研究等,相关成果已经在国内大量智能电网综合建设工程实践中得到应用。

在有关智能电网用户侧接口标准化方面,国际电工委员会(IEC)于2011年成立了智能电网用户侧接口项目委员会(PC118),并在2014年完成智能电网用户接口技术报告IEC/TR62939-1的出版,目前正在开展智能电网用户接口技术规范的编制。目前影响较大的智能电网用户接口国际标准包括开放自动需求响应规范(OpenADR1.0和2.0)、能源互操作标准(EI1.0)以及智能能源规范(SEP2.0)等。中国国家标准委员会已于2014年批准成立了对应PC118的国内标委会:全国智能电网用户接口标准化技术委员会(SAC/TC549),其标准制定领域涵盖了电网公司、第三方服务提供商与用户之间的信息交互以及相关的智能用电服务。
然而,作为智慧城市的一个基本特征,城市中各业务系统充分互动,不仅要求城市各业务系统(包括智能电网)与最终用户的互动,而且要求城市各业务系统之间的互动。这对智能电网服务接口提出了更高的要求,目前不论是在相关的接口研究成果还是相关的接口标准规范方面都还是有差距的。为此,在对智慧城市的需求、智能电网用户接口存在的差距问题进行剖析的基础上,本文采用规范分解和业务灵活重组的思路,对智能电网对外服务接口进行了设计,并以智慧城市应急管理为例,进行了典型互动业务示范设计。
目前一个比较普遍的共识是,21世纪的“智慧城市”应该能够充分运用信息和通信技术手段感测、分析、整合城市运行核心系统的各项关键信息,从而在各个业务系统做出智能的响应。其核心特征在于感知、互联、智能、高效(集约:物质最佳循环,能量充分利用)。虽然国内外各地智慧城市建设的理念、方案等由于各种时空条件而有所区别,但“互联、智能”的特征是统一的。
智慧城市对智能电网的服务接口需求,其核心还是来源于智慧城市中各业务系统互动的需求。例如在智慧城市的电能可靠供应方面,需要智能电网在电能的接纳、供应和停止供应等方面提供灵活的业务流接口,需要提供对电网状态的实时监测、评估和预测信息接口;在能源替代方面,需要智能电网提供即插即用的电能服务接口,特别是需要提供对电动汽车的全方位服务;在可再生能源利用方面,需要提供对风、光、水、生物能等灵活的并网接口,需要提供对微电网的灵活支持;在应急管理方面,需要智能电网与城市中政府应急平台、消防、交通、医疗、公安、气象等系统实现复杂、灵活、实时、自动化的交互。
其实“友好互动”本就是智能电网的核心特征之一。为了实现智能电网与智慧城市中各业务系统以及用户之间的“互联”、“协同”、“智能”,对智能电网
的对外服务接口进一步提出了以下要求:
1)开放性和规范化:开放性要求接口规范化,同时又易于被城市中其他各个业务系统理解和支持。接口在满足需求的基础上需要保持一定的稳定性,使智慧城市各业务部门面对的是一组共同的智能电网服务接口。
2)全面性和多样化:接口的内容不仅包括信息和通信接口,能量接口,甚至包括保障服务接口,如现场检修、应急抢险联动等。接口还应该支持城市中各行业部门和用户多种多样的业务需求,同时可以随时空条件变化而更新。
3)实时性:接口中所有操作需要在一定时限内完成。如果某些接口延时过长,可以定义为异步操作接口,或者进一步将其分解。
4)自动化:接口需要支持基于信息通信技术的自动化处理。
5)智能化:接口需要支持智慧城市中各行业现在以及未来的各种智能应用。
6)定制化:智能电网参与了智慧城市中多种多样的业务,这些并不需要直接在接口中定义,反过来智能电网的对外服务接口需要支持各类用户定制所需的业务。
7)颗粒度合理:接口需要有合适的颗粒度。接口层级过高、过于笼统,则不利于定制化业务的定义和执行;层级过低、过细,也不利于使用和维护。
相比智慧城市对智能电网接口的全面和深入需求,面对大量的智慧城市互动业务需求,目前相关的智能电网服务接口成果还是远远不够的,突出表现在:
1)智慧城市的互动需求是全方位的,特别是城市中各业务系统之间的互动,而目前研究成果主要集中在需求响应、用户能效等方面。
2)服务接口的易用性。智能电网有自己领域内众多的标准规范,而智慧城市各业务系统也都有自己的规范。实际应用中不可能要求城市中所有相关业务系统都理解智能电网的有关信息模型、都深入理解电力行业内的相关标准。
3)有关智能电网对外服务接口的安全性研究亟待加强。这涉及到电网可靠性、用户私密数据、商业秘密、有关的法律后果等种种安全问题。怎样在智慧城市业务充分互动的环境下,应对以上安全问题,是智能电网对外服务接口设计中必须考虑的。
4)相关的实验和应用还有待加强。目前国内外智能电网基于一定接口标准参与智慧城市互动业务,特别是与城市中其他各个业务系统的互动运行案例还很少。有关用户使用评价、性能数据、应用经验等都很欠缺。
5)对智慧城市中其他业务系统服务的理解和利用不足。开放、互动是相互的,充分利用城市中其他各个业务系统提供的服务,有助于智能电网更好地提供自己的服务。
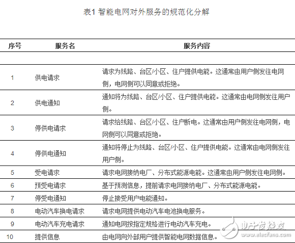
基于智慧城市对智能电网的接口需求,以及目前智能电网建设和互动化研究成果,对智能电网对外服务进行了规范化分解。经过分解所得到的服务是可用于重组更复杂的自动化、智能化互动业务的基本单元。


表1中主要以信息接口的方式定义了智能电网的对外服务接口内容规范,信息流的背后代表的是各类实际的能量流服务、通信服务和保障服务。
应急抢险是城市发展的基本支撑功能之一,其中电力部门发挥着重要作用。应对严重自然灾害、社会安全事件、恶性生产和生活事故、重要设备损坏等问题,需要各部门的高度协同,以适应智慧城市不断提高的自动化、智能化和实时性要求。
针对危急事件发生后的场景,图1是一个基于各部门服务分解和业务重构方法的智慧城市应急抢险业务设计例子。图中虚线代表信息流;两条线的交叉点表示信息发到该部门,还会继续向其他部门发;方框中的文字代表各部门的实际操作。当有用户发生紧急情况时,政府应急平台首先进行核实和详细情况了解,随后向城市中各个业务系统问询,利用遍布城市的各个业务系统的监视能力了解最新情况,电力部门也提供有关电网区域监视信息、电网运行状况、关键和危险设备等信息,随后应急平台综合判断事件的危急程度和可能需要参与的业务部门,并发布事件通报,在各相关业务系统应急预案基础上形成针对性的总体应急预案,并下发包括智能电网在内的各个城市业务系统协同运行。

图1智慧城市应急抢险互动业务
该业务的特点在于:政府应急平台发现异常后,能够第一时间综合城市各个部门的监视信息,全面评估具体情况;然后在综合各部门应急预案的情况下给出总体预案;应急处置过程中,各个部门借助重构后的业务平台,及时交换信息,协同完成任务。
图1中主要强调的是城市各部门在应急抢险中的协同配合,并不包含完整的预防、准备、响应、恢复等应急管理体系。城市中各个行业、部门内部的应急平台仍然是必须的。避免电力设备损坏、电网停电、电力原因造成人员伤亡,维护社会公共安全等,仍然是电力系统内部应急抢险需要解决的问题,但通过本业务设计有可能从城市中其他部门得到更多帮助。随着智能电网的发展,电网安全监测和评估能力、可靠性、故障后恢复能力以及电力应急处置能力的提高,对于智慧城市整体硬件抢险能力都是有力的支撑。
智能电网对外服务接口的设计和规范化对于智慧城市中各业务系统的充分互动具有重要意义。目前国内外都已有相关标准机构着力于智能电网用户侧接口标准的研究和制定,并形成了部分相关成果。但对于当前智慧城市的迅猛发展,接口的制定在量和质方面都还远远不够。本文基于规范化分解的方法对智能电网对外服务接口进行了初步分析,并基于该思想对智慧城市中的应急抢险互动业务进行了自动化、智能化方面的设计。可以看到,未来智慧城市对于智能电网接口的需要将会更加全面和深入,并且这种接口设计除了电力企业自身的需求,还要满足城市中其他部门和最终用户的多方面需求。