时间:2017-08-28 15:39
人气:
作者:admin
配网自动化是利用现代电子技术、通信技术、计算机及网络技术,将配电网实时信息、离线信息、用户信息、电网结构参数、地理信息进行集成,构成完整的自动化管理系统,实现配电系统正常运行及事故情况下的监测、保护、控制和配电管理。(1)配网自动化的发展离不开各行业的配合与协调。金升阳科技有限公司为助力配网自动化发展专门推出了专用的以高可靠性著称的电源,提供可靠高效的电源解决方案。
国家能源局发布《配电网建设改造行动计划(2015—2020年》中明确提到:到2020年,中心城市(区)智能化建设和应用水平大幅提高,供电可靠率达到99.99%,用户年均停电时间不超过1小时,供电质量达到国际先进水平。2015-2020年,配电网建设改造投资不低于2万亿元。(2)
目前,我国的电力用户平均停电时间是400分钟,而发达国家均在100分钟以内,我国配网的可靠性和供电质量与国际先进水平之间仍存在很大的努力空间(如图1)。目前影响我国配网自动化可靠性和供电质量的因素有哪些呢?从技术层面来看,无外乎两个原因:硬件设备的可靠性、软件上的配网信息和数据处理管理方式。

图1 各国电力用户平均停电时间(分钟)
配网自动化系统组成如下图2所示。从设计的角度来说,主站层、子站层、通信层偏向于数据信息的软件部分,该部分的设备一般作为数据信息的载体,设备的工作环境相对比较良好;终端层属于硬件设备部分,与电网直接连接,多放置于户外,供电情况和工作环境都十分恶劣。终端与电网连接,需要承受电网上的波动和干扰;终端连接开关闸门,在分闸和合闸的瞬间,对电压的扰动非常大,甚至会把开关闸门的供电电压拉低。

图2 配网自动化系统组成框图(图片来自网络)
2013年国家能源局发布的电力行业标准《配电自动化远方终端》DL/T 721中明确指出,电源回路电压大于60V时,应施加5KV试验电压。同时,终端需要具备良好的EMC抗干扰能力。EMC抗扰度等级需达到四级(最高等级),且要求终端设备能正常工作,其性能指标应符合基本性能的要求。EMC主要要求如表1所示。
为适应配网自动化的应用,终端的前端AC-DC电源需要具备同等的抗干扰能力,并且为后端的控制板和采集板提供主要的EMC防护。真可谓是首当其冲,任重而道远了。
表1 配网自动化远方终端EMC要求

在配电终端中,DTU和FTU这两类终端单元通常是带开关闸门执行机构的,如图4所示。因此必须考虑瞬态输出功率。金升阳的MBP500-2A27D27充电电源正是为这样的应用而设计,可以提供高达1080W(300mS)的瞬态输出功率,确保开关闸门执行机构按照指定指令进行动作,并且电压扰动非常小,不会因为开关闸门执行机构的动作而影响其他电路的工作。
从图3可以看出,如果电源反应速度不够快,无法及时调节,就会出现电压跌落的现象。

图3 开关闸门动作时,电压扰动大(左图)和电压扰动小(右图)对比
黄色:输出电压波形。蓝色:开关闸门启动电流波形

图4 DUT/FTU配电终端电源框图
通常MCU电路及其外围电路需要与充电电源进行隔离,减少高频干扰对MCU电路造成影响。此处推荐3000V隔离的超宽电压输入稳压电源URF2405LP-20WR3,从充电电源的输出端取电,为MCU及其外围电路提供稳定的5V电压,并且能够解决共模浪涌对MCU的干扰。
遥信单元的供电电源推荐URF2424P-6WR3宽压输入DC-DC电源进行隔离,避免共模浪涌从遥信端口对系统造成冲击。该冲击轻则引起系统死机重启,严重时还会引起系统损坏。
当给运放供电需要正负电源时,可以选择A0512D-2WR2定压输入 DC-DC电源,提供±12V电压输出。485通信可选择TD501D485H进行隔离,避免通信端口的干扰影响系统可靠性。
配网自动化系统设计要点解析:选用高隔离电源模块、进行旁路处理。
由于终端面临着严酷的EMC环境,系统存在多个地方接地,共模干扰对系统影响很大。对于电源的应用,首先,应尽量采用高隔离的电源模块(如金升阳提供的3000V隔离URF系列的模块)或者在敏感端口进行旁路处理(如在单片机复位端口上加1nF电容旁路),以解决共模浪涌/脉冲群等共模类干扰对系统的影响,造成系统死机或者重启。其次,应在敏感的信号输入输出端口进行旁路处理。
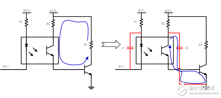
那么,通常如何进行敏感端口的旁路处理呢?以下举一个简单但非常经典的案例。如图5所示:正常工作时,按照左图进行设计,电路可以按照预定程序运行。当测试4KV脉冲群性能时,则容易出现三极管不受控、误动作的情况。在系统中表现出来的现象就是继电器误跳动,一些指示灯或者一些装置闪烁跳动等。这实际上是I/O口的走线较长或者控制回路较大时,容易耦合高频信号,从而产生误动作。添加旁路电容,可以减少高频信号的耦合,减小对端口的干扰,提高产品的一致性和可靠性。当然,这只是提供一种解决方法,实际上可以用优化布局等方法去解决。

图5 典型端口处理案例原理图
EMC的测试大部分属于高频干扰,容易通过地线和器件的寄生参数直接干扰后端的用电电路,因此,脉冲群影响继电器误动作,共模浪涌引起系统重启等现象多有发生,只有恰当的电源选型加上优质的系统设计,才能实质性的提高配电终端的可靠性。
在严酷的EMC和用电环境中,要保证配网自动化的可靠性和改善用户的用电质量,对配电终端的电源可靠性要求是极高的,如EMC要求、输出瞬态功率要求等。当然,这与系统的设计也是密不可分的,如果单纯依靠电源来提高可靠性,是远远不够的。金升阳不仅是在为配网自动化提供高可靠的电源解决方案,更是在不断探索,把提高电源可靠性的技术推而广之,为配网自动化的发展鼎力相助。
具体产品参数请查阅技术手册:URF2405LP-20WR3, URF2424P-6WR3, A0512D-2WR2 , TD501D485H
参考文献:
【1】DL/T814-2002《配电自动化系统功能规范》
【2】《配电网建设改造行动计划(2015—2020年》