LM2676 系列稳压器是单片集成电路,为降压(降压)开关稳压器提供所有有源功能,能够驱动高达 3A 的负载,并具有出色的线路和负载调节特性。通过使用低导通电阻 DMOS 电源开关,可获得高效率 (> 90%)。该系列包括 3.3V、5V 和 12V 的固定输出电压和可调输出版本。
SIMPLE SWITCHER 电源转换器概念使用最少数量的外部元件提供完整的设计。高固定频率振荡器 (260kHz) 允许使用物理尺寸较小的组件。多家制造商提供与 LM2676 一起使用的标准电感器系列,以大大简化设计过程。
*附件:lm2676.pdf
LM2676 系列还具有内置的热关断、限流和 ON 和 OFF 控制输入,可将稳压器断电至 50μA 的低静态电流待机状态。输出电压的规定容差为 ±2%。时钟频率控制在±11%的容差范围内。
特性
- 效率高达 94%
- 简单易用(使用现成的外部组件)
- 150mΩ DMOS 输出开关
- 3.3V、5V、12V固定输出和可调(1.2V至37V)版本
- 关闭时待机电流为50μA
- 在全线路和负载条件下的最大输出容差为 ±2%
- 8V 至 40V 宽输入电压范围
- 260kHz 固定频率内部振荡器
- –40 至 125°C 工作结温范围
参数

方框图

LM2676 高效3A降压稳压器技术文档总结
1. 产品概述
LM2676是德州仪器(TI)推出的SIMPLE SWITCHER®系列高效降压稳压器,具有以下核心特性:
- 输入电压范围:8V至40V
- 输出电流:最高3A
- 效率:高达94%(12V版本)
- 输出选项:固定电压(3.3V/5V/12V)及可调电压(1.2V至37V)
- 封装类型:TO-263(7引脚)、TO-220(7引脚)、VSON(14引脚)
2. 关键功能
- 高效开关设计:采用150mΩ DMOS功率开关,降低导通损耗。
- 低待机电流:关闭模式下仅50μA。
- 高精度输出:全负载范围内输出电压精度±2%。
- 集成保护:热关断、电流限制及软启动功能。
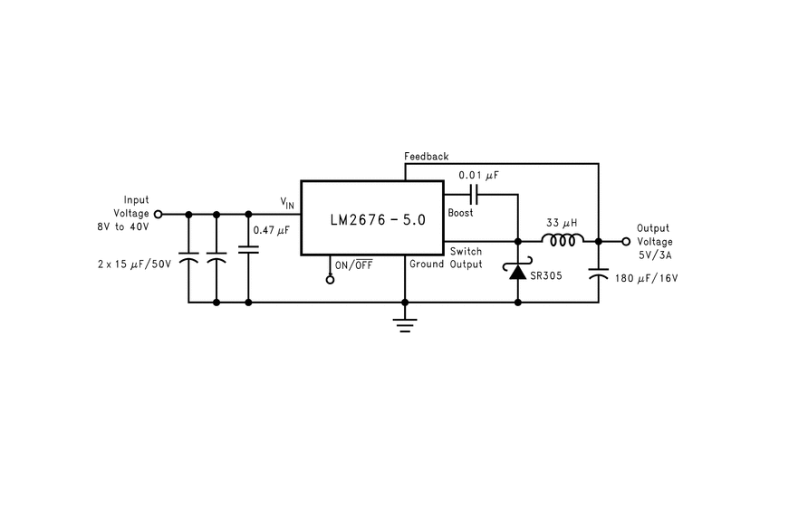
3. 典型应用
4. 设计支持工具
- WEBENCH® Power Designer:提供定制化设计、元件选型及性能仿真。
- 参考设计:文档包含完整的电路图、元件表及布局指南(如Figure 7-1至7-9)。
5. 外部元件选型指南
- 电感:根据输入电压和负载电流通过诺模图选择(如22μH至100μH)。
- 电容:推荐低ESR的钽或铝电解电容(表7-1至7-10)。
- 二极管:需满足反向电压>VIN且电流>ILOAD(如Schottky二极管MBR340)。
6. 布局与热管理
- PCB布局:强调减小高频电流环路面积(Figure 7-8)。
- 散热建议:使用2oz铜层或散热器,确保结温≤125°C。