TPS54628 器件是一款自适应导通时间 D-CAP2 模式同步降压转换器。这 TPS54628 使系统设计人员能够完成各种终端设备电源总线套件 稳压器采用高性价比、低元件数量、低待机电流解决方案。
TPS54628 的主控制回路使用 D-CAP2 模式控制,无需外部补偿元件即可提供快速瞬态响应。自适应导通时间控制支持在更高的 PWM 模式之间无缝转换 负载条件和轻负载下的 Eco-Mode作。Eco-Mode 允许TPS54628保持 在较轻的负载条件下具有高效率。TPS54628 还有一个专有电路 使该器件能够采用低等效串联电阻 (ESR) 输出电容器,例如 作为 POSCAP 或 SP-CAP,以及超低 ESR 陶瓷电容器。
*附件:tps54628.pdf
该器件在 4.5V 至 18V VIN 输入范围内工作。输出电压可编程 在 0.76 V 和 5.5 V 之间。该器件还具有可调节的软启动时间。TPS54628是 采用 8 引脚 SO PowerPAD 封装,设计工作温度范围为 –40°C 至 85°C。
特性
- D-CAP2™ 模式可实现快速瞬态响应
- 低输出纹波,并允许使用陶瓷输出电容器
- 宽 V
在输入电压范围:4.5 V 至 18 V - 输出电压范围:0.76 V 至 5.5 V
- 针对较低占空比应用进行了优化的高效集成 FET – 36 mΩ(高侧)和 28 mΩ(低侧)
- 高效率,关断时小于 10 μA
- 高初始带隙基准精度
- 可调软启动
- 预偏置软启动
- 650kHz 开关频率 (f
西 南部 ) - 逐周期过流限制
- 自动跳过 Eco 模式™,可在轻负载下实现高效率
参数

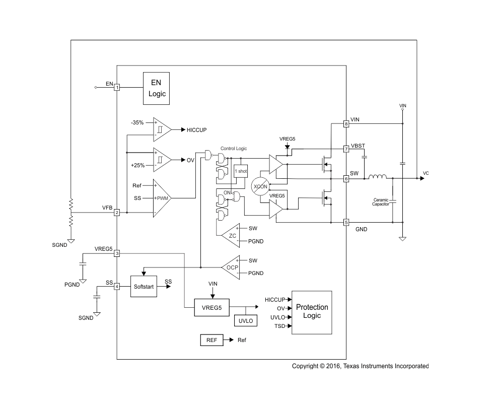
方框图

一、产品概述
TPS54628 是一款高性能的同步降压(Buck)转换器,支持 4.5V 至 18V 的宽输入电压范围,提供高达 6A 的连续输出电流。该器件采用 D-CAP2™ 控制模式,实现了快速瞬态响应和低输出纹波,同时支持陶瓷输出电容器。TPS54628 集成有高效率的 FET,专为低占空比应用优化,并具有 Eco-Mode™ 功能,可在轻载条件下保持高效率。
二、主要特性
- 宽输入电压范围:4.5V 至 18V。
- 高输出电流:连续输出电流高达 6A。
- D-CAP2™ 控制模式:提供快速瞬态响应和低输出纹波。
- 高效率:轻载条件下具有自动跳过(Auto-Skip)Eco-Mode™ 功能。
- 集成 FET:36mΩ(高侧)和 28mΩ(低侧)的低内阻 FET。
- 软启动功能:可调软启动和预偏置软启动,防止启动时的电流冲击。
- 过流保护:周期性过流限制,防止器件损坏。
- 过热保护:内置热关断功能,保护器件免受过热损害。
三、应用领域
- 数字电视电源供应
- 高清蓝光播放器
- 网络家庭终端
- 数字机顶盒(STB)
四、功能描述
1. D-CAP2™ 控制模式
- 结合恒定导通时间控制和内部补偿电路,实现伪固定频率和低外部元件数量。
- 支持无缝过渡到轻载条件下的 Eco-Mode™ 操作。
2. Eco-Mode™ 功能
- 在轻载条件下自动跳过开关周期,提高效率。
- 通过检测电感电流谷值是否触及零电平来判断负载条件,并相应地调整工作模式。
3. 软启动和预偏置软启动
- 可调软启动功能,通过外部电容控制启动时间。
- 预偏置软启动功能防止启动时从输出拉取电流,确保输出电压平稳上升。
4. 保护功能
- 过流保护:监测低侧 FET 开关电压,防止过流情况。
- 过压保护:监测反馈电压,防止输出电压过高。
- 欠压保护:监测 VREG5 引脚电压,防止输入电压过低。
- 热关断:监测器件温度,防止过热损坏。
五、封装信息
TPS54628 采用 8 引脚 SO PowerPAD 封装,尺寸为 4.89mm x 3.90mm。封装内置暴露的热焊盘,用于增强热性能。数据手册中提供了详细的封装尺寸、引脚分配和热阻等信息。
六、设计指南
1. 输出电压设置
- 使用电阻分压器从输出节点连接到 VFB 引脚来设置输出电压。
2. 输出滤波器选择
- 输出滤波器为 LC 电路,需选择合适的电感和电容值以满足稳定性要求。
- 推荐使用陶瓷或低 ESR 电容器作为输出电容。
3. 输入电容选择
- 推荐在 VIN 引脚连接一个大于 10μF 的陶瓷电容作为输入解耦电容。
- 可选地,在 VIN 和地之间连接一个额外的 0.1μF 电容以提供高频滤波。
4. 布局建议
- 将输入电容、输出电容和电感尽量靠近 TPS54628 的相应引脚。
- 确保暴露的热焊盘与 PCB 上的大面积铜地直接相连,以增强散热。
- 保持模拟和非切换组件远离切换组件,以减少干扰。