全球最实用的IT互联网信息网站!

AI人工智能P2P分享&下载搜索网页发布信息网站地图

当前位置:诺佳网 > 电子/半导体 > 嵌入式技术 >

物联网芯片大事件!泰凌微拟收购磐启微

时间:2025-08-26 09:29

人气:

作者:admin

标签: 物联网  泰凌微 

导读:  电子发烧友网综合报道,8 月 24日,泰凌微发布停牌公告,宣布正在筹划以发行股份及支付现金的方式购买上海磐启微电子有限公司(以下简称“磐启微”)的股权同时募集配套资金(...


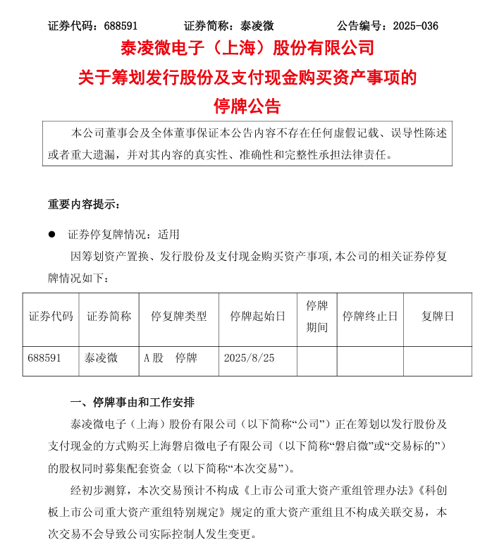
电子发烧友网综合报道,8 月 24日,泰凌微发布停牌公告,宣布正在筹划以发行股份及支付现金的方式购买上海磐启微电子有限公司(以下简称“磐启微”)的股权同时募集配套资金(以下简称“本次交易”)。



磐启微成立于 2010 年,已发展成为领先的智慧物联网、工业互联网芯片设计企业。目前公司研发人员占比超过75%。公司拥有专利超130项,涵盖了无线通信射频、SoC等领域的关键技术。公司在低功耗蓝牙Wi-Fi6芯片领域技术领先。

磐启微拥有低功耗广域网(LPWAN) Chirp-IoT™系列、BLE系列、BLE-lite系列三大产品,广泛应用于资产管理、室内定位、工业互联、智能家居、智慧城市等领域。

在低功耗广域网领域,磐启微创新地采用混沌扩频理论、多维调制技术,研制出国内唯一完全拥有自主知识产权的、打破国际完全垄断的Chirp-IoT™系列芯片及平台。

在AoA/AoD室内定位领域,基于公司的BLE系列产品,磐启微推出国内第一款定位精度达亚米级的蓝牙AOA 室内定位系统xLocate™。以“自主芯片+算法” 的独特模式开拓室内定位在5G、行业内定位应用的新篇章。

泰凌微成立于2010年,是一家专业的集成电路设计企业, 主要从事无线物联网系统级芯片的研发、设计及销售,专注于无线物联网芯片领域的前沿技术开发与突破。 通过多年的持续攻关和研发积累,已成为全球该细分领域产品种类最为齐全的代表性企业之一。

此前,泰凌微发布2025年半年报,在今年上半年,泰凌微实现营收5.03亿元,同比增长37.72%;实现归母净利润1.01亿元,同比增长274.58%。

泰凌微指出,业绩增长主要是由于客户需求增长、新客户拓展以及新产品开始批量出货,各产品线收入均有增加,其中多模和音频产品线增幅明显。公司境外收入占比较去年同期进一步提升。另外,泰凌微还在积极推进AI技术

在新产品方面,新推出的端侧 AI 芯片在二季度的销售额就已经达到人民币千万元规模;公司的Matter芯片在海外智能家居领域批量出货。通过认证的支持Channe1 Sounding等新功能的芯牙6.0芯片也在全球一线客户率先进入大批量生产,新推出的Wi-Fi 6多模芯片也实现了批量出货。

停牌公告称,本次收购标的资产为磐启微的全部或部分股权(控股权)。预计停牌不超过 10 个交易日。

从应用场景来看,本次交易将强化泰凌微在智能家居、工业物联网等场景的竞争力。磐启微基于BLE推出的xLocate™亚米级蓝牙AoA/AoD室内定位系统,是国内首款高精度定位解决方案。结合泰凌微的芯片平台,将显著提升其在工业互联、资产追踪、智慧仓储、智慧城市等高附加值场景的竞争力。

从技术布局来看,此次收购将使泰凌微实现从短距通信到广域低功耗物联网通信的全面覆盖,形成更完整的技术图谱。更为重要的是,此次整合将大幅提升泰凌微的整体研发密度和技术储备。随着磐启微和泰凌微在低功耗设计、射频前端、系统集成等方面的协同,有望加速下一代超低功耗、高集成度物联网SoC的开发。

可以说,泰凌微收购磐启微是一次优势互补的战略整合。不仅补齐了其在LPWAN和高精度定位领域的关键技术短板,更通过“芯片+系统”能力的融合,推动泰凌微在全球物联网芯片市场中占据更有利的竞争地位。




温馨提示:以上内容整理于网络,仅供参考,如果对您有帮助,留下您的阅读感言吧!
相关阅读
本类排行
相关标签
本类推荐

CPU | 内存 | 硬盘 | 显卡 | 显示器 | 主板 | 电源 | 键鼠 | 网站地图

Copyright © 2025-2035 诺佳网 版权所有 备案号:赣ICP备2025066733号
本站资料均来源互联网收集整理,作品版权归作者所有,如果侵犯了您的版权,请跟我们联系。

关注微信