时间:2025-01-16 10:21
人气:
作者:admin
一、PET_RK3588_P01 主板功能

二、PET_RK3588_P01 主板接口位置图




三、PET_RK3588_P01主板详细参数


四、PET_RK3588_P01 主板硬件接口
1、调试串口
调试串口默认波特率为 115200 8 n 1,电脑端串口软件需要关闭硬件流控。


2、RS232/RS485/TTL UART 串口



3、电源输入输出接口


4、上电开机功能配置
焊接 C392,主板上电即开机
拆掉 C392,主板上电不开机,可按电源键开机。

5、按键及按键接口


K3 Power 键可以实现长按强制硬关机(系统死机无法自动复位时使用),K1 烧写键可以用于系统强制烧写,K4 ROM 键在系统损坏,无法正常烧写系统时使用
6、ADC 输入接口

5 路输入支持 1.8V 10bit / 1MSPS / 12MHz 频率
7、5G双频WIFI功能
默认焊接的 WIFI 模组为 RTL8822CS
支持 5G 和 2.4G 双频
集成蓝牙 BT4.2
AN0 为 IPEX 1 代蓝牙/WIFI 天线接口
AN1 为 IPEX1 代 WIFI 天线接口
8、全功能TYPE-C接口
全功能 TYPEC 接口,可以外接扩展坞
实现 DP 显示、HDMI 显示、VGA 显示、USB 扩展等
可连接 PC 机进行系统烧写,文件传输、应用开发
9、USB 3.0 HOST接口
10、USB 2.0 HOST接口
USB2.0 是两个双层 USB 接口。
11、TF卡存储扩展接口


无容量限制,实际测试过 128 GB TF 卡。
12、RTC电池接口
底板集成有单独 RTC 时钟芯片,需要通过 J2 连接外部 3.3V 电池供电。

13、MIPI CSI摄像头接口
有两组时钟信号,可以接两个 2Lane 摄像头,可以接 1
个 4Lane 摄像头,可以接我司 HDMI_IN 模组,支持
1080P HDMI 信号输入


14、HDMI显示输出接口
支持两路 HDMI 输出,其中一路与 eDP 显示屏信号复
用(器件默认未焊接)
HDMI 输出支持 8K 分辨率

15、MIPI/LVDS显示接口



J27 双通道 LVDS 和 CON4 40Pin LVDS 接口通过底板视频转换芯片实现最大支持 1080P 分辨率,J27 可通过修
改硬件电阻配置为 MIPI 输出最大分辨率支持 3840x2160,使用 J22 选择排针供电电压,J45 为 12V 特殊显
示屏供电,为了系统安全 J45 默认未焊接排针,如果需要使用需自行焊接,使用 J45 时注意需要断开 J22 上
上跳线帽,否则会烧坏 CPU。背光接口 J24 为通用 6Pin 接口,可以接大屏的背光驱动板。
CON3 为 31Pin MIPI 显示屏接口,CON2 为 40Pin MIPI 显示屏接口。
CON5、J26、J25 为 I2C 电容触摸屏接口,J26 用于我司 10.1 寸贴合屏,CON5 用于 7 寸显示触摸屏。

16、DP显示接口/HDMI输入接口
上层接口为 DP 显示屏接口,最大支持分辨率 7680x4320
下层为 HDMI 输入接口,支持 4K 60HZ 输入信号

17、双路千兆以太网口


18、音频接口


19、4G/5G 北斗 GPS 数据通讯接口
系统默认支持移远系列模组
SIM 卡使用 J57 接口
使用系统 USB2.0/USB3.0 信号
可以安装移远带北斗/GPS 功能的 4G 模组
不支持通话功能。


20、SATA3.0 硬盘接口


电源转接线参考链接 https://item.taobao.com/item.htm?id=605633505547
21、M2 NVME 电子盘接口

默认可安装 2280 尺寸的电子盘
22、GPIO/SPI/I2C/NFC PN7160 接口


这个接口共引出 2 组 I2C 号,1 个 UART 串口,1 个 SPI 接口,以及 GPIO 接口
默认只配置一组 I2C(P6 和 P8),P1/P3/P4/P6/P8 可接我司 PN7160 NFC 模组,也可以外接 I2C 外设。
默认 P5/P7/P9/P10/P11/P12/P13/P14/P15/P16 为 GPIO
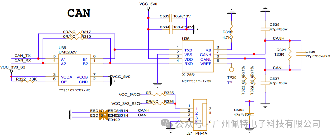
23、CAN 接口

底板设计有 CAN 电平转换芯片,可直接接 CAN 设备进行通讯。
24、IR 红外输入接口

可外接红外接收头
25、散热风扇供电接口

默认未焊接相关器件。