时间:2024-11-28 14:31
人气:
作者:admin
成本与资源优化
i.MX6ULL相较于i.MX6UL主要优化了成本,且在IMX6UL的基础上进行了便捷的重用。主要功能差异包括:安全功能如CAAM/BEE/DryICE等为针对POS应用的高级安全功能已被裁剪,但基本安全功能如HAB仍然得到支持。此外,i.MX6ULL新增了多通道音频输入输出(ESAI),使其在音频支持方面表现更佳,同时保留了i.MX6UL的SAI接口。

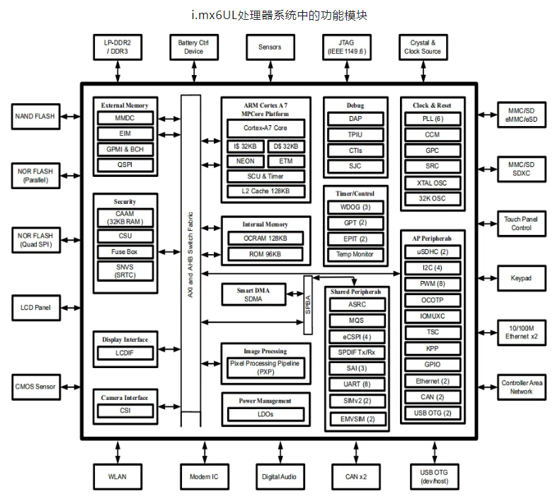
i.mx6ULL处理器系统中的功能模块

i.MX6ULL相对于i.MX6UL主频在这里测试的都为528M,cpu主频相同的i.MX6UL和i.MX6ULL性能几乎相同。
CPU参数
i.MX6UL 的 CPU 信息如下:

i. MX6ULL 的 CPU 信息如下:

硬浮点数
运行测试程序为进行十亿次浮点运算完成后除以所用时间得到的为一秒钟进行的浮点运算的次数。
i.MX6UL 计算结果如下:

i.MX6ULL 的计算结果如下:

CPU占用率
使用的测试文件为网盘“iTOP-iMX6UL 开发板资料汇总\06_第三方库移植资料\13_mplayer 播放器移植”路径下的 test.mp4,使用mplayer在后台播放测试音频(连接显示屏),运行结果如下。i.MX6UL 的 cpu 的占有率为 99.2%

i.MX6ULL的 cpu 的占有率为 99.4%

开发板外设资源:
i.mx6UL开发板

i.mx6ULL开发板

6ULL终结者与6UL全能版比较

从以上的表格对比可以看到, i.MX6ULL 终结者比 i.MX6UL 全能版具有更多的外设资源如蜂鸣器、ADC电位器等,正因为这些外设资源占用了多路串口,所以 i.MX6UL 全能版比 i.MX6ULL 终结者具有更多可用的串口。如下图所示,i.MX6UL 全能版串口都已经引出。