时间:2024-10-15 15:59
人气:
作者:admin
迅为电子RK3588S开发板第五章 Debian系统功能测试
迅为iTOP-3588S开发板采用瑞芯微RK3588S处理器,是全新一代AloT高端应用芯片,搭载八核64位CPU,四核Cortex-A76和四核Cortex-A55架构,主频高达2.4GHz,4GB内存,32GB EMMC。
四核心架构GPU
内置GPU可以完全兼容OpenGLES 1.1、2.0和3.2。
内置NPU
RK3588S内置NPU,支持INT4/INT8/INT16/FP16混合运算能力,6TOPs的NPU算力,赋能各类AI场景。
强大的视频编解码
8K编码+8K解码,持8Kp60 H.264/H.265/VP9视频解码,支持8Kp30 H.264/H.265视频编码,支持Dual pipe ISP(48M-16M),支持HDR。
核心板
开发板采用核心板+底板结构,拆卸方便,核心板引脚240PIN全部引出,满足用户扩展需求。
接口丰富
千兆以太网、4G模块(选配)、HDMI输出、PCIe2.0、USB3.0、USB2.0、RS485、TypeC、SARADC等接口一应俱全。

【公众号】迅为电子
--------------------------------------------------------------------
第五章 Debian 系统功能测试
烧 写Debian系 统 镜 像 ,Debian系 统 镜 像 在 网 盘 资 料“iTOP-3588S开 发 板\01_【iTOP-RK3588S开发板】基础资料\06_iTOP-RK3588S开发板Linux镜像\”目录下,本小节测试debian系统。
5.1 系统启动
命令行终端显示如下,进入root用户

5.2 系统信息查询
查看内核和cpu信息,输入如下命令:
uname -a
查看操作系统信息:
cat /etc/issue
查看环境变量信息:
env

6.3 背光测试
背光的亮度设置范围为(0--255),255表示亮度最高,0表示关闭背光亮度。进入系统 后在终端输入 如下命令进行背光测试。
输入以下命令查看当前屏幕背光值
cat /sys/class/backlight/backlight/brightness
输入以下命令设置背光熄灭
echo 0 >/sys/class/backlight/backlight/brightness
输入以下命令设置背光亮起
echo 200 >/sys/class/backlight/backlight/brightness
5.3 按键测试
首先给开发板上电,通过调试串口登录到开发板上,
然后在串口终端输入“cat /proc/bus/input/devices”命令,查看Linux系统的输入设备,用户按键的输入设备信息如下图所示:

从上图可以看到用户按键的事件号是event2,然后在串口终端输入“od -x /dev/input/event2”命令,接下来按下开发板上的按键(VOL+或者VOL-或者HOME或者BACK),可以看到获取到的按键上报数据(十六进制方式),
5.4 有线网测试
首先准备一个千兆路由器,一根千兆网线,开发板俩个网口都可以连接外网,将网口通过网线连接到路由器的千兆口。

在串口终端也可以查看IP地址,可以根据自己的需求选择连接的网口并使用命令查看网口的IP,如下图所示:
ifconfig eth0

输入以下命令对网口的连通性测试。
ping -I eth0 -c 10www.baidu.com
5.5 WIFI 测试
方法一:命令行的方式测试WIFI
输入以下命令查看网络设备,如下图所示 :
nmcli dev
输入以下命令开启wifi
nmcli r wifi on
输入以下命令扫描wifi
nmcli dev wifi
输入以下命令连接wifi
nmcli dev wifi connect "wifi名" password "密码"
作者连接手机的热点,输入以下命令:
nmcli dev wifi connect "1002" password "topeet2015"
然后使用“ifconfig”命令来查看是WIFI设备是否获取到了IP,
最后使用命令“ping www.baidu.com”来ping百度的ip地址,如下图所示就成功了。

方法二:图形界面的方式测试WIFI
Debian桌面启动后,
然后点击右上角的网络图标,可以看到搜索到的WIFI如下图所示:

点击要连接的wifi会弹出输入密码的界面,输入密码之后,点击连接。连接成功之后,可以打开网页来进行测试,
5.6 U 盘测试
将U盘插入对应的USB接口之后,会在桌面出现一个U盘对应的文件夹,
可以通过图形化界面进行U盘文件的查看和修改,然后通过“df -h”命令可以看到u盘挂载到了“/media/topeet/H”目录下。
使用以下命令查看U盘内的文件信息,如下图所示:
ls /media/topeet/H

至此U盘测试就完成了。
5.7 TF 卡测试
将TF卡插到开发板的TF卡插槽,插入之后会在桌面出现TF卡的图标,
可以通过图形化界面对进行TF卡内容的查看和修改:

然后在命令行输入以下命令查看挂载目录:
df -h
可以看到TF卡被挂载到了/media/topeet/disk目录下
3、 进入到Tf卡挂载目录,查看如下图所示:
由于TF卡没有任何内容,所以是空的。
5.8 Linux 485 测试
本章节配套资料在网盘资料“iTOP-3588S开发板\02_【iTOP-RK3588S开发板】开发资料\06_系统外设功能测试\03_Debian系统测试配套资料\01_485-串口测试配套资料”目录下。
5.8.1 485 硬件连接
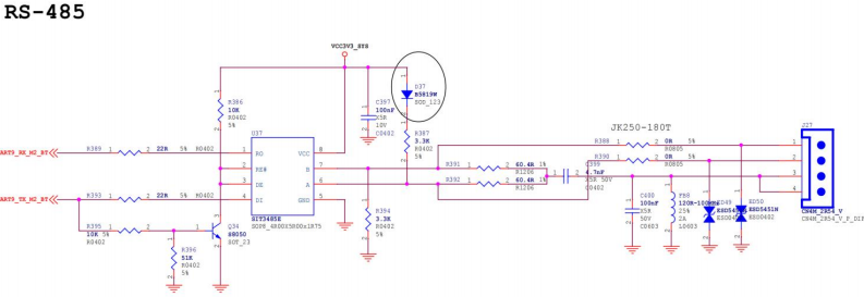
485电路图如下图所示:

由原理图可知,485使用的串口9,可以通过/dev/ttyS9来控制。接下来使用USB转RS485
模块进行测试(需要自行准备)。USB转RS485模块如下图所示:

由原理图可知,开发板底板上1号引脚是B,2号引脚是A,4号引脚连接地,然后将1 2
引脚连接到USB转RS485模块上,A接A,B接B,如下图所示:

USB转RS485模块的usb端口连接到电脑上。
5.8.2 测试 485
开发板发送数据测试:
注意,默认波特率为115200!
首先进入到开发板的/topeet_test/01_485_test目录下,在该目录存放了485测试程序uarttest,然后在电脑上打开串口助手,选择对应的串口号和波特率,注意:默认波特率为 115200!
打开串口,输入以下命令运行测试程序发送数据,发送的数据为123456789,数据信息可以自定义
./uarttest /dev/ttyS9 send 123456789
输入以下命令开发板接收数据,
./uarttest /dev/ttyS9 recv
开发板收到数据,

485测试完毕。
5.9 4G 模块测试
配套资料在网盘资料“iTOP-3588S开发板\02_【iTOP-RK3588S开发板】开发资料\06_系统外设功能测试\03_Debian系统测试配套资料\04_4G模块测试配套资料”目录下。
iTOP-3588S开发板上预留了一个4G /5G接口,可以连接迅为提供的EM05-CE模块(全 网通4G模块)。

首先准备一个EM05-CE模块连接到iTOP-3568开发板的PCIE接口上,然后准备一个4G天线,接到EM05-CE模块的天线座上面,然后插入一张能联网的SIM卡,

拷贝网盘资料“iTOP-3588S开发板\02_【iTOP-RK3588S开发板】开发资料\06_系统外设功能测试\03_Debian系统测试配套资料\04_4G模块测试配套资料”目录下的quectel-CM脚本到开发板上,然后执行以下命令运行连接脚本,
./quectel-CM &
输入命令“ifconfig”会有wwan0出现,
然后输入以下命令,ping一下百度的ip,可以看到已经能上网了,如下图所示:
pingwww.baidu.com-I wwan0
5.12 UVC 摄像头测试
iTOP-rk3588s支持MIPI摄像头,同时也支持UVC摄像头。首先来测试一下UVC摄像头,将USB摄像头插入开发板,将自动安装uvc驱动。
摄像头识别检测
v4l2-ctl --list-devices

由上图可知,查看设备结点,可见/dev/video21和22为USB摄像头结点
查看摄像头支持的格式
v4l2-ctl --list-formats-ext -d /dev/video21
摄像头采集格式查询
v4l2-ctl -V -d /dev/video21
Debian系统默认已经安装了“cheese”摄像头测试软件。在终端输入“cheese”命令打开该工具,就可以显示摄像头的摄像信息了如下图所示:

5.13 OV5695/OV13850 摄像头测试
开发板默认支持摄像头接口。摄像头接口是一个20PIN,间距为2.0mm的双排插针,底
板提供4个摄像头接口,默认可以使用U19接口,连接的时候需要摄像头朝向缺口处安装。
迅为提供的 OV5695 摄像头模块如下图所示。


摄像头识别检测
v4l2-ctl --list-devices

由上图可知,/dev/video11为USB摄像头节点
查看摄像头支持的格式
v4l2-ctl --list-formats-ext -d /dev/video11
摄像头采集格式查询
v4l2-ctl -V -d /dev/video11
摄像头图像预览
gst-launch-1.0
v4l2src
device=/dev/video11
!
\video/x-raw,format=NV12,width=800,height=1280,framerate=30/1 ! autovideosink
5.14EMMC 测试
下面简单测试eMMC的读写速度,以读写ext4文件系统为例。注意:为确保数据准确,
请重启开发板后测试读取速度。
dd if=/dev/zero of=/test bs=1M count=500 conv=fsync//写入测试
dd if=/test of=/dev/null bs=1000M //读取测试

5.15NPU 查询
查询NPU驱动版本
cat /sys/kernel/debug/rknpu/version
查询NPU利用率
cat /sys/kernel/debug/rknpu/load
查询NPU电源状态
cat /sys/kernel/debug/rknpu/power
打开/关闭NPU电源
echo on > /sys/kernel/debug/rknpu/power
echo off > /sys/kernel/debug/rknpu/power