时间:2024-01-25 09:19
人气:
作者:admin
RL78G16快速原型开发板与
EZ-CUBE3仿真器连接演示
主要内容
● 快速原型开发板
●EZ-CUBE3仿真器
●快速原型开发板如何连接EZ-CUBE3仿真器
●创建LED闪烁演示工程
开发环境
●e2 studio:2023 - 04
●仿真器:EZ-CUBE3
●开发板:RL78/G16快速原型开发板
RL78G16快速原型开发板

EZ-CUBE3仿真器介绍
EZ-CUBE3是具有Flash存储器编程功能的片上调试仿真器,可以用于调试MCU程序或将程序烧写到MCU的内置Flash中。
EZ-CUBE3支持RA、RL78和RX产品家族MCU
可以调试RL78、RX和RA MCU,支持TrustZone自动边界设置。
配合Renesas Flash Programmer软件(RFP)实现MCU的Flash烧录和DLM配置。
提供USB转UART功能。
可以为目标板供电,或由目标板供电实现宽电压系统的调试。

RL78G16快速原型开发板
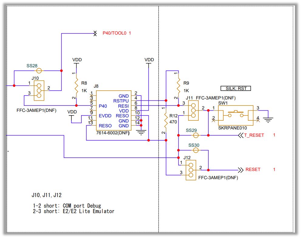
仿真器接口电路的跳线设定
● J8: 14-pin 连接器
● J10, J11, J12: pins 2-3 短接
● [SS28]: 断开
● [SS29]: 断开
● [SS30]: 断开

正面

背面

RL78G16快速原型开发板仿真电路原理图

EZ-CUBE3仿真器本体的连接和设定
RL78G16快速原型开发板与
EZ-CUBE3仿真器的连接
需要连接7根线
EZ-CUBE3仿真器

EZ-CUBE3仿真器正面

EZ-CUBE3仿真器背面

RL78/G16快速原型开发板
与EZ-CUBE3仿真器的连接关系


快速原型开发板
14pin仿真器接口定义
连接实物图

创建LED闪烁演示工程
打开e2 studio
设定工作空间

新建使用CC-RL编译器的RL78工程

设定工程名

选择Device

使用智能配置器

智能配置器 - Overview标签页


智能配置器 - System标签页 - on chip debug setting

使用EZ-CUBE3是选择E2 Lite
智能配置器 - r_bsp

使用R_BSP_SoftwareDelay()延时函数
智能配置器 - Ports




RL78/G16 Fast Prototyping Board User’s Manual
LED闪烁Sample Code

仿真器配置
E2 Lite配置


特别提醒
EZ-CUBE3仿真器需要使用RESET引脚,如果RESET引脚设定为Unused,即将P125设定为GPIO,那么需要保证在连接EZ-CUBE3仿真器之前,将P125拉低,然后在连接成功后释放即可。

审核编辑:汤梓红